Farmacología Clínica
Todo
Apuntes
chevron_left
chevron_right
Resumen esencial de antiagregantes: mecanismos de acción, usos clínicos y fármacos principales.
He publicado nuevos apuntes de 4º Farmacología Clínica: Farmacos-cardiovasculares.pdf
Resumen esencial de antiagregantes: mecanismos de acción, usos clínicos y fármacos principales.
He publicado nuevos apuntes de 4º Farmacología Clínica: Macrolidos.pdf
He publicado nuevos apuntes de 4º Farmacología Clínica: Farmacos-cardiovasculares.pdf
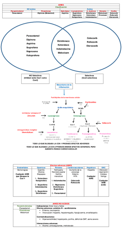
He publicado nuevos apuntes de 4º Farmacología Clínica: CUADRO-AINES.pdf