Todo
Apuntes
chevron_left
chevron_right

apuntes

-

TEMAS FISCAL II

He publicado nuevos apuntes de 2º Fiscalidad de la Empresa y las Finanzas II: TEMAS FISCAL II

TEMA-1.pdf
TEMA-2.pdf
TEMA-3.pdf
TEMA-4.pdf
TEMA-5.pdf
TEMA-6.pdf

apuntes

-

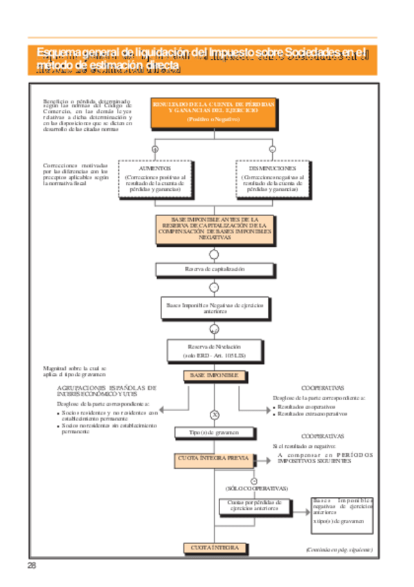
Impuesto Sociedades

He publicado nuevos apuntes de 2º Fiscalidad de la Empresa y las Finanzas II: Impuesto Sociedades

Esquema-liquidacion.pdf
Reducciones-por-reserva-de-capitalizacion-y-compensacion-de-bases-imponibles-negativas-de-ejercicios-antariores.pdf
Aspectos-generales-del-Impuesto-sobre-Sociedades.pdf
Ajustes-extracontables.pdf
¡Estás al día!

¡Estás al día!

Has visto todos los archivos