Fiscalitat de l'empresa

chevron_left
chevron_right
Todo
Apuntes
Ejercicios
Exámenes
Test
chevron_left
chevron_right

ejercicios

-

EJERCICIOS RESUELTOS

He publicado nuevos ejercicios de 3º Fiscalitat de l'empresa: EJERCICIOS RESUELTOS

EJERCICIOS-IRPF-T1.pdf
IS-Ejercicios-ISOC-25-26.pdf

He publicado nuevos apuntes de 3º Fiscalitat de l'empresa: ApuntesIVA.pdf

31 páginas

apuntes

-

TEORIA DE FISCALIDAD DE LA EMPRESA

He publicado nuevos apuntes de 3º Fiscalitat de l'empresa: TEORIA DE FISCALIDAD DE LA EMPRESA

TEMA-1.-IMPUESTO-SOBRE-LA-RENTA-DE-LAS-PERSONAS-FISICAS.pdf
TEMA-2.-IMPUESTO-SOBRE-SOCIEDADES.pdf

apuntes

-

Apuntes de clase

He publicado nuevos apuntes de 3º Fiscalitat de l'empresa: Apuntes de clase

TEMA-1.-IMPUESTO-S-LA-RENTA-DE-LAS-PERSONAS-FISICAS.pdf
TEMA-2.-IMPUESTO-SOBRE-SOCIEDADES.pdf

apuntes completos de clase todo tema 2 Impuesto de sociedades IS

11 páginas

apuntes completos de clase todo tema 1 Impuesto sobre la renta de las personas fisicas IRPF

20 páginas

He publicado nuevos examenes de 3º Fiscalitat de l'empresa: Solucio-tots-tests.pdf

26 páginas
Anónimo

@Anónimo

He publicado nuevos examenes de 3º Fiscalitat de l'empresa: primer-parcial-2026.pdf

4 páginas

ejercicios

-

Fiscalidad de la Empresa

He publicado nuevos ejercicios de 3º Fiscalitat de l'empresa: Fiscalidad de la Empresa

Tema 1. Impuesto sobre la Renta de las Personas Físicas. Ejercicios resueltos.pdf
Tema 2. Impuesto sobre Sociedades. Ejercicios resueltos.pdf
Tema 3. Impuesto sobre el Valor Añadido. Ejercicios resueltos.pdf

apuntes

-

Fiscalidad de la Empresa

He publicado nuevos apuntes de 3º Fiscalitat de l'empresa: Fiscalidad de la Empresa

Tema 1. Impuesto sobre la Renta de las Personas Físicas.pdf
Tema 2. Impuesto sobre Sociedades.pdf
Tema 3. Impuesto sobre el Valor Añadido.pdf

Apuntes primer parcial fiscalidad

26 páginas
Anónimo

@Anónimo

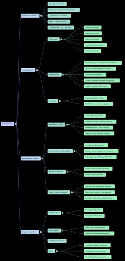
He publicado nuevos apuntes de 3º Fiscalitat de l'empresa: Mapa-mental-IRPF.png

Imagen
Anónimo

@Anónimo

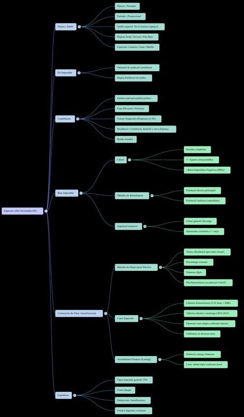
He publicado nuevos apuntes de 3º Fiscalitat de l'empresa: Mapa-mental-IS.png

Imagen
Anónimo

@Anónimo

He publicado nuevos examenes de 3º Fiscalitat de l'empresa: test-isoc.pdf

5 páginas

He publicado nuevos apuntes de 3º Fiscalitat de l'empresa: IRPF-TEMA-1.pdf

25 páginas
Anónimo

@Anónimo

He publicado nuevos apuntes de 3º Fiscalitat de l'empresa: Pack-parcial.pdf

8 páginas
Anónimo

@Anónimo

He publicado nuevos apuntes de 3º Fiscalitat de l'empresa: Apuntes-fiscalidad.pdf

50 páginas
Anónimo

@Anónimo

He publicado nuevos apuntes de 3º Fiscalitat de l'empresa: Pack-teoria-fiscalidad.pdf

48 páginas
Anónimo

@Anónimo

todo direccion estrategica apuntes completos

188 páginas

He publicado nuevos apuntes de 3º Fiscalitat de l'empresa: RENDIMIENTOS-DE-ACTIVIDADES-ECONOMICAS.pdf

11 páginas
Anónimo

@Anónimo

apuntes

-

RESUMEN TODOS LOS TEMAS

resumen todos los temas, con ejercicios y en rojo aquello más probable que entre para examen

TEMA-1-IRPF-FISCALIDAD-TODO.pdf
TEMA-2-IS-FISCALIDAD-TODO.pdf
TEMA-3-IVA-FISCALIDAD-TODO.pdf

He publicado nuevos apuntes de 3º Fiscalitat de l'empresa: TEMA-3-IVA.pdf

10 páginas

He publicado nuevos apuntes de 3º Fiscalitat de l'empresa: TEMA-2-IMPUESTO-SOBRE-SOCIEDADES.pdf

10 páginas

He publicado nuevos examenes de 3º Fiscalitat de l'empresa: preguntas-test-fiscalidad-soluciones.pdf

4 páginas

Resumen esquematizado con información idéntica a la del profesor

25 páginas

Resumen completo IRPF con Chat GPT plus y power point profesor

11 páginas

He publicado nuevos apuntes de 3º Fiscalitat de l'empresa: TEMA-3-IVA-FISCALITAT-FINAL.pdf

7 páginas

He publicado nuevos apuntes de 3º Fiscalitat de l'empresa: TEMA-2-IS-FISCALITAT-FINAL.pdf

34 páginas

He publicado nuevos apuntes de 3º Fiscalitat de l'empresa: TEMA-1-IRPF-APUNTS-FINAL.pdf

21 páginas

He publicado nuevos apuntes de 3º Fiscalitat de l'empresa: TEMA-3-FISCALITAT-IVA.pdf

39 páginas

He publicado nuevos apuntes de 3º Fiscalitat de l'empresa: TEMA-2-FISCALITAT-IS.pdf

38 páginas

He publicado nuevos apuntes de 3º Fiscalitat de l'empresa: TEMA-1-FISCALITAT-IRPF.pdf

43 páginas
Anónimo

@Anónimo

He publicado nuevos apuntes de 3º Fiscalitat de l'empresa: Temario-examen-final.pdf

1 página
Anónimo

@Anónimo

He publicado nuevos apuntes de 3º Fiscalitat de l'empresa: Resumen-esquemas-IVA.pdf

8 páginas
Anónimo

@Anónimo

He publicado nuevos apuntes de 3º Fiscalitat de l'empresa: Resumen-esquemas-IS.pdf

13 páginas
Anónimo

@Anónimo

He publicado nuevos apuntes de 3º Fiscalitat de l'empresa: Resumen-esquemas-IRPF.pdf

9 páginas
Anónimo

@Anónimo

He publicado nuevos examenes de 3º Fiscalitat de l'empresa: EXAMEN-FINAL.pdf

11 páginas
Anónimo

@Anónimo

He publicado nuevos examenes de 3º Fiscalitat de l'empresa: EXAMEN-2024.pdf

13 páginas
Anónimo

@Anónimo

He publicado nuevos examenes de 3º Fiscalitat de l'empresa: EXAMEN-JUNIO-2024-RESUELTO.pdf

17 páginas

Resumen completo IVA con Chat GPT plus y power point profesor

21 páginas
Anónimo

@Anónimo

examenes

-

Examenes Resueltos

He publicado nuevos examenes de 3º Fiscalitat de l'empresa: Examenes Resueltos

IRPF-1.pdf
IRPF-2.pdf
IRPF-3.pdf
IRPF-4.pdf
IS-1.pdf
IS-2.pdf
Anónimo

@Anónimo

He publicado nuevos examenes de 3º Fiscalitat de l'empresa: Examen-final-3-resuelto-2018.pdf

13 páginas
Anónimo

@Anónimo

He publicado nuevos examenes de 3º Fiscalitat de l'empresa: Exámenes (1,2,3,4) IRPF solucionado escrito.pdf

11 páginas
Anónimo

@Anónimo

He publicado nuevos examenes de 3º Fiscalitat de l'empresa: Exámenes (2,3,4,5,6)-IVA-solucionado-escrito.pdf

18 páginas
Anónimo

@Anónimo

He publicado nuevos examenes de 3º Fiscalitat de l'empresa: Exámenes (3,4,5,6) IS-solucionado-escrito.pdf

8 páginas

Resumen completo IS con Chat GPT plus

27 páginas
Anónimo

@Anónimo

examenes

-

Ejercicios exámenes

He publicado nuevos examenes de 3º Fiscalitat de l'empresa: Ejercicios exámenes

EJERCICIOS-IRPF.pdf
EJERCICIOS-IS.pdf

He publicado nuevos apuntes de 3º Fiscalitat de l'empresa: fiscalitat-de-lempresa-TOT-el-temari.pdf

35 páginas
Anónimo

@Anónimo

He publicado nuevos examenes de 3º Fiscalitat de l'empresa: Examen-final-2-resuelto-2024.pdf

16 páginas
Anónimo

@Anónimo

He publicado nuevos examenes de 3º Fiscalitat de l'empresa: Examen-final-resuelto-2024.pdf

18 páginas

He publicado nuevos apuntes de 3º Fiscalitat de l'empresa: resumen-todo-el-temario.pdf

13 páginas

He publicado nuevos apuntes de 3º Fiscalitat de l'empresa: teoria-primer-parcial.pdf

6 páginas
Anónimo

@Anónimo

He publicado nuevos apuntes de 3º Fiscalitat de l'empresa: RESUMEN-TEMA-3.pdf

4 páginas
Anónimo

@Anónimo

He publicado nuevos examenes de 3º Fiscalitat de l'empresa: SEGUNDO-PARCIAL-RESUELTO.pdf

3 páginas
Anónimo

@Anónimo

He publicado nuevos apuntes de 3º Fiscalitat de l'empresa: Resumen/Formulario-T3-IVA.pdf

7 páginas
Anónimo

@Anónimo

He publicado nuevos apuntes de 3º Fiscalitat de l'empresa: Resumen/Formulario-T2-IS.pdf

8 páginas
Anónimo

@Anónimo

He publicado nuevos apuntes de 3º Fiscalitat de l'empresa: Resumen/Formulario-T1-IRPF.pdf

6 páginas
Anónimo

@Anónimo

He publicado nuevos apuntes de 3º Fiscalitat de l'empresa: Resumen/Formulario de todos los temas-T1,T2 y T3.pdf

21 páginas
Anónimo

@Anónimo

Examen del año 2023

3 páginas

He publicado nuevos apuntes de 3º Fiscalitat de l'empresa: teoria-segundo-parcial.pdf

7 páginas