Fisiología Animal

chevron_left
chevron_right
Todo
Apuntes
Exámenes
Prácticas
publication
Test
chevron_left
chevron_right

apuntes

-

Fisiología animal 2 cuatri

He publicado nuevos apuntes de 3º Fisiología Animal: Fisiología animal 2 cuatri

Tema-22Principios-de-hemodinamica.pdf
Tema-23Propiedades-del-corazon.pdf
Tema-24Ciclo-Cardiaco.pdf
Tema-25Circulacion-arterial-y-venosa.pdf
Tema-26Circulacion-capilar-y-linfatica.pdf
Tema-27Regulacion-cardiovascular.pdf
Anónimo

@Anónimo

He publicado nuevos examenes de 3º Fisiología Animal: F.-ANIMAL-2021.pdf

2 páginas
Anónimo

@Anónimo

RECOPILACIÓN DE PREGUNTAS DE EXAMEN DEL 2º CUATRI. CADA PREGUNTA ESTÁ DESARROLLADA. NO ESTÁN EN ORDEN EXACTO DE LOS TEMAS

13 páginas

He publicado nuevos examenes de 3º Fisiología Animal: EXAMEN-ENERO-2026-RESUELTO.pdf

4 páginas
Anónimo

@Anónimo

He publicado nuevos apuntes de 3º Fisiología Animal: final.pdf

3 páginas
Anónimo

@Anónimo

He publicado nuevos apuntes de 3º Fisiología Animal: Examen-del-primer-cuatri-FA-2020-21.pdf

1 página

He publicado nuevos apuntes de 3º Fisiología Animal: EXAMENES-FISIOLOGIA-ANIMAL-STUDOCU.docx

word

He publicado nuevos apuntes de 3º Fisiología Animal: PREGUNTAS-TEST-REFERIDAS-AL-TERCER-CUESTIONARIO.docx

word

He publicado nuevos apuntes de 3º Fisiología Animal: PREGUNTAS-TEST-REFERIDAS-AL-SEGUNDO-CUESTIONARIO.docx

word
Anónimo

@Anónimo

He publicado nuevos apuntes de 3º Fisiología Animal: PREGUNTAS-TEST-REFERIDAS-AL-PRIMER-CUESTIONARIO.docx

word
Anónimo

@Anónimo

He publicado nuevos apuntes de 3º Fisiología Animal: PREGUNTAS-TEST-REFERIDAS-AL-QUINTO-CUESTIONARIO.docx

word
Anónimo

@Anónimo

con preguntas examen

21 páginas
Anónimo

@Anónimo

con preguntas examen

13 páginas

He publicado nuevos examenes de 3º Fisiología Animal: examen-enero-2026.pdf

1 página

He publicado nuevos apuntes de 3º Fisiología Animal: RESUMEN-RECEPTORES.pdf

4 páginas

apuntes

-

Fisiología animal 1 cuatri

He publicado nuevos apuntes de 3º Fisiología Animal: Fisiología animal 1 cuatri

TEMA-1Introduccion-a-la-fisiologia-animal.pdf
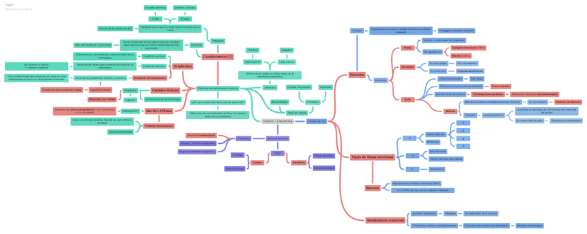
Tema-2-La-neurona.pdf
Tema-3Excitabilidad.pdf
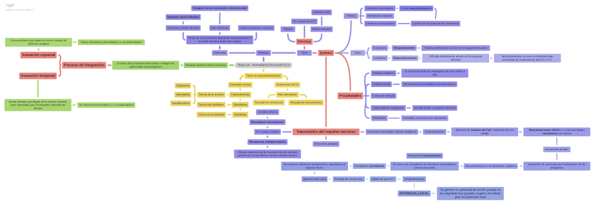
Tema-4La-sinapsis.pdf
Tema-5Organizacion-SN.pdf
Tema-7Quimiorrecepcion.pdf

examenes

-

Exámenes Parcial Enero

He publicado nuevos examenes de 3º Fisiología Animal: Exámenes Parcial Enero

Examen-parcial-enero-2025-1.pdf
Examen-parcial-enero-2025-2.pdf
Anónimo

@Anónimo

He publicado nuevos examenes de 3º Fisiología Animal: RECOPILACION-DE-PREGUNTAS-DE-EXAMEN-FA-1ER-CUATRI-RESUELTAS.pdf

16 páginas

Grupo B

Apuntes fisiología animal curso 2024/2025 grupo B

107 páginas

apuntes

-

Sistema Nervioso

He publicado nuevos apuntes de 3º Fisiología Animal: Sistema Nervioso

TEMA-1.pdf
TEMA-2.pdf
TEMA-3.pdf
TEMA-4.pdf
TEMA-5.pdf
TEMA-6.pdf

He publicado nuevos examenes de 3º Fisiología Animal: EXAMEN-FINAL-EXTRA-2425.pdf

1 página

He publicado nuevos examenes de 3º Fisiología Animal: Examenes-fisio-Animal-2-cuatri-preguntas.pdf

6 páginas

apuntes

-

Temario completo importante fisio Animal

He publicado nuevos apuntes de 3º Fisiología Animal: Temario completo importante fisio Animal

Fisio-animal-1cuatri.pdf
2Cuatri-parte-1.pdf
2Cuatri-parte-2.pdf
2-Cuatri-parte-3.pdf

He publicado nuevos examenes de 3º Fisiología Animal: Preguntas-2cuatri-FISIO-ANIMAL.pdf

8 páginas

He publicado nuevos examenes de 3º Fisiología Animal: Preguntas-1cuatri-FISIO-ANIMAL.pdf

6 páginas

He publicado nuevos examenes de 3º Fisiología Animal: EXAMEN-ORDINARIA-2o-CUATRIMESTRE-FISIOLOGIA-ANIMAL.pdf

1 página

He publicado nuevos examenes de 3º Fisiología Animal: EXAMEN-SEGUNDO-CUATRI-2025-JUNIO-FISIO-ANIMAL.pdf

1 página

He publicado nuevos examenes de 3º Fisiología Animal: EXAMEN-FINAL-JUNIO-FISIO-2025ANIMAL.pdf

1 página

He publicado nuevos apuntes de 3º Fisiología Animal: EXAMEN-FINAL-2-CUATRI-ORDINARIA-2025.pdf

1 página

apuntes

-

Apuntes 2do cuatri

He publicado nuevos apuntes de 3º Fisiología Animal: Apuntes 2do cuatri

5.-APARATO-REPRODUCTOR.pdf
4.-SISTEMA-ENDOCRINO.pdf
3.-SISTEMA-DIGESTIVO.pdf
2.-SISTEMA-RESPIRATORIO-Y-FISIOLOGIA-RENAL.pdf
1.-SISTEMA-CIRCULATORIO.pdf

apuntes

-

Esquemas fisio animal

He publicado nuevos apuntes de 3º Fisiología Animal: Esquemas fisio animal

TEMA-02-LA-NEURONA.pdf
TEMA-03-POTENCIAL-DE-ACCION.pdf
TEMA-04-TRANSMISION-SINAPTICA.pdf
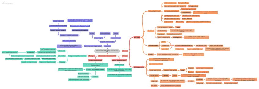
TEMA-05-ORGANIZACION-GENERAL-DEL-SNC.pdf
TEMA-06-RECEPTORES-SENSORIALES.pdf
TEMA-07-QUIMIORRECEPTORES.pdf

He publicado nuevos examenes de 3º Fisiología Animal: CONCENTRADO-examenes-Fisio-Animal.pdf

30 páginas

He publicado nuevos apuntes de 3º Fisiología Animal: TEMA-52-fisiologia-fetal.pdf

5 páginas

He publicado nuevos apuntes de 3º Fisiología Animal: Tema-48.-Fisio-Animal.pdf

7 páginas

He publicado nuevos apuntes de 3º Fisiología Animal: Tema-47.-Fisio-Animal.pdf

11 páginas

He publicado nuevos apuntes de 3º Fisiología Animal: Tema-46.-Fisio-Animal.pdf

6 páginas

He publicado nuevos apuntes de 3º Fisiología Animal: Tema-45.-Fisio-Animal.pdf

6 páginas

He publicado nuevos apuntes de 3º Fisiología Animal: Tema-44.-Fisio-Animal.pdf

4 páginas

He publicado nuevos apuntes de 3º Fisiología Animal: Tema-43.-Fisio-Animal.pdf

4 páginas

He publicado nuevos apuntes de 3º Fisiología Animal: TEMA-51-fisiologia-de-la-actividad-sexual.pdf

8 páginas
Anónimo

@Anónimo

He publicado nuevos examenes de 3º Fisiología Animal: Preguntas-enero-2025.pdf

1 página

He publicado nuevos apuntes de 3º Fisiología Animal: Tema-42.-Fisiologia-Animal.pdf

11 páginas

He publicado nuevos apuntes de 3º Fisiología Animal: POSIBLES-PREGUNTAS-FISIO-ANIMAL-TEMAS-42-47.pdf

7 páginas

He publicado nuevos apuntes de 3º Fisiología Animal: POSIBLES-PREGUNTAS-FISIO-ANIMAL-TEMAS-36-41.pdf

7 páginas

He publicado nuevos apuntes de 3º Fisiología Animal: POSIBLES-PREGUNTAS-FISIO-ANIMAL-TEMAS-24-29.pdf

13 páginas

He publicado nuevos apuntes de 3º Fisiología Animal: POSIBLES-PREGUNTAS-FISIO-ANIMAL-TEMAS-30-34.pdf

10 páginas

He publicado nuevos apuntes de 3º Fisiología Animal: TEMA-50-aparato-reproductor-femenino.pdf

6 páginas

apuntes

-

apuntes - fisio animal segundo cuatri

He publicado nuevos apuntes de 3º Fisiología Animal: apuntes - fisio animal segundo cuatri

tema-23-principios-de-hemodinamica.pdf
tema-24-fisiologia-del-musculo-cardiaco.pdf
tema-25-ciclo-cardiaco.pdf
tema-26-circulacion-arterial-y-venosa.pdf
tema-27-microcirculacion.pdf
tema-28-regulacion-cardiovascular.pdf

He publicado nuevos apuntes de 3º Fisiología Animal: Tema-41.-Fisiologia-Animal.pdf

8 páginas

He publicado nuevos apuntes de 3º Fisiología Animal: Tema-40.-Fisiologia-Animal.pdf

6 páginas

He publicado nuevos apuntes de 3º Fisiología Animal: Tema-39.-Fisiologia-Animal.pdf

4 páginas

He publicado nuevos apuntes de 3º Fisiología Animal: Tema-38.-Fisiologia-Animal.pdf

8 páginas

He publicado nuevos apuntes de 3º Fisiología Animal: Tema-37.-Fisiologia-Animal.pdf

8 páginas

He publicado nuevos apuntes de 3º Fisiología Animal: Tema-36.-Fisiologia-Animal.pdf

6 páginas

He publicado nuevos apuntes de 3º Fisiología Animal: Tema-35.-Fisiologia-Animal.pdf

5 páginas

He publicado nuevos apuntes de 3º Fisiología Animal: Tema-34.-Fisiologia-Animal.pdf

5 páginas

He publicado nuevos apuntes de 3º Fisiología Animal: Tema-33.-Fisiologia-Animal.pdf

6 páginas

He publicado nuevos apuntes de 3º Fisiología Animal: Tema-32.-Fisiologia-Animal.pdf

2 páginas

He publicado nuevos apuntes de 3º Fisiología Animal: Tema-31.-Fisiologia-Animal.pdf

6 páginas