Fisiología de las Funciones Vegetativas y Reproductoras

Todo
Apuntes
Exámenes
Otros
Prácticas
Test
chevron_left
chevron_right

apuntes

-

Fisiología de las funciones vegetativas y reproductoras

Apuntes de clase y diapositivas

Tema-1.-Medio-interno-y-sangre.pdf
Practicas-fisiologia.pdf

apuntes

-

Apuntes de Fisiología de las Funciones Vegetativas y Reproductoras

He publicado nuevos apuntes de 2º Fisiología de las Funciones Vegetativas y Reproductoras: Apuntes de Fisiología de las Funciones Vegetativas y Reproductoras

Tema 27. Fisiología fetal y del recién nacido.pdf
Tema 26. La lactación.pdf
Tema 25. Fecundación, gestación y parto.pdf
Tema 24. Sistema reproductor femenino.pdf
Tema 23. Sistema reproductor masculino.pdf
Tema 21 y 22. Fisiología de la función renal.pdf

apuntes

-

Fisiología II 2023-24

He publicado nuevos apuntes de 2º Fisiología de las Funciones Vegetativas y Reproductoras: Fisiología II 2023-24

TEMA-1.pdf
TEMA-2.pdf
TEMA-3.pdf
TEMA-4.pdf
TEMA-5.pdf
TEMA-6.pdf

He publicado nuevos apuntes de 2º Fisiología de las Funciones Vegetativas y Reproductoras: Practicas-Fisio-II.pdf

12 páginas

apuntes

-

Esquemas 23-24, Fisiología vegetativo y reproductor

He publicado nuevos apuntes de 2º Fisiología de las Funciones Vegetativas y Reproductoras: Esquemas 23-24, Fisiología vegetativo y reproductor

Tema-1-Medio-interno-y-sangre.pdf
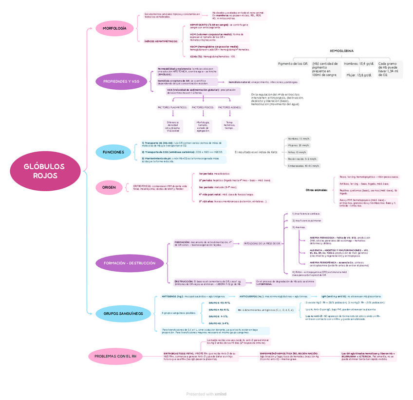
Tema-2-Globulos-rojos.pdf
Tema-3-Globulos-blancos.pdf
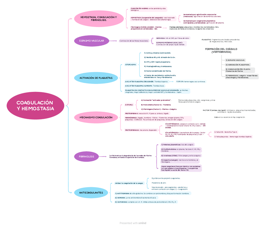
Tema-4-Coagulacion-y-hemostasia.pdf
Tema-5-El-corazon.pdf
Tema-6-Dinamica-y-ciclo-cardiaco.pdf

apuntes

-

FISIO II 23/24

He publicado nuevos apuntes de 2º Fisiología de las Funciones Vegetativas y Reproductoras: FISIO II 23/24

TEMA-3-FISIO-II.pdf
TEMA-2-FISIO-II.pdf
TEMA-1-FISIO-II.pdf
TEMA-4-FISIO-II.pdf
TEMA-5-FISIO-II.pdf
TEMA-6-FISIO-II.pdf

apuntes

-

FFVR (temas 1 a 27) 2021/2022

He publicado nuevos apuntes de 2º Fisiología de las Funciones Vegetativas y Reproductoras: FFVR (temas 1 a 27) 2021/2022

Resúmenes Temas 1 a 27.pdf
Portada-FFVR.pdf

apuntes

-

TEMAS 1-9, 13 y 14 y REPRODUCTOR

He publicado nuevos apuntes de 2º Fisiología de las Funciones Vegetativas y Reproductoras: TEMAS 1-9, 13 y 14 y REPRODUCTOR

TEMA-14.pdf
TEMA-13.pdf
TEMA-9.pdf
TEMA-8.pdf
TEMA-7.pdf
TEMA-6.pdf

He publicado nuevos apuntes de 2º Fisiología de las Funciones Vegetativas y Reproductoras: Apartados-IMPORTANTES-FISIO-II.pdf

14 páginas

apuntes

-

APUNTES Fisiología de las funciones vegetativas y reproductoras 2021/22

He publicado nuevos apuntes de 2º Fisiología de las Funciones Vegetativas y Reproductoras: APUNTES Fisiología de las funciones vegetativas y reproductoras 2021/22

APUNTES-T.-14.-Cronutricion..pdf
APUNTES-T.-15.-Transporte-de-alimentos..pdf
APUNTES-T.-16.-La-lactacion..pdf
APUNTES-T.-16.-Secrecion-salival.pdf
APUNTES-T.-17.-Secrecion-gastrica..pdf
APUNTES-T.-18.-Secrecion-pancreatica.pdf

test

-

Preguntas Tipo Test

He publicado nuevos test de 2º Fisiología de las Funciones Vegetativas y Reproductoras: Preguntas Tipo Test

Preguntas-Tipo-Test.pdf

practicas

-

Resumen de las Prácticas 2021/2022

He publicado nuevos practicas de 2º Fisiología de las Funciones Vegetativas y Reproductoras: Resumen de las Prácticas 2021/2022

Resumen-de-las-Practicas.pdf
Anónimo

@Anónimo

He publicado nuevos examenes de 2º Fisiología de las Funciones Vegetativas y Reproductoras: EXAMEN-DE-PRACTICAS.pdf

9 páginas

apuntes

-

FISIOLOGÍA II 2021-22

He publicado nuevos apuntes de 2º Fisiología de las Funciones Vegetativas y Reproductoras: FISIOLOGÍA II 2021-22

Tema-3.pdf
APUNTES-T.pdf
APUNTES-T.pdf
APUNTES-T.pdf
APUNTES-T.pdf
APUNTES-T.pdf

apuntes

-

Apuntes fisio II 21/22

He publicado nuevos apuntes de 2º Fisiología de las Funciones Vegetativas y Reproductoras: Apuntes fisio II 21/22

Tema-10-LA-RESPIRACION.pdf
TEMA-12-REGULACION-DE-LA-RESPIRACION.pdf
Tema-22-EQUILIBRIO-ACIDO-BASE.pdf
Tema-1-MEDIO-INTERNO-Y-SANGRE.pdf
Tema-11-EL-INTERCAMBIO-Y-EL-TRANSPORTE-GASEOSO.pdf
Tema-21-FISIOLOGIA-RENAL.pdf

apuntes

-

Importante FFVR (sin anotaciones).pdf

Anotaciones importantes FFVR junto con exámenes (teoría + práctica)

Importante-FFVR-sin-anotaciones.pdf
Importante-FFVR-con-anotaciones.pdf

apuntes

-

Fisiología 2

He publicado nuevos apuntes de 2º Fisiología de las Funciones Vegetativas y Reproductoras: Fisiología 2

temas-del-1-al-5.pdf
temas-del-6-al-12.pdf
temas-de-13-al-18.pdf
tema-23-al-27.pdf
TEMA-20.pdf

He publicado nuevos apuntes de 2º Fisiología de las Funciones Vegetativas y Reproductoras: glosario-fisio.pdf

4 páginas

He publicado nuevos apuntes de 2º Fisiología de las Funciones Vegetativas y Reproductoras: tema-22.pdf

3 páginas

He publicado nuevos apuntes de 2º Fisiología de las Funciones Vegetativas y Reproductoras: tema-12.pdf

4 páginas

He publicado nuevos apuntes de 2º Fisiología de las Funciones Vegetativas y Reproductoras: tema-10.pdf

4 páginas

apuntes

-

temas de fisio

He publicado nuevos apuntes de 2º Fisiología de las Funciones Vegetativas y Reproductoras: temas de fisio

tema-1-fisio-funciones.pdf
tema-2-fisio-funciones.pdf
tema-3-fisio-funciones.pdf
tema-5-fisio-funciones.pdf

He publicado nuevos apuntes de 2º Fisiología de las Funciones Vegetativas y Reproductoras: tema-5-fisio-funciones.pdf

4 páginas

He publicado nuevos apuntes de 2º Fisiología de las Funciones Vegetativas y Reproductoras: glosario-temas-1-2-3-fisiologia-de-las-funciones-vegetativas-y-reproductoras.pdf

2 páginas