Fisiología General

chevron_left
chevron_right
Todo
Apuntes
Ejercicios
Exámenes
chevron_left
chevron_right

He publicado nuevos apuntes de 1º Fisiología General: BLOQUE-ENDOCRINO.pdf

10 páginas

He publicado nuevos apuntes de 1º Fisiología General: BLOQUE-COAGULACION.pdf

3 páginas

Preguntas que guían el estudio para fisio general. Puede contener errores o tener carencias, esto es una forma de REPASAR y AFIANZAR conocimientos. Necesario tener instalado Anki.

Miniatura no disponible

He publicado nuevos apuntes de 1º Fisiología General: ESQUEMA-BLOQUE-NT.pdf

7 páginas

He publicado nuevos apuntes de 1º Fisiología General: ESQUEMA-NEURONAS-GLUTAMATERGICAS-Y-NT.pdf

1 página

He publicado nuevos apuntes de 1º Fisiología General: ESQUEMA-CANDIDATOS-A-NT-Y-MENSAJEROS-INTRACELULARES.pdf

1 página

Resumen Fisiología General del curso 2024/2025 sin el bloque de endocrino

34 páginas

He publicado nuevos apuntes de 1º Fisiología General: Esquemas-fisio-general.pdf

18 páginas

He publicado nuevos apuntes de 1º Fisiología General: T13.Mecanica-Respiratoria.pdf

3 páginas

apuntes

-

Fisio General

He publicado nuevos apuntes de 1º Fisiología General: Fisio General

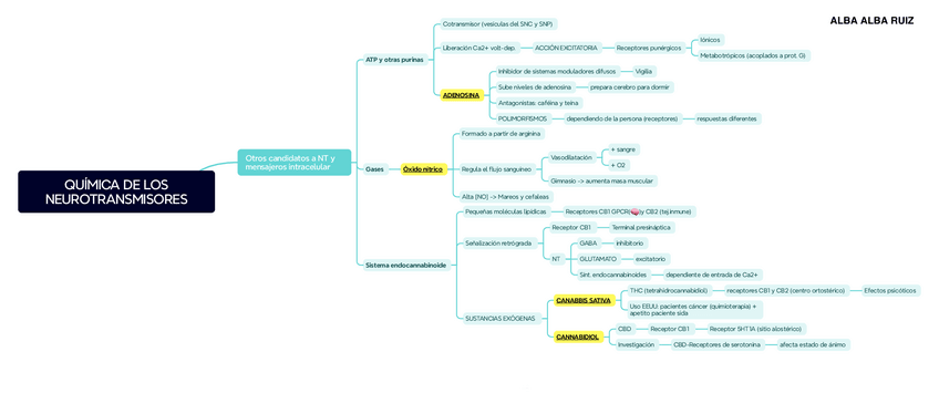
Quimica-de-los-neurotransmisores.png
Control-del-metabolismo-del-fosfato-y-calcio.png
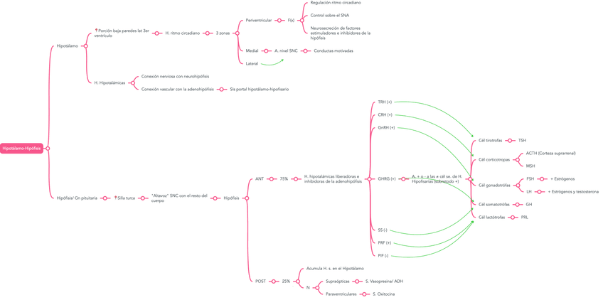
Hipotalamo-Hipofisis.png
Hormonas-Adenohipofisarias.png
Hormonas-de-la-Corteza-Suprarrenal.png
Hormonas-de-la-medula-suprarrenal.png

He publicado nuevos ejercicios de 1º Fisiología General: The-Action-Potential.pdf

1 página

He publicado nuevos ejercicios de 1º Fisiología General: Synaptic-Transmission.pdf

1 página

examenes

-

Examenes Fisiología Básica

Sistema endocrino, sistema cardiovascular y sistema nervioso

ExamenUMAMedicinaFisioCardio.pdf
ExamenUMAMedicinaFisioEndo.pdf
ExamenUMAMedicinaFisioSN.pdf

He publicado nuevos apuntes de 1º Fisiología General: PrActica-2-Electroneurografia-virtual.pdf

4 páginas

apuntes

-

FISIO

He publicado nuevos apuntes de 1º Fisiología General: FISIO

TABLA-NTS.pdf
VIRTUAL-DIARY-2.pdf
VIRTUAL-DIARY-1.pdf
Virtual-diary-3-1.pdf
Anónimo

@Anónimo

apuntes

-

VIRTUAL DIARY

He publicado nuevos apuntes de 1º Fisiología General: VIRTUAL DIARY

VIRTUAL-DIARY-4.pdf
VIRTUAL-DIARY-2.pdf
VIRTUAL-DIARY-3.pdf
VIRTUAL-DIARY-1.pdf

He publicado nuevos apuntes de 1º Fisiología General: FisiologaGeneral.pdf

3 páginas

apuntes

-

Virtual diary

He publicado nuevos apuntes de 1º Fisiología General: Virtual diary

diary-Synaptic-Transmission.pdf
Diary-The-Neuronal-Membrane-at-Rest.pdf
diary-The-Action-Potential.pdf

He publicado nuevos apuntes de 1º Fisiología General: apuntes-fisio-1-1.pdf

pdf

He publicado nuevos apuntes de 1º Fisiología General: FISIOLOGIA-2018-2019.pdf

68 páginas

apuntes

-

Resúmenes

He publicado nuevos apuntes de 1º Fisiología General: Resúmenes

RESUMEN-MUSCULOS.pdf
RESUMEN-SANGRE.pdf
Anónimo

@Anónimo

apuntes

-

Resúmenes fisiología

He publicado nuevos apuntes de 1º Fisiología General: Resúmenes fisiología

Fisiologia-de-canales-dependientes-de-voltaje.pdf
El-canal-receptor-de-acetilcolina.pdf
bases-ionicas-potencial-de-accion-2.pdf
Compartimientos-corporales-1.pdf
bases-ionicas-potencial-de-accion-1.pdf
Compartimientos-corporales-2.pdf

He publicado nuevos apuntes de 1º Fisiología General: Resumen-fisiologia.zip

Miniatura no disponible
zip

Electrocardiograma explicado desde lo más básico hasta las diferentes ondas

17 páginas

He publicado nuevos apuntes de 1º Fisiología General

https://drive.google.com/file/d/1jlct2qin2bzy-wazluuakrauxdmhoou1/view?usp=sharing

He publicado nuevos apuntes de 1º Fisiología General: Multimedia-Nerve-Simulation-Ana-Bootello-Lopez.pdf

3 páginas
Anónimo

@Anónimo

apuntes

-

FISIOLOGIA 2019-2020

He publicado nuevos apuntes de 1º Fisiología General: FISIOLOGIA 2019-2020

FISIOLOGIA-TEMA-1-Y-2.pdf
FISIOLOGIA-TEMA-6.pdf
FISIOLOGIA-TEMA-0.pdf
FISIOLOGIA-TEMA-5.pdf
ANEXO.pdf
FISIOLOGIA-TEMA-3-Y-4-.pdf

He publicado nuevos apuntes de 1º Fisiología General: Fisiologia.pdf

23 páginas

He publicado nuevos apuntes de 1º Fisiología General: ESQUEMAS FISIOLOGIA MUSCULAR.pdf

4 páginas

He publicado nuevos apuntes de 1º Fisiología General: PARA IMPRIMIR.pdf

44 páginas

He publicado nuevos apuntes de 1º Fisiología General: NEUROTRANSMISORES.pdf

1 página
Anónimo

@Anónimo

apuntes

-

Evaluaciones Continuas

He publicado nuevos apuntes de 1º Fisiología General: Evaluaciones Continuas

1ª evaluación continua de fisio.pdf
2ª evaluación continua de fisio.pdf
¡Estás al día!

¡Estás al día!

Has visto todos los archivos