chevron_left
chevron_right
Todo
Apuntes
Exámenes
chevron_left
chevron_right

He publicado nuevos apuntes de 1º Fisiología: UND4-UND4-TEMA-3-FISIOLOGIA-RESPIRATORIA.pdf

10 páginas

He publicado nuevos apuntes de 1º Fisiología: UND4-TEMA-1-FISIOLOGIA-SANGUINEA.pdf

8 páginas

He publicado nuevos apuntes de 1º Fisiología: UND4-TEMA-2-FISIOLOGIA-CARDIOVASCULAR.pdf

8 páginas

He publicado nuevos apuntes de 1º Fisiología: UND3-TEMA2-sentidos-especialesI.pdf

11 páginas

He publicado nuevos apuntes de 1º Fisiología: UND3-TEMA1-SISTEMA-SOMATOSENSORIAL.pdf

10 páginas

He publicado nuevos apuntes de 1º Fisiología: UND2-TEMA3-CONTRACCION-MUSCULAR.pdf

7 páginas

He publicado nuevos apuntes de 1º Fisiología: UND2-TEMA2-sinapsis.pdf

16 páginas

He publicado nuevos apuntes de 1º Fisiología: UND2-TEMA1-POTENCIALES-DEACCION.pdf

15 páginas

He publicado nuevos apuntes de 1º Fisiología: UND3-TEMA3-SENTIDOS-ESPECIALES-II.pdf

12 páginas

He publicado nuevos apuntes de 1º Fisiología: Tema-12.2-Articuloscomentados.pdf

21 páginas

He publicado nuevos apuntes de 1º Fisiología: Tema-12.1-Pruebasfuncionalesrespiratorias.pdf

78 páginas

He publicado nuevos apuntes de 1º Fisiología: Tema-12-Exploracion-funcional-respiratoria.pdf

30 páginas

He publicado nuevos apuntes de 1º Fisiología: Tema-11.3-Diagnosis-and-management-of-primary-ciliary.pdf

7 páginas

He publicado nuevos apuntes de 1º Fisiología: Tema-11.2-Diagnostic-Methods-in-Primary-Ciliary-Dyskinesia.pdf

10 páginas

He publicado nuevos apuntes de 1º Fisiología: Tema-11.1-Treatment-recommendations-in-Primary-Ciliary-Dyskinesia.pdf

7 páginas

He publicado nuevos apuntes de 1º Fisiología: Tema-10.3-Clinical-Mechanism-of-the-Cystic-Fibrosis-Transmembrane.pdf

10 páginas

He publicado nuevos apuntes de 1º Fisiología: Tema-11-When-to-suspect-primary-ciliary-dyskinesia-in-children.pdf

5 páginas

He publicado nuevos apuntes de 1º Fisiología: Tema-10.2-Nutricion-fibrosis-quistica-y-aparato-digestivo.pdf

16 páginas

He publicado nuevos apuntes de 1º Fisiología: Tema-10.1-Cribado-neonatal-para-la-fibrosis-quistica.pdf

2 páginas

He publicado nuevos apuntes de 1º Fisiología: Tema-10-Protocolo-de-diagnostico-y-seguimiento-de-los-pacientes.pdf

15 páginas

He publicado nuevos apuntes de 1º Fisiología: Tema-9.9-GINA-2023-Full-report-230706-WMS.pdf

Miniatura no disponible
246 páginas

He publicado nuevos apuntes de 1º Fisiología: Tema-9.8-GEMA5.310072023.pdf

230 páginas

He publicado nuevos apuntes de 1º Fisiología: Tema-9.7-Consenso-para-el-abordaje-del-asma-grave-pediatrica.pdf

11 páginas

He publicado nuevos apuntes de 1º Fisiología: Tema-9.6-Comorbidity-of-eczema-rhinitis-and-asthma-in-IgE-sensitised.pdf

10 páginas

He publicado nuevos apuntes de 1º Fisiología: Tema-9.5-Genetics-of-asthma-an-introduction-for-the-clinician.pdf

5 páginas

He publicado nuevos apuntes de 1º Fisiología: Tema-9.4-Monitoring-asthma-in-children.pdf

20 páginas

He publicado nuevos apuntes de 1º Fisiología: Tema-9.3-Severe-asthma-in-children.pdf

26 páginas

He publicado nuevos apuntes de 1º Fisiología: Tema-9.2-Asthma-in-childhood.pdf

7 páginas

He publicado nuevos apuntes de 1º Fisiología: Tema-9.1-Childhood-asthma-prediction-models-a-systematic-review.pdf

12 páginas

He publicado nuevos apuntes de 1º Fisiología: Tema-8.2-Hipopituarismo-.pdf

7 páginas

He publicado nuevos apuntes de 1º Fisiología: Tema-7.11-tablaTable3.pdf

1 página

He publicado nuevos apuntes de 1º Fisiología: Tema-8.1-Hypopituitarism.pdf

13 páginas

He publicado nuevos apuntes de 1º Fisiología: Tema-7.9-tto.pdf

21 páginas

He publicado nuevos apuntes de 1º Fisiología: Tema-7.10-Table2.-tto.pdf

1 página

He publicado nuevos apuntes de 1º Fisiología: Tema-7.9-Table1.-tto.pdf

1 página

He publicado nuevos apuntes de 1º Fisiología: Tema-7.6-FIGURE2.pdf

2 páginas

He publicado nuevos apuntes de 1º Fisiología: Tema-7.8-PEG1.pdf

8 páginas

He publicado nuevos apuntes de 1º Fisiología: Tema-7.5-DEFICIT.pdf

13 páginas

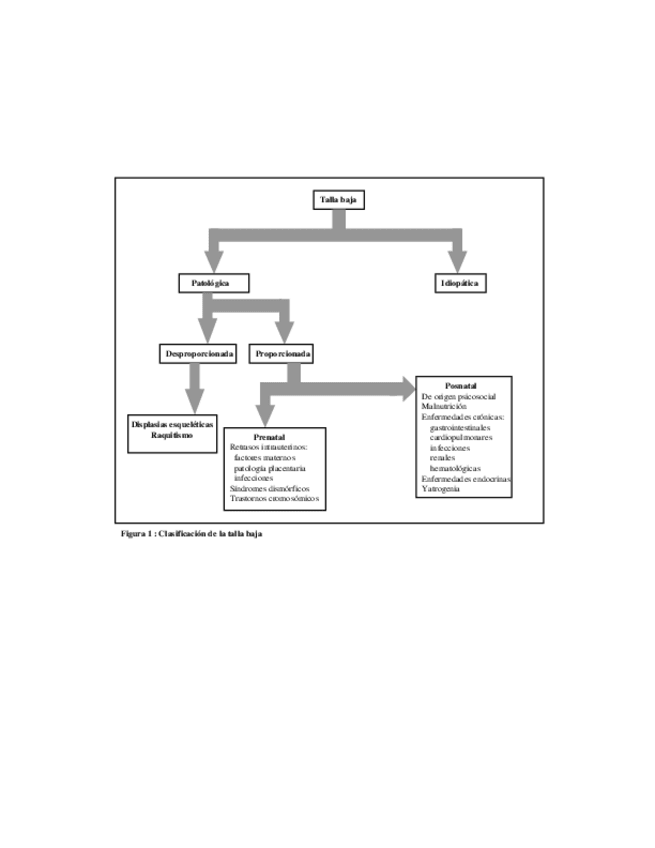
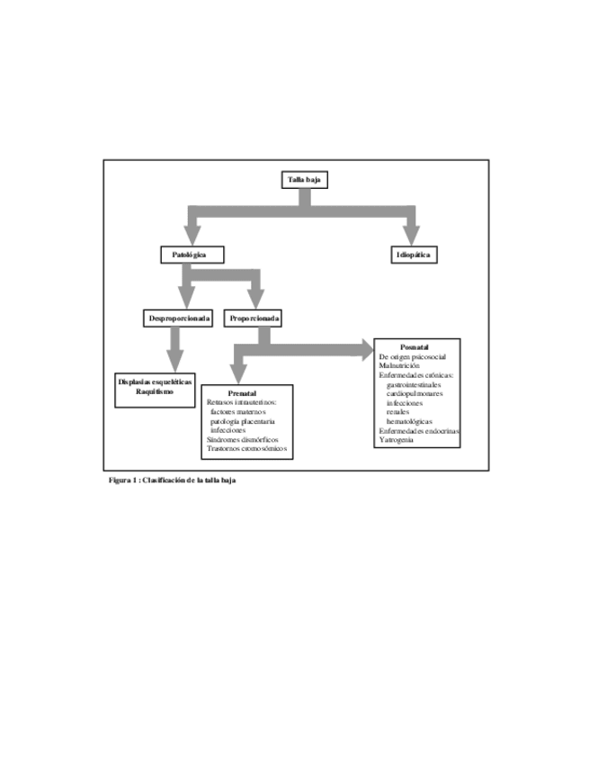
He publicado nuevos apuntes de 1º Fisiología: Tema-7.4-Hipocrecimiento.-Tabla-4.pdf

1 página

He publicado nuevos apuntes de 1º Fisiología: Tema-7.3-Hipocrecimiento.-Tabla-3.pdf

1 página

He publicado nuevos apuntes de 1º Fisiología: Tema-7.2-Hipocrecimiento.-Tabla-2.pdf

1 página

He publicado nuevos apuntes de 1º Fisiología: Tema-7.1-Hipocrecimiento.Tabla-1.pdf

1 página

He publicado nuevos apuntes de 1º Fisiología: Tema-7-Hipocrecimiento.pdf

16 páginas

He publicado nuevos apuntes de 1º Fisiología: Tema-6.8-PUBERTADYTALLAFINAL.pdf

18 páginas

He publicado nuevos apuntes de 1º Fisiología: Tema-6.7-P.-Precoz.-TABLA1.pdf

1 página

He publicado nuevos apuntes de 1º Fisiología: Tema-6.6-P.-Precoz.-Figura4.pdf

1 página

He publicado nuevos apuntes de 1º Fisiología: Tema-6.5-P.-Precoz.-Figura3.pdf

1 página

He publicado nuevos apuntes de 1º Fisiología: Tema-6.4-P.-Precoz.-Figura2b.pdf

1 página

He publicado nuevos apuntes de 1º Fisiología: Tema-6.3-P.-Precoz.-Figura2a.pdf

1 página

He publicado nuevos apuntes de 1º Fisiología: Tema-6.2-P.-Precoz.-FIGURA1.pdf

1 página

He publicado nuevos apuntes de 1º Fisiología: Tema-6.1-Delayed-puberty.pdf

9 páginas

He publicado nuevos apuntes de 1º Fisiología: Tema-6.-8-pubertyspain.pdf

9 páginas

He publicado nuevos apuntes de 1º Fisiología: Tema-6-PUBERTADPRECOZ.pdf

22 páginas

He publicado nuevos apuntes de 1º Fisiología: Tema-5.6-Tabla1.pdf

1 página

He publicado nuevos apuntes de 1º Fisiología: Tema-5.5-Figurasytablas.pdf

1 página

He publicado nuevos apuntes de 1º Fisiología: Tema-5.4-Figura4.pdf

1 página

He publicado nuevos apuntes de 1º Fisiología: Tema-5.3-Figura3.pdf

1 página

He publicado nuevos apuntes de 1º Fisiología: Tema-5.2-Figura2.pdf

1 página

He publicado nuevos apuntes de 1º Fisiología: Tema-5.1-Figura1.pdf

1 página

He publicado nuevos apuntes de 1º Fisiología: Tema-5-Pubertad.pdf

29 páginas