Fisiopatología y Patología general integrada I

chevron_left
chevron_right
Todo
Apuntes
Ejercicios
Exámenes
Prácticas
Test
chevron_left
chevron_right

apuntes

-

RESÚMENES FISIOPATOLOGÍA I

He publicado nuevos apuntes de 2º Fisiopatología y Patología general integrada I: RESÚMENES FISIOPATOLOGÍA I

CID-COAGULACION-INTRAVASCLAR-DISEMINADA.pdf
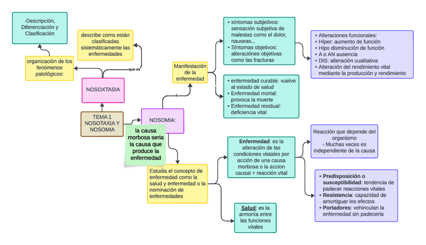
TEMA-1-NOSOTAXIA-Y-NOSOMIA.pdf
TEMA-2-NOSOGRAFIA.pdf
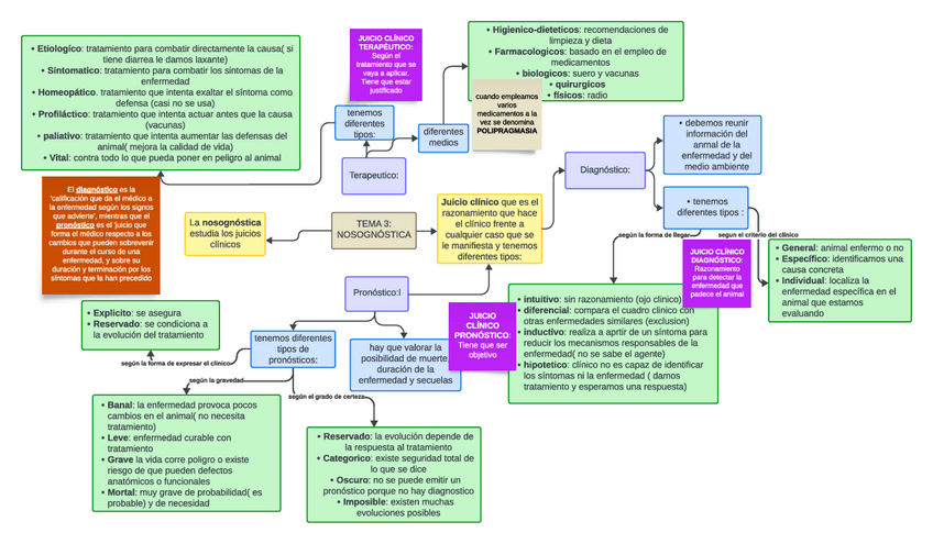
TEMA-3-NOSOGNOSTICA.pdf
TEMA-4-EXPLORACION-GENERAL-DE-PEQUENOS-Y-GRANDES-ANIMALES.pdf
TEMA-5-PRUEBAS-DIAGNOSITCO-Y-ESTABLECIMIENTO-DEL-PLAN-DIAGNOSTICO.pdf

Esquemas de fisiopat del tema 5: métodos de diagnóstico

3 páginas

practicas

-

Prácticas Fisiopat I

He publicado nuevos practicas de 2º Fisiopatología y Patología general integrada I: Prácticas Fisiopat I

Practica-1-Metodos-de-recogida-de-sangre-y-orina.pdf
Seminario-2.-Fluidoterapia-2.pdf
Practica-3-APUNTES-HEMATOLOGIA.pdf
Practica-4-Acido-base.pdf
Practica-5-Dermatologia.pdf

Temas 8-13, esquemas completos con descripción de todo lo necesario para aprobar fisiopat

14 páginas

Son esquemas de REPASO, para ponernos en contexto sobre el tema.

16 páginas

esquemas COMPLETOS de TODO fisiopatología

50 páginas

Práctica 6, citología de la piel, el oído y linfonodos.

2 páginas

He publicado nuevos apuntes de 2º Fisiopatología y Patología general integrada I: TEMA-12.pdf

4 páginas

He publicado nuevos apuntes de 2º Fisiopatología y Patología general integrada I: Tema-4.pdf

4 páginas
Anónimo

@Anónimo

resumen práctica 2 fluidoterapia

1 página
Anónimo

@Anónimo

Resumen práctica 1

2 páginas

apuntes

-

Temario Fisiopatología y Patología general I

He publicado nuevos apuntes de 2º Fisiopatología y Patología general integrada I: Temario Fisiopatología y Patología general I

CID-Fisiopatologia-y-Patologia-general-integrada-I.pdf
Tema-1-Fisiopatologia-y-Patologia-general-integrada-I.pdf
Tema-2-Fisiopatologia-y-Patologia-general-integrada-I.pdf
Tema-3-Fisiopatologia-y-Patologia-general-integrada-I.pdf
Tema-4-Fisiopatologia-y-Patologia-general-integrada-I.pdf
Tema-5-Fisiopatologia-y-Patologia-general-integrada-I.pdf

He publicado nuevos practicas de 2º Fisiopatología y Patología general integrada I: Practicas-fisiopat.pdf

11 páginas

Apuntes de todas las practicas

20 páginas

He publicado nuevos apuntes de 2º Fisiopatología y Patología general integrada I: UD1-T3-Nosognostica.pdf

2 páginas

He publicado nuevos apuntes de 2º Fisiopatología y Patología general integrada I: UD1-T1--2-Nosotaxia-Nosomia-y-Nosografia.pdf

5 páginas

He publicado nuevos apuntes de 2º Fisiopatología y Patología general integrada I: UD2-T5-Pruebas-diagnosticas-y-establecimiento-del-plan-diagnostico.pdf

14 páginas

He publicado nuevos apuntes de 2º Fisiopatología y Patología general integrada I: UD2-T4-Exploracion-general-de-pequenos-y-grandes-animales.pdf

4 páginas

He publicado nuevos apuntes de 2º Fisiopatología y Patología general integrada I: UD3-T6-Fisiopatologia-hidrosalina-y-trastotnos-del-equilibrio-electrolitico.pdf

12 páginas

He publicado nuevos apuntes de 2º Fisiopatología y Patología general integrada I: UD3-T7-Trastornos-equilibrio-acido-base.pdf

12 páginas

He publicado nuevos apuntes de 2º Fisiopatología y Patología general integrada I: UD3-T9-Fisiopatologia-de-los-desequilibrios-energeticos-de-la-nutricion.pdf

4 páginas

He publicado nuevos apuntes de 2º Fisiopatología y Patología general integrada I: UD3-T8-Fisiopatologia-de-los-principios-inmediatos.pdf

10 páginas

He publicado nuevos apuntes de 2º Fisiopatología y Patología general integrada I: UD3-T10-Fisiopatologia-de-los-minerales-vitaminas-y-oigoelementos.pdf

7 páginas

He publicado nuevos apuntes de 2º Fisiopatología y Patología general integrada I: UD4-T12-Serie-eritroide.pdf

4 páginas

He publicado nuevos apuntes de 2º Fisiopatología y Patología general integrada I: UD4-T11-Anemias.pdf

11 páginas

He publicado nuevos apuntes de 2º Fisiopatología y Patología general integrada I: UD4T13-Serie-leucocitaria.pdf

11 páginas

He publicado nuevos apuntes de 2º Fisiopatología y Patología general integrada I: UD4T14-Fisiopatologia-de-los-trastornos-hemostaticos.pdf

9 páginas

He publicado nuevos apuntes de 2º Fisiopatología y Patología general integrada I: UD4T14.1-CID.pdf

1 página

He publicado nuevos apuntes de 2º Fisiopatología y Patología general integrada I: UD4T15-Fisiopatologia-del-sistema-linfatico.pdf

6 páginas

He publicado nuevos apuntes de 2º Fisiopatología y Patología general integrada I: UD5T16-Bases-del-sistema-nervioso.pdf

14 páginas

He publicado nuevos apuntes de 2º Fisiopatología y Patología general integrada I: UD5T17-Metabolopatias.pdf

9 páginas

He publicado nuevos apuntes de 2º Fisiopatología y Patología general integrada I: UD5T18-Fisiopatologia-medular.pdf

8 páginas

He publicado nuevos apuntes de 2º Fisiopatología y Patología general integrada I: UD6T19-Fisiopatologia-del-oido.pdf

6 páginas

He publicado nuevos apuntes de 2º Fisiopatología y Patología general integrada I: UD6T21-Fisiopatologia-de-la-piel-II.pdf

5 páginas

He publicado nuevos apuntes de 2º Fisiopatología y Patología general integrada I: UD6T20-Fisiopatologia-de-la-piel-I.pdf

6 páginas

He publicado nuevos apuntes de 2º Fisiopatología y Patología general integrada I: UD6T22-Fisiopatologia-del-ojo.pdf

9 páginas

He publicado nuevos apuntes de 2º Fisiopatología y Patología general integrada I: UD7T23-Fisiopatologia-endocrino.pdf

7 páginas

He publicado nuevos apuntes de 2º Fisiopatología y Patología general integrada I: UD7T24-Fisiopatologia-glandulas-adrenales.pdf

8 páginas

He publicado nuevos apuntes de 2º Fisiopatología y Patología general integrada I: UD7T26-Fisiopatologia-pancreas.pdf

4 páginas

He publicado nuevos apuntes de 2º Fisiopatología y Patología general integrada I: UD7T25-Fisiopatologia-tiroides-y-paratiroides.pdf

8 páginas

apuntes

-

Neuro Marta 2024

He publicado nuevos apuntes de 2º Fisiopatología y Patología general integrada I: Neuro Marta 2024

Tema-17-Metabolopatias.pdf
Tema-18-Sistema-Nervioso.pdf

He publicado nuevos apuntes de 2º Fisiopatología y Patología general integrada I: APUNTES-PRACTICO-FISIOPAT.pdf

19 páginas

apuntes

-

FISIOPATOLOGIA 1

He publicado nuevos apuntes de 2º Fisiopatología y Patología general integrada I: FISIOPATOLOGIA 1

UD1-TEMA1.pdf

He publicado nuevos apuntes de 2º Fisiopatología y Patología general integrada I: ud-3-tema-6.pdf

14 páginas

He publicado nuevos apuntes de 2º Fisiopatología y Patología general integrada I: tema-5-fisiopat.pdf

15 páginas

apuntes

-

Mapas mentales fisiopatología

He publicado nuevos apuntes de 2º Fisiopatología y Patología general integrada I: Mapas mentales fisiopatología

tema-1-fisiopat.pdf
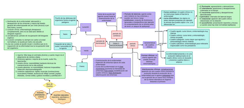
TEMA-2-PATOCRONIA.pdf
tema-2-parte-1.pdf
tema-3-fisiopat.pdf
TEMA-4-2-PARTE.pdf
TEMA4-1-parte.pdf

apuntes

-

apuntes fisiopat UD2

He publicado nuevos apuntes de 2º Fisiopatología y Patología general integrada I: apuntes fisiopat UD2

apuntes-fisiopat-ud-2-TEMA4.pdf

apuntes

-

apuntes fisiopat UD1

He publicado nuevos apuntes de 2º Fisiopatología y Patología general integrada I: apuntes fisiopat UD1

apuntes-TEMA-1.pdf
apuntes-fisiopat-1-tema23.pdf

He publicado nuevos apuntes de 2º Fisiopatología y Patología general integrada I: constantes-vitales-tema-4.pdf

1 página

He publicado nuevos apuntes de 2º Fisiopatología y Patología general integrada I: DIFERENCIAS-ENTRE-LAS-DISTINTAS-Alteraciones.pdf

14 páginas

apuntes

-

Apuntes Fisiopatología I

He publicado nuevos apuntes de 2º Fisiopatología y Patología general integrada I: Apuntes Fisiopatología I

T.1.-NOSOTAXIA-Y-NOSOLOGIA.pdf
T.26.-FISIOPATOLOGIA-DEL-PANCREAS-ENDROCINO-1.pdf
T.25-FISIOPATOLOGIA-DEL-TIROIDES-Y-PARATIROIDES-3.pdf
T.-14.-FISIOPATOLOGIA-DE-LA-SERIE.pdf
T.-24-FISIOPAOTLOGIA-DE-LAS-GLANUDLAS-ADRENALES.pdf
T.-23-FISIOPATOLOGIA-DEL-SISTEMA-ENDOCRINO.pdf

He publicado nuevos examenes de 2º Fisiopatología y Patología general integrada I: JUEGO-DE-EXPERTOS-2.pdf

4 páginas

He publicado nuevos examenes de 2º Fisiopatología y Patología general integrada I: JUEGO-DE-EXPERTOS-1.pdf

6 páginas

apuntes

-

Fisiopatologia I

He publicado nuevos apuntes de 2º Fisiopatología y Patología general integrada I: Fisiopatologia I

T.1-Nosotaxia-y-nosomia.pdf
T.2-Nosografia.pdf
T.3-Nosognostica.pdf
T.4-E-xploracion-general-de-pequenos-y-grandes-animales.pdf
T.5-Metodos-de-exploracion-y-tecnicas-diagnosticas.pdf
T.6-Fisiopatologia-hidrosalina.pdf