chevron_left
chevron_right
Todo
Apuntes
Ejercicios
Exámenes
Trabajos
chevron_left
chevron_right

Apuntes de fisiopatología del campus de torrejón para el primer parcial del curso 2025/2026, de nada xoxos me teneis que invitar todos a una cerveza

https://docs.google.com/document/d/1UDI2uWCq3hdnv6ilWuYsWdK802XracCDWbWPw38Gv2U/edit?usp=sharing

apuntes

-

FISIOPATOLOGÍA 1º TODO

He publicado nuevos apuntes de 1º Fisiopatología: FISIOPATOLOGÍA 1º TODO

Fisiopatologia-Apuntes-Unidad-1-2.pdf
Fisiopatologia-Apuntes-Unidad-3.pdf
Fisiopatologia-Apuntes-Unidad-4.pdf
Fisiopatologia-Apuntes-Unidad-5.pdf
Fisiopatologia-Apuntes-Unidad-6.pdf
Fisiopatologia-Apuntes-Unidad-7.pdf

He publicado nuevos trabajos de 1º Fisiopatología: Objetivo-de-la-respuesta-metabolica-a-la-agresion.pdf

1 página

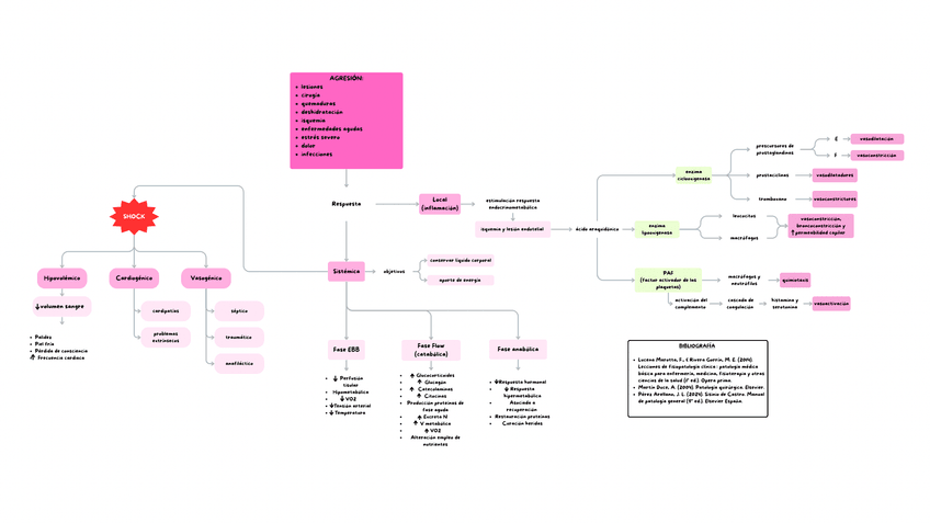
He publicado nuevos trabajos de 1º Fisiopatología: Mapa-mental-respuesta-a-la-agresion.png

Imagen

He publicado nuevos trabajos de 1º Fisiopatología: Glosario-Fisiopatologia.pdf

18 páginas

He publicado nuevos examenes de 1º Fisiopatología: examen-fisiopatologia-Mayo-2025.pdf

12 páginas

He publicado nuevos trabajos de 1º Fisiopatología: CASOS-CLINICOS-FISIOPATOLOGIA-MEDICA.pdf

7 páginas

He publicado nuevos trabajos de 1º Fisiopatología: GLOSARIO-FISIOPATOLOGIA.pdf

18 páginas

He publicado nuevos trabajos de 1º Fisiopatología: Glosario-fisiopatologia.pdf

24 páginas

apuntes finales fisiopatología

106 páginas

apuntes

-

fisiopatología

He publicado nuevos apuntes de 1º Fisiopatología: fisiopatología

fisiopatologia-tema-8.pdf
fisiopatoogia-tema-6.pdf
fisiopatologia-tema-23.pdf
fisiopatologia-tema-10.pdf
Fisopatologia-tema-25.pdf
fisiopatologia-tema-11-12.pdf
Anónimo

@Anónimo

He publicado nuevos examenes de 1º Fisiopatología: RESPUESTAS-EXAMEN-PARCIAL-FISIOPATOLOGIA.pdf

4 páginas

He publicado nuevos apuntes de 1º Fisiopatología: Tema-29.pdf

3 páginas

He publicado nuevos apuntes de 1º Fisiopatología: Tema-30.pdf

7 páginas

He publicado nuevos apuntes de 1º Fisiopatología: Tema-28.pdf

3 páginas

He publicado nuevos apuntes de 1º Fisiopatología: Tema-27.pdf

3 páginas

He publicado nuevos apuntes de 1º Fisiopatología: Tema-25.pdf

4 páginas

He publicado nuevos apuntes de 1º Fisiopatología: Tema-23.pdf

9 páginas

He publicado nuevos apuntes de 1º Fisiopatología: Tema-24.pdf

4 páginas

He publicado nuevos apuntes de 1º Fisiopatología: Tema-21.pdf

2 páginas

He publicado nuevos apuntes de 1º Fisiopatología: Tema-26.pdf

5 páginas

He publicado nuevos apuntes de 1º Fisiopatología: Tema-22.pdf

1 página

He publicado nuevos apuntes de 1º Fisiopatología: Tema-16.pdf

2 páginas

He publicado nuevos apuntes de 1º Fisiopatología: Tema-15.pdf

3 páginas

He publicado nuevos apuntes de 1º Fisiopatología: Tema-19.pdf

4 páginas

He publicado nuevos apuntes de 1º Fisiopatología: Tema-20.pdf

3 páginas

He publicado nuevos apuntes de 1º Fisiopatología: Tema-18.pdf

2 páginas

He publicado nuevos apuntes de 1º Fisiopatología: Tema-17.pdf

2 páginas

He publicado nuevos apuntes de 1º Fisiopatología: Tema-14.pdf

11 páginas

He publicado nuevos apuntes de 1º Fisiopatología: Tema-12-y-13.pdf

7 páginas

He publicado nuevos apuntes de 1º Fisiopatología: Tema-11.pdf

9 páginas

He publicado nuevos apuntes de 1º Fisiopatología: Tema-10.pdf

2 páginas

He publicado nuevos apuntes de 1º Fisiopatología: Tema-9.pdf

5 páginas

He publicado nuevos apuntes de 1º Fisiopatología: Tema-8.pdf

5 páginas

He publicado nuevos apuntes de 1º Fisiopatología: Tema-7.pdf

7 páginas

He publicado nuevos apuntes de 1º Fisiopatología: Tema-6.pdf

3 páginas

He publicado nuevos apuntes de 1º Fisiopatología: Tema-5.pdf

5 páginas

He publicado nuevos apuntes de 1º Fisiopatología: Tema-4.pdf

2 páginas

He publicado nuevos apuntes de 1º Fisiopatología: Tema-2-y-3.pdf

3 páginas

He publicado nuevos apuntes de 1º Fisiopatología: Tema-1.pdf

2 páginas

He publicado nuevos apuntes de 1º Fisiopatología: glosario-fisiopatologia.pdf

7 páginas

He publicado nuevos examenes de 1º Fisiopatología: examenes-otros-anos-fisiopato.pdf

20 páginas

apuntes

-

esquemas útiles

He publicado nuevos apuntes de 1º Fisiopatología: esquemas útiles

ACQUIRED-INGUINAL-HERNIAS-Indirect-Direct.pdf
Acute-GI-Related-Abdominal-Pain.pdf
Appendicitis.pdf
Asma-Patogenesis.pdf
Bronchiolitis.pdf
Burn-Shock.pdf

trabajos

-

Entregas

He publicado nuevos trabajos de 1º Fisiopatología: Entregas

Caso-clinico.pdf
Glosario.pdf
Mapa-Conceptual-Respuesta-a-la-agresion.pdf

apuntes

-

Fisiopatología humana

He publicado nuevos apuntes de 1º Fisiopatología: Fisiopatología humana

indice-fisiopato.pdf
UD-1-FISIOPATO.pdf
UD-2-FISIOPATO.pdf
UD-2-PT-2-FISIOPATO-t15.pdf
UD-3-FISIOPATO.pdf
UD-4-FISIOPATO.pdf

He publicado nuevos apuntes de 1º Fisiopatología: PREGUNTAS-FISIOPATO.pdf

6 páginas

He publicado nuevos apuntes de 1º Fisiopatología: glosario-fisiopato.pdf

9 páginas

He publicado nuevos apuntes de 1º Fisiopatología: Mapa-conceptual-2.pdf

1 página

He publicado nuevos examenes de 1º Fisiopatología: Examen-fisiopato-2023.pdf

10 páginas

apuntes

-

Fisiopatologia

He publicado nuevos apuntes de 1º Fisiopatología: Fisiopatologia

Coma.pdf
Arritmias.pdf
Insuficiencia-cardiaca.pdf
Pericarditis.pdf
Sin-titulo.pdf
Sin-titulo.pdf

He publicado nuevos trabajos de 1º Fisiopatología: Glosario-Fisiopatologia.pdf

4 páginas

apuntes

-

Fisiopatología

He publicado nuevos apuntes de 1º Fisiopatología: Fisiopatología

Tema-1-Historia-de-la-Medicina-y-de-las-3-grandes-barreras-a-la-cirugia.pdf
Tema-2y3.-Inflamación.-Heridas-y-contusiones.-Proceso-de-cicatrizacion.pdf
Tema-5-y-6.-Respuesta-a-la-agresion.-Shock.-Complicaciones-quirurgicas.-Actuaciones-preoperatorias.pdf
Tema-4.-Quemaduras.pdf
Tema-7.-Enfermedades-geneticas-y-autoinmunes.pdf
Tema-14.-Abdomen-agudo-quirurgico.-Tema-10-Hernias.pdf

apuntes

-

Fisiopatología

He publicado nuevos apuntes de 1º Fisiopatología: Fisiopatología

tema-1.pdf
tema-2.pdf
tema-3.pdf
tema-6.pdf
tema-7.pdf
tema-8.pdf

He publicado nuevos apuntes de 1º Fisiopatología: Fisiopatologia-Tema-6.pdf

3 páginas

He publicado nuevos apuntes de 1º Fisiopatología: Fisiopatologia-Tema-5.pdf

3 páginas

He publicado nuevos apuntes de 1º Fisiopatología: Fisiopatologia-Tema-4.pdf

4 páginas

apuntes

-

FISIOPATOLOGÍA 2022-2023

Apuntes completados con el libro del profesor en algunos temas :)

FISIOPATO-I.pdf
FISIOPATO-II.pdf

He publicado nuevos apuntes de 1º Fisiopatología: Tema-3-Cicatrizacion.pdf

2 páginas

He publicado nuevos apuntes de 1º Fisiopatología: Fisiopatologia-Tema-3.pdf

4 páginas

He publicado nuevos apuntes de 1º Fisiopatología: Fisiopatologia-Tema-2.pdf

8 páginas