Fonaments d'Enginyeria

chevron_left
chevron_right
Todo
Apuntes
Ejercicios
Exámenes
Prácticas
chevron_left
chevron_right

F.ENGINYERIA respuestas examen

1 página

He publicado nuevos examenes de 1º Fonaments d'Enginyeria: Examen-tipo-test-CUARTA PARTE .HEIC.heic

Miniatura no disponible

He publicado nuevos examenes de 1º Fonaments d'Enginyeria: Examen-tipo-test-TERCERA PARTE.HEIC.heic

Miniatura no disponible

He publicado nuevos examenes de 1º Fonaments d'Enginyeria: Examen-tipo-test-SEGUNDA PARTE.HEIC.heic

Miniatura no disponible

He publicado nuevos examenes de 1º Fonaments d'Enginyeria: Examen-tipo-test-PRIMERA PARTE.HEIC.heic

Miniatura no disponible

He publicado nuevos examenes de 1º Fonaments d'Enginyeria: Examen2-20252026-F.-Enginyeria.HEIC

Miniatura no disponible

Enero 2026

Miniatura no disponible

He publicado nuevos examenes de 1º Fonaments d'Enginyeria: EXAMEN-ENERO-2025.pdf

6 páginas

He publicado nuevos apuntes de 1º Fonaments d'Enginyeria: ingenieria-apuntes-2024.pdf

38 páginas

He publicado nuevos ejercicios de 1º Fonaments d'Enginyeria: Problema-2.6-Tema-4.pdf

1 página

He publicado nuevos ejercicios de 1º Fonaments d'Enginyeria: Problema-2.3-Tema-4.pdf

1 página

He publicado nuevos practicas de 1º Fonaments d'Enginyeria: ECS6.pdf

1 página

examenes

-

examen f. ingeniería 2023

He publicado nuevos examenes de 1º Fonaments d'Enginyeria: examen f. ingeniería 2023

Part-exercicis-examen-f.ingenieria-2023.pdf
Part-test-examen-f.-ingenieria-2023.pdf

He publicado nuevos ejercicios de 1º Fonaments d'Enginyeria: ECS6-Ingenieria.pdf

1 página

He publicado nuevos ejercicios de 1º Fonaments d'Enginyeria: Sin-titulo.pdf

2 páginas

He publicado nuevos ejercicios de 1º Fonaments d'Enginyeria: ejercicios-ingeniera-2.3-y-2.6.pdf

1 página

He publicado nuevos ejercicios de 1º Fonaments d'Enginyeria: Ejercicio-T5.pdf

2 páginas
Anónimo

@Anónimo

He publicado nuevos apuntes de 1º Fonaments d'Enginyeria: Memoria4.pdf

18 páginas
Anónimo

@Anónimo

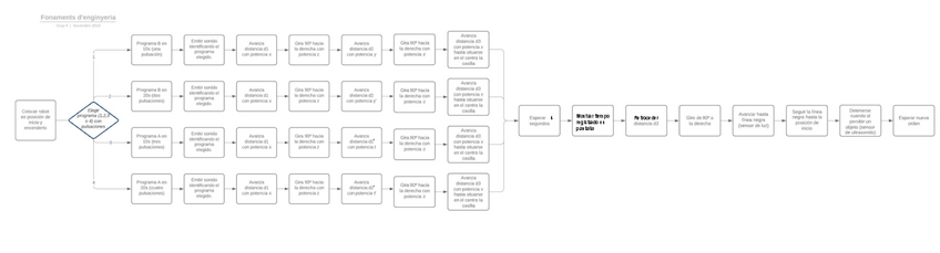
He publicado nuevos apuntes de 1º Fonaments d'Enginyeria: Diagrama-de-flujo4.pdf

1 página
Anónimo

@Anónimo

He publicado nuevos apuntes de 1º Fonaments d'Enginyeria: resum.pdf

6 páginas
Anónimo

@Anónimo

He publicado nuevos apuntes de 1º Fonaments d'Enginyeria: MasEjerciciosrefuerzo.pdf

3 páginas
Anónimo

@Anónimo

He publicado nuevos apuntes de 1º Fonaments d'Enginyeria: Ejerciciosrefuerzo.pdf

4 páginas

He publicado nuevos apuntes de 1º Fonaments d'Enginyeria: enginyeria-1r-semestre.pdf

14 páginas

He publicado nuevos apuntes de 1º Fonaments d'Enginyeria: Resum-examen.pdf

3 páginas

apuntes

-

Resumen Fonaments de l'enginyeria

He publicado nuevos apuntes de 1º Fonaments d'Enginyeria: Resumen Fonaments de l'enginyeria

TEMA-4.pdf
TEMA-5.pdf
TEMA-7.pdf
TEMA-3.pdf
TEMA-8.pdf
TEMA-6.pdf
¡Estás al día!

¡Estás al día!

Has visto todos los archivos