Fonaments d'Informàtica

chevron_left
chevron_right
Todo
Apuntes
Ejercicios
Exámenes
Prácticas
Test
chevron_left
chevron_right

ejercicios

-

PROBLEMES RESOLTS FI

He publicado nuevos ejercicios de 1º Fonaments d'Informàtica: PROBLEMES RESOLTS FI

ProblemesRepresentacioInformacio-Solucions.pdf
ProblemesRepertoriInst-Solucions.pdf
ProblemesMARIE-Solucions.pdf

apuntes

-

Problemes 5a

He publicado nuevos apuntes de 1º Fonaments d'Informàtica: Problemes 5a

5a.29-InversArray.pdf
5a.28-BuscarPosicio.pdf
5a.26-OrdenatDecreixent.pdf
5a.24-Histograma-de-temperatures.pdf
5a.21-Llibreria-vectors.h-2a-part.pdf
5a.20-Llibreria-vectors.h.pdf

A continuació teniu el codi de la pràctica 3 de P1, MasterMind, a les últimes pàgines hi podeu trobar les captures del codi en VS.

12 páginas

ejercicios

-

Problemes 4.1 - 4.28

He publicado nuevos ejercicios de 1º Fonaments d'Informàtica: Problemes 4.1 - 4.28

4.27-Area-de-figures.pdf
4.26-Equacions-quadratiques.pdf
4.21-Divisio-amb-sumes-i-restes-quocient-i-residu.pdf
Problema-OPCIONAL-swap.pdf
4.6-Actualitzar-hora.pdf
4.5-Divisio-entera.pdf

He publicado nuevos ejercicios de 1º Fonaments d'Informàtica: 4.28-Moviment-dun-punt-en-la-pantalla.pdf

2 páginas

ejercicios

-

Problemes 3a

He publicado nuevos ejercicios de 1º Fonaments d'Informàtica: Problemes 3a

3a.13-Conversio-Celsius-a-Fahrenheit.pdf
3a.11-Mitjana-de-notes.pdf
3a.1-Calcul-edat.pdf
3a.17-Unitats-de-miler.pdf
3a.15-Expressions-aritmetiques-amb-divisions-1.pdf
3a.2-Expressions-booleanes.pdf

Copia i enganxa l'script del document per a poder treure un 100/100 en la pràctica 1 de programació.

3 páginas

Copia i enganxa l'script del document per a poder treure un 100/100 en la pràctica 2 de programació.

5 páginas

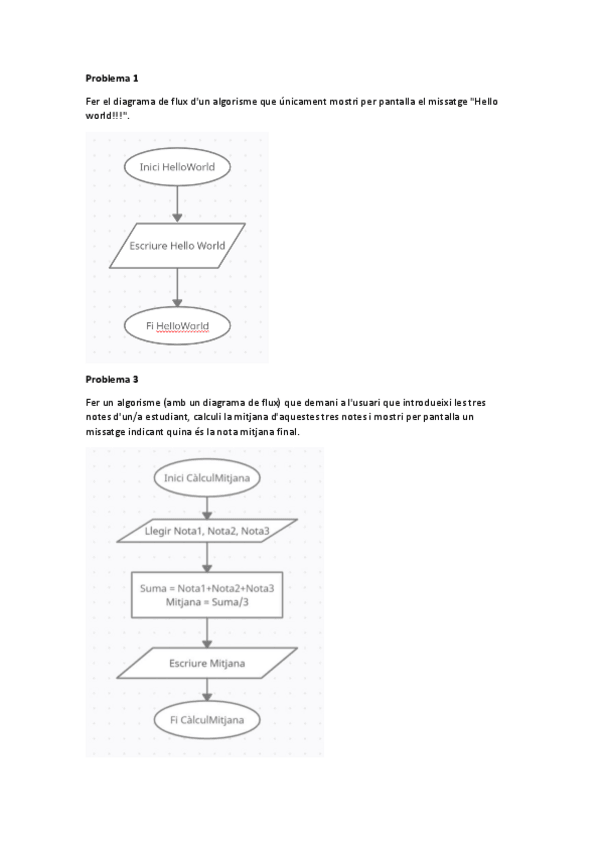
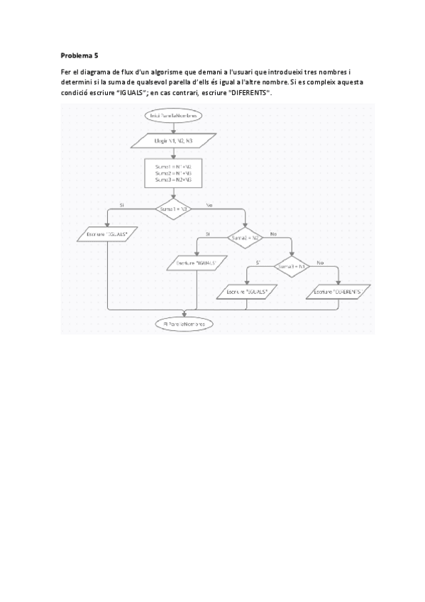
He publicado nuevos ejercicios de 1º Fonaments d'Informàtica: Problemes-Diagrames-de-Flux.pdf

7 páginas

ejercicios

-

Problemes_Tema_3a

Aquest document inclou tots els problemes del Tema 3a de FI, resolts pas a pas i verificats al Caronte amb una qualificació perfecta de 10.

1.-CalculEdat.pdf
2.-ExpresionsBooleanes.pdf
3.-OperadorsLogics.pdf
4.-OperadorsLogicsTwo.pdf
5.-AreaQuadrat.pdf
6.-PreuViatge.pdf

ejercicios

-

Problemes_Tema_1

Aquest document inclou tots els problemes del Tema 1 de FI, resolts pas a pas i verificats al Caronte amb una qualificació perfecta de 10.

HelloWorld.pdf
HelloWorldTwo.pdf

Ejercicios evaluables del Tema 2 de FI, diagramas de flujo

9 páginas
Anónimo

@Anónimo

He publicado nuevos examenes de 1º Fonaments d'Informàtica: 2024-2025-Recu-Gener-Solucio.pdf

7 páginas
Anónimo

@Anónimo

He publicado nuevos apuntes de 1º Fonaments d'Informàtica: Resum-Computador.pdf

2 páginas

He publicado nuevos apuntes de 1º Fonaments d'Informàtica: Comandes-basiques-MARIE.pdf

5 páginas

Solució i procediment

15 páginas
Anónimo

@Anónimo

He publicado nuevos practicas de 1º Fonaments d'Informàtica: LAB3FundamentosInformaticas24-25Solucion.pdf

10 páginas
Anónimo

@Anónimo

He publicado nuevos practicas de 1º Fonaments d'Informàtica: LAB2Fundamentos-de-Informatica2425Solucion.pdf

12 páginas
Anónimo

@Anónimo

He publicado nuevos practicas de 1º Fonaments d'Informàtica: 2024LAB1FundamentosInformaticasSolucion.pdf

17 páginas

He publicado nuevos apuntes de 1º Fonaments d'Informàtica: Resumen-FI.pdf

7 páginas

He publicado nuevos practicas de 1º Fonaments d'Informàtica: Practica-3-FI-computacio.pdf

4 páginas

He publicado nuevos practicas de 1º Fonaments d'Informàtica: practica-2-FI-computacio.pdf

7 páginas

He publicado nuevos practicas de 1º Fonaments d'Informàtica: practica-1-FI-computacio.pdf

7 páginas
Anónimo

@Anónimo

He publicado nuevos examenes de 1º Fonaments d'Informàtica: 2023-2024-Recu-Gener-Solucio.pdf

11 páginas
Anónimo

@Anónimo

He publicado nuevos apuntes de 1º Fonaments d'Informàtica: Resum-computacio.pdf

9 páginas
Anónimo

@Anónimo

examenes

-

Examens anys anteriors

He publicado nuevos examenes de 1º Fonaments d'Informàtica: Examens anys anteriors

Parcial-2017.pdf
Parcial-2018.pdf
Parcial-2020.pdf
Parcial-2021.pdf

apuntes

-

Apunts Segon Parcial

He publicado nuevos apuntes de 1º Fonaments d'Informàtica: Apunts Segon Parcial

Tema-1.-Representacio-de-la-informacio.pdf
Tema-2.-Introduccio-arquitectura-ordinador.pdf
Tema-3.-Modes-dadrecament.pdf
Tema-4.-Periferics-o-Memoria.pdf
Tema-5.-Entrada-i-Sortida.pdf

He publicado nuevos test de 1º Fonaments d'Informàtica: T4-questionari-analisi-algorismes.pdf

2 páginas

He publicado nuevos apuntes de 1º Fonaments d'Informàtica: Teoria-Computacion.pdf

5 páginas

He publicado nuevos apuntes de 1º Fonaments d'Informàtica: Examen-2023-2024-Computacio.pdf

6 páginas

He publicado nuevos apuntes de 1º Fonaments d'Informàtica: Resum-de-Computacio-segon-parcial.pdf

5 páginas

He publicado nuevos apuntes de 1º Fonaments d'Informàtica: Solucio-preguntes-teoria-Computacio.-RECOPILACIO-PARCIALS.pdf

9 páginas

He publicado nuevos apuntes de 1º Fonaments d'Informàtica: FComputadors.pdf.pdf

7 páginas

He publicado nuevos ejercicios de 1º Fonaments d'Informàtica: SOLUCIONS-Modes-Adrecament-23-24.pdf

4 páginas

He publicado nuevos apuntes de 1º Fonaments d'Informàtica: Tema2-Exercicis-Diagrames_De_Flux.pdf

5 páginas

He publicado nuevos apuntes de 1º Fonaments d'Informàtica: BlocComputacioApunts.pdf

19 páginas

He publicado nuevos ejercicios de 1º Fonaments d'Informàtica: Ejercicios-Tema-3a-FI.pdf

10 páginas

He publicado nuevos ejercicios de 1º Fonaments d'Informàtica: Diagrames-de-flux-resolts.pdf

3 páginas

He publicado nuevos ejercicios de 1º Fonaments d'Informàtica: Exercicis-tema-1-FI.pdf

1 página

He publicado nuevos apuntes de 1º Fonaments d'Informàtica: Tema-5b.pdf

3 páginas

He publicado nuevos apuntes de 1º Fonaments d'Informàtica: Tema-5d.pdf

5 páginas

He publicado nuevos apuntes de 1º Fonaments d'Informàtica: TEMA-5a.pdf

9 páginas

He publicado nuevos apuntes de 1º Fonaments d'Informàtica: Tema-5c.pdf

4 páginas

He publicado nuevos apuntes de 1º Fonaments d'Informàtica: SUBPROGRAMES.pdf

13 páginas

He publicado nuevos apuntes de 1º Fonaments d'Informàtica: ELEMENTS-BASICS-DE-CC.pdf

22 páginas

He publicado nuevos ejercicios de 1º Fonaments d'Informàtica: REPRESENTACION-INFO-EJERCICIOS-RESUELTOS.pdf

4 páginas

He publicado nuevos apuntes de 1º Fonaments d'Informàtica: TEMA-2-RESUMEN-FI.pdf

11 páginas

He publicado nuevos apuntes de 1º Fonaments d'Informàtica: computacio-resum-teoria.pdf

3 páginas

He publicado nuevos apuntes de 1º Fonaments d'Informàtica: ApuntsFI-Computacio.pdf

3 páginas

apuntes

-

Apunts Computació

He publicado nuevos apuntes de 1º Fonaments d'Informàtica: Apunts Computació

Tema-1-Estructura-dels-sistemes-informatics.pdf
Tema-2-Estructura-dels-computadors.pdf

He publicado nuevos apuntes de 1º Fonaments d'Informàtica: ApuntsComputacio.pdf

31 páginas

He publicado nuevos apuntes de 1º Fonaments d'Informàtica: Preguntes-Teoria-parcial2.pdf

2 páginas

apuntes

-

Apunts_FI

He publicado nuevos apuntes de 1º Fonaments d'Informàtica: Apunts_FI

Tema1FIComputacio.pdf
Tema2FIComputacio.pdf
Tema3FIComputacio.pdf
Tema4FIComputacio.pdf
Tema5FIComputacio.pdf
Tema1FIProgramacio.pdf

He publicado nuevos apuntes de 1º Fonaments d'Informàtica: problemes-modes-de-direccionament--1-en-blanc-per-practicar.pdf

pdf

He publicado nuevos apuntes de 1º Fonaments d'Informàtica: Resum-Computaciofulls-en-blanc.pdf

4 páginas

He publicado nuevos apuntes de 1º Fonaments d'Informàtica: Resum-2n-Parcial-Fi.pdf

4 páginas
Anónimo

@Anónimo

examenes

-

reavaluacio 2021-22_SOL

He publicado nuevos examenes de 1º Fonaments d'Informàtica: reavaluacio 2021-22_SOL

reavaluacio-2021-22SOL.pdf

He publicado nuevos apuntes de 1º Fonaments d'Informàtica: firesumparcial2.pdf

9 páginas

He publicado nuevos apuntes de 1º Fonaments d'Informàtica: Introduccio-A-Lalgorismica-I-La-Programacio.pdf

4 páginas

He publicado nuevos apuntes de 1º Fonaments d'Informàtica: Computacio-Entrada-i-Sortida-Apunts.pdf

10 páginas