Formación en centros de trabajo

chevron_left
chevron_right
Todo
Apuntes
Ejercicios
Exámenes
Otros
Trabajos
chevron_left
chevron_right

He publicado nuevos trabajos de Formación en centros de trabajo: MEMORIA-FINAL-FCT.pdf

40 páginas

¿No sabes qué pasos seguir para realizar un Proyecto Integrado al finalizar tu FCT? En este documento encontrarás todos los pasos que debes seguir para realizar un buen PI, además del formato a seguir (formato de la página, márgenes, etc).

2 páginas

En el siguiente documento encontrarás las portadas de todas las asignaturas, incluyendo: Técnicas Básicas de Enfermería, Higiene en el Medio Hospitalario, Técnicas de Ayuda Odontológica y Estomatológica, Formación y Orientación Laboral, Operación Administ

6 páginas

SECTOR DE LA SANIDAD EN ANDALUCÍA TEMA 8: CONFIGURACIÓN LABORAL. EVOLUCIÓN DE LA POBLACIÓN LABORAL. TEMA 9: ESTRUCTURA DE LA DEMANDA. TEMA 10: ANÁLISIS DEL MERCADO LABORAL POR COLECTIVOS TEMA 11: CONFIGURACIÓN FORMATIVA TEMA 12: FORMACIÓN REGLADA. FORMAC

6 páginas

He publicado nuevos apuntes de Formación en centros de trabajo: Temas-1-7-Sector-de-la-sanidad-en-Andalucia.pdf

7 páginas

Trabajo sobre la bolsa de trabajo

11 páginas

Proyecto final de TCAE

27 páginas
Anónimo

@Anónimo

presentación de proyecto de TCAE

33 páginas

He publicado nuevos apuntes de Formación en centros de trabajo: Unidad-6-Representacion-de-los-trabajadores-en-la-empresa-FOL.pdf

3 páginas

He publicado nuevos apuntes de Formación en centros de trabajo: TEMA-8.-MODIFICACION-SUSPENSION-Y-EXTINCION-DEL-CONTRATO-DE-TRABAJO.pdf

7 páginas

He publicado nuevos ejercicios de Formación en centros de trabajo: NOMINA.pdf

1 página

He publicado nuevos apuntes de Formación en centros de trabajo: EL-CONTRATO-DE-TRABAJO.pdf

5 páginas

He publicado nuevos apuntes de Formación en centros de trabajo: TEST-TEMA-4-RESUELTO-FOL.pdf

7 páginas

He publicado nuevos apuntes de Formación en centros de trabajo: TEST-TEMA-4-FOL.pdf

7 páginas

He publicado nuevos apuntes de Formación en centros de trabajo: plantilla-nomina-para-descargar.doc

word

He publicado nuevos apuntes de Formación en centros de trabajo: TEMA-4-FOL.pdf

8 páginas

He publicado nuevos apuntes de Formación en centros de trabajo: ESQUEMA-TEMA-4-FOL.pdf

1 página

He publicado nuevos apuntes de Formación en centros de trabajo: ACTIVIDADES-TEMA-4-FOL.pdf

4 páginas

He publicado nuevos apuntes de Formación en centros de trabajo: TEST-TEMA-3-FOL-RESUELTOS.pdf

2 páginas

He publicado nuevos apuntes de Formación en centros de trabajo: TEST-TEMA-3-FOL-RESUELTO.pdf

7 páginas

He publicado nuevos apuntes de Formación en centros de trabajo: TEST-TEMA-3-FOL.pdf

7 páginas

He publicado nuevos apuntes de Formación en centros de trabajo: TEMA-3-FOL.pdf

11 páginas

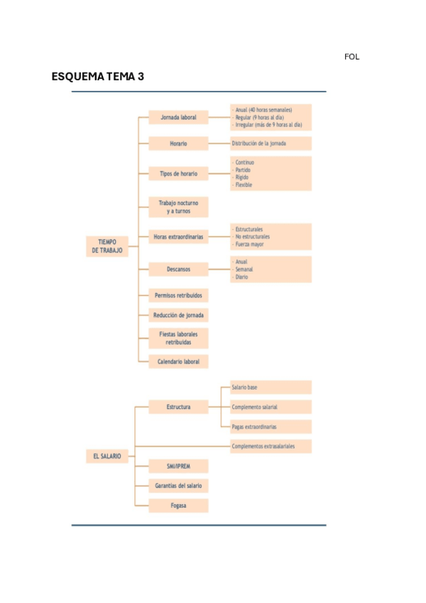
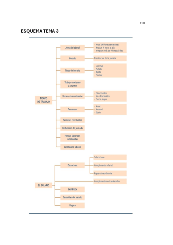
He publicado nuevos apuntes de Formación en centros de trabajo: ESQUEMA-TEMA-3-FOL.pdf

1 página

He publicado nuevos apuntes de Formación en centros de trabajo: ACTIVIDDAES-TEMA-3-FOL.pdf

3 páginas

He publicado nuevos apuntes de Formación en centros de trabajo: 5-El-Grado-Medio-en-Cuidados-Auxiliares-de-Enfermeria.pdf

2 páginas

He publicado nuevos apuntes de Formación en centros de trabajo: 4-La-Formacion-en-Centros-de-Trabajo.pdf

2 páginas

He publicado nuevos apuntes de Formación en centros de trabajo: 3-La-evaluacion-de-la-Formacion-en-Centros-de-Trabajo.pdf

2 páginas

He publicado nuevos apuntes de Formación en centros de trabajo: 2-Convenio-de-Colaboracion-para-la-Formacion-en-Centros-de-Trabajo.pdf

2 páginas

He publicado nuevos apuntes de Formación en centros de trabajo: 1-La-formacion-en-Centros-de-Trabajo.pdf

2 páginas

He publicado nuevos apuntes de Formación en centros de trabajo: 3-Documento-sobre-las-Obligaciones-del-Estudiante-en-la-Formacion-en-Centros-de-Trabajo-del-Grado-Medio-de-Cuidados-Auxiliares-de-Enfermeria.pdf

2 páginas

He publicado nuevos apuntes de Formación en centros de trabajo: 2-Documento-sobre-los-Derechos-del-Estudiante-en-la-Formacion-en-Centros-de-Trabajo-del-Grado-Medio-de-Cuidados-Auxiliares-de-Enfermeria.pdf

2 páginas

He publicado nuevos apuntes de Formación en centros de trabajo: 1-Documento-sobre-Normas-Basicas-de-la-Formacion-en-Centros-de-Trabajo-del-Grado-Medio-de-Cuidados-Auxiliares-de-Enfermeria.pdf

2 páginas

He publicado nuevos apuntes de Formación en centros de trabajo: 4-Documento-sobre-Consejos-para-Escoger-Empresa-para-la-Formacion-en-Centros-de-Trabajo-del-Grado-Medio-de-Cuidados-Auxiliares-de-Enfermeria.pdf

2 páginas

He publicado nuevos apuntes de Formación en centros de trabajo: 5-Documento-sobre-las-Tareas-en-la-Formacion-en-Centros-de-Trabajo-del-Grado-Medio-de-Cuidados-Auxiliares-de-Enfermeria.pdf

2 páginas

He publicado nuevos apuntes de Formación en centros de trabajo: PROYECTO-TCAE.pdf

21 páginas

apuntes

-

TEMA 12 PREVENCION RIESGOS LABORALES

He publicado nuevos apuntes de Formación en centros de trabajo: TEMA 12 PREVENCION RIESGOS LABORALES

PAG-1.1.pdf
PAG-1.pdf
PAG-2.2.pdf
PAG-2.pdf
PAG-3.3.pdf
PAG-3.pdf

He publicado nuevos apuntes de Formación en centros de trabajo: 1637773605402.pdf

1 página

He publicado nuevos apuntes de Formación en centros de trabajo: tema-indicadores-de-la-salud.pdf

3 páginas

He publicado nuevos ejercicios de Formación en centros de trabajo: Lucia-Rodriguez-Mesa-ACTIVIDAD-1.-UD3.-ATENCION-PRIMARIA.pdf

3 páginas

He publicado nuevos apuntes de Formación en centros de trabajo: TEMA-11-APARATO-URINARIO-s.pdf

8 páginas

He publicado nuevos apuntes de Formación en centros de trabajo: Test-de-promocion-tema-1-en-pdf.pdf

6 páginas

He publicado nuevos apuntes de Formación en centros de trabajo: Demanda-Sanitaria-1.pdf

4 páginas

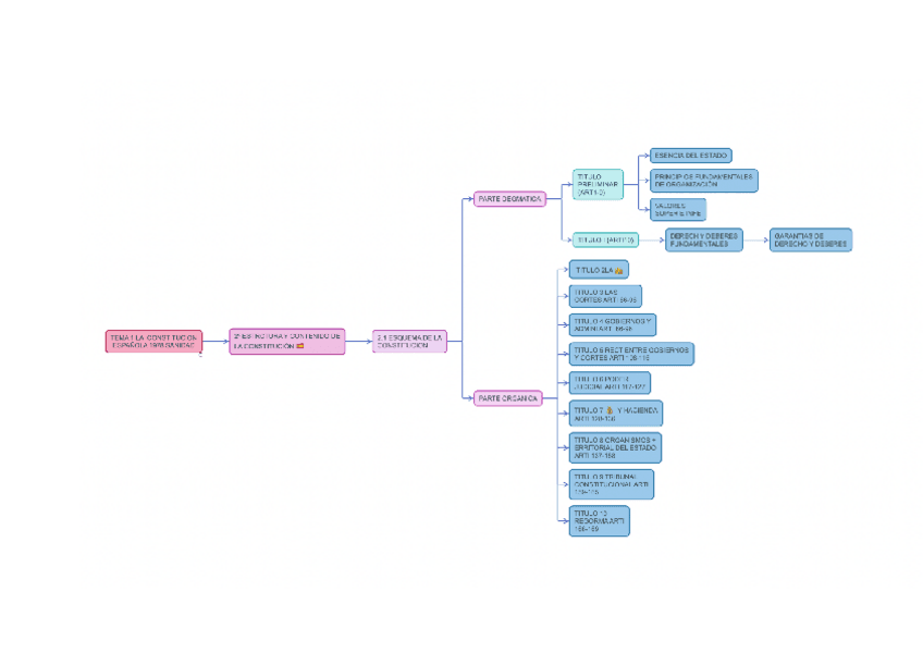
He publicado nuevos apuntes de Formación en centros de trabajo: ESQUEA-CONSTITUCION-ESPANOLA-PARA-LAS-OPOSICIONES.pdf

8 páginas

He publicado nuevos examenes de Formación en centros de trabajo: IMG0415.jpeg

Imagen

He publicado nuevos apuntes de Formación en centros de trabajo: IMG0411.jpeg

Imagen
Anónimo

@Anónimo

PARA OPOS, G. MEDIO Y PRUEBAS LIBRES.

4 páginas
¡Estás al día!

¡Estás al día!

Has visto todos los archivos