Formación y orientación laboral
Todo
Apuntes
chevron_left
chevron_right
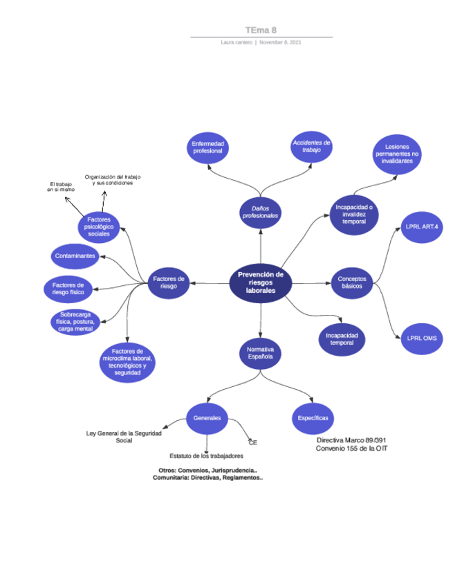
He publicado nuevos apuntes de Formación y orientación laboral: TEma 8 esquema
¡Estás al día!
Has visto todos los archivos
He publicado nuevos apuntes de Formación y orientación laboral: TEma 8 esquema
¡Estás al día!
Has visto todos los archivos