Formación y Orientación Laboral

chevron_left
chevron_right
Todo
Apuntes
Ejercicios
Exámenes
Otros
Prácticas
Test
Trabajos
chevron_left
chevron_right
Anónimo

@Anónimo

apuntes

-

DIGITALIZACION APLICADA A LOS SECTORES PRODUCTIVOS

NUEVA ASIGNATURA TRANSVERSAL_ DIGITALIZACIÓN APLICADA A LOS SECTORES PRODUCTIVOS

EJERCICIOS-RESUELTOSDIGITALIZACIONLas-Cuatro-Revoluciones-Industriales.pdf
DIGITALIZACION (TEMA 1) apuntes-de-las-4-revoluciones-industriales.pdf.pdf
DIGITALIZACION-EJERCICIOS-RESUELTOS.pdf
ejercicio-de-la-4-revolucion-industrialsolucionado.pdf
Ejercicios-tecnologias-4.0-SOLUCIONADO.pdf
DIGITALIZACION-TEMA-1-apuntes-2-de-las-tecnologias-de-la-industria-4.0.pdf
Anónimo

@Anónimo

apuntes

-

SOSTENIBILIDAD APLICADA A LOS SECTORES PRODUCTIVOS

NUEVA ASIGNATURA TRANSVERSAL_ SOSTENIBILIDAD APLICADA A LOS SECTORES PRODUCTIVOS

APUNTES-SOSTENIBILIDAD_Tema1.pdf.pdf
EJERCICIOS-RESUELTOS-sostenibilidad.pdf
EJERCICIOS-RESUELTOS-Cambio-climatico.pdf
SOSTENIBILIDADEJERCICIOS-ASG-RESUELTOS.pdf
SOSTENIBILIDADEJERCICIOS-RESUELTOS.pdf
EJERCICIOS-SOLUCIONADOSRetos-Ambientales.pdf

Libro Itinerario Personal para la Empleabilidad Editorial McGraw Hill

262 páginas

He publicado nuevos practicas de Formación y Orientación Laboral: Modelo-nomina.pdf

1 página

apuntes

-

ITINERARIO PERSONAL PARA LA EMPLEABILIDAD II

He publicado nuevos apuntes de Formación y Orientación Laboral: ITINERARIO PERSONAL PARA LA EMPLEABILIDAD II

TEMA-1.-ITINERARIO-PERSONAL-PARA-LA-EMPLEABILIDAD-II.pdf
TEMA-3.-ITINERARIO-PERSONAL-PARA-LA-EMPLEABILIDAD-II.pdf
TEMA-4.-ITINERARIO-PERSONAL-PARA-LA-EMPLEABILIDAD-II.pdf
TEMAS-567.-ITINERARIO-PERSONAL-PARA-LA-EMPLEABILIDAD-II.pdf

tema 1 derecho laboral concepto y historia. trabajo de ampliación

16 páginas

He publicado nuevos apuntes de Formación y Orientación Laboral: Tema-5-Itinerario-Profesional-a-la-Empleabilidad.pdf

10 páginas

He publicado nuevos apuntes de Formación y Orientación Laboral: Tema-4-Itinerario-Personal-a-la-Empleabilidad.pdf

9 páginas

He publicado nuevos apuntes de Formación y Orientación Laboral: Tema-3-Itinerario-profesional-a-la-empleabilidad.pdf

15 páginas

He publicado nuevos apuntes de Formación y Orientación Laboral: TEMA-2.-TRABAJO-Y-SALUD.pdf

34 páginas

He publicado nuevos apuntes de Formación y Orientación Laboral: Tema-1-Itinerario-personal-a-la-empleabilidad.pdf

5 páginas

Bloque de Primeros Auxilios enfocado a perfiles de estudiantes de Ciclo Formativo como Administración, Comercio, Dirección, etc. (perfiles de oficina).

5 páginas

Unidad de Prevención de Riesgos Laborales resumida.

6 páginas

Unidad 2 del bloque de Derecho Laboral de la asignatura de IPE I.

5 páginas

Unidad 1 del bloque de Derecho Laboral de la asignatura de IPE I.

4 páginas

IPE I prevención de riesgos laborales

17 páginas

IPE II

15 páginas

He publicado nuevos apuntes de Formación y Orientación Laboral: Quiero-crear-mi-propia-empresa.pdf

18 páginas
Anónimo

@Anónimo

He publicado nuevos apuntes de Formación y Orientación Laboral: PRL-TEMA-2.pdf

4 páginas
Anónimo

@Anónimo

He publicado nuevos apuntes de Formación y Orientación Laboral: IPEC-TEMA-1-PRL.pdf

3 páginas

Apuntes IPE

word

He publicado nuevos ejercicios de Formación y Orientación Laboral: TEST-TEMA-6-SOSTENIBILIDAD.pdf

4 páginas

He publicado nuevos ejercicios de Formación y Orientación Laboral: TEST-TEMA-5-SOSTENIBILIDAD.pdf

4 páginas

He publicado nuevos ejercicios de Formación y Orientación Laboral: UD2MEJORA-COMUNICACIONYCOHESIONEQUIPO.pdf

2 páginas

He publicado nuevos apuntes de Formación y Orientación Laboral: UD2IPEII-COMPETENCIAS-PERSONALES-SOCIALES-Y-EMOCIONALES-PARA-EL-EMPLEO.pdf

48 páginas

Solucionario ejercicios Tema 12 - Itinerario personal para la empleabilidad, Mc Graw Hill CF

20 páginas

He publicado nuevos apuntes de Formación y Orientación Laboral: 5.-DE-LA-IDEA-AL-MERCADO.pdf

12 páginas

He publicado nuevos apuntes de Formación y Orientación Laboral: 4.-IDEAS-QUE-TRANSFORMAN.pdf

10 páginas

He publicado nuevos apuntes de Formación y Orientación Laboral: 2.-Competencias-para-la-empleabilidad..pdf

10 páginas

He publicado nuevos apuntes de Formación y Orientación Laboral: 3.-Habilidades-para-el-emprendimiento..pdf

10 páginas
Anónimo

@Anónimo

Contendio resumido sobre Primeros Auxilios. Incluye PSL, RP, RCP y Maniobra de Heimlich.

3 páginas

apuntes del razonamiento debido para los posibles casos

3 páginas

He publicado nuevos apuntes de Formación y Orientación Laboral: Tipo-Test-Resuelto-Unidad-8-Formas-juridicas-y-Sociedades.png

Imagen

IPE II Itinerario Personal para la Empleabilidad II

12 páginas

He publicado nuevos apuntes de Formación y Orientación Laboral: TEMA-4-EL-EMPRENDIMIENTO-COMPETENCIAS-Y-HABILIDADES-EMPRENDEDORAS.pdf

1 página

He publicado nuevos apuntes de Formación y Orientación Laboral: TEMA-3-LA-MEJORA-DE-LA-EMPLEABILIDAD.pdf

1 página

He publicado nuevos apuntes de Formación y Orientación Laboral: 1-El-perfil-professional-del-titol-en-el-mercat-laboral.pdf

7 páginas

Apuntes de la asignatura de Sostenibilidad de la Unidad 1 y 2

word

Esquema del derecho del trabajo. Una parte del tema 10 de Itinerario Personal para la Empleabilidad

1 página
Anónimo

@Anónimo

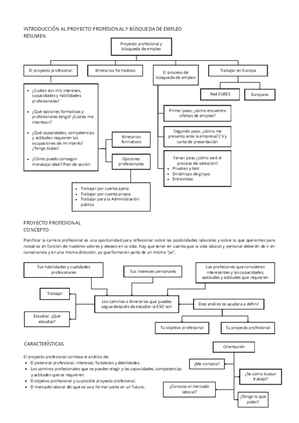
Resumen del primer RA de la asignatura Itinerario personal para la empleabilidad

9 páginas

He publicado nuevos apuntes de Formación y Orientación Laboral: TEMA-2-TECNICAS-PARA-EL-PROCESO-DE-SELECCION.pdf

1 página

He publicado nuevos apuntes de Formación y Orientación Laboral: TEMA-1-ESTRATEGIAS-PARA-LA-BUSQUEDA-DE-EMPLEO.pdf

1 página

Unidad 1 - Tarea

3 páginas

Unidad 1

57 páginas

Todos los apuntes desde el tema 1 al tema 9.

48 páginas

He publicado nuevos apuntes de Formación y Orientación Laboral: UNIDAD-2-IPE-FOL.docx

word

PARTE DEL TEMA, ES UNA AYUDA TAMBIÉN EN LA CONTABILIDAD.

4 páginas

He publicado nuevos apuntes de Formación y Orientación Laboral: APUNTES-SOSTENIBILIDAD-TEMA-2.pdf

13 páginas

He publicado nuevos apuntes de Formación y Orientación Laboral: Apuntes-IPE-II-Tema-3.pdf

5 páginas

He publicado nuevos apuntes de Formación y Orientación Laboral: Apuntes-Tema-2-IPE-II.pdf

4 páginas

He publicado nuevos apuntes de Formación y Orientación Laboral: Apuntes-tema-1-IPE-II.pdf

5 páginas

Tipo test para repasar Tema 2-Retos ambientales y sociales de la sociedad actual

5 páginas

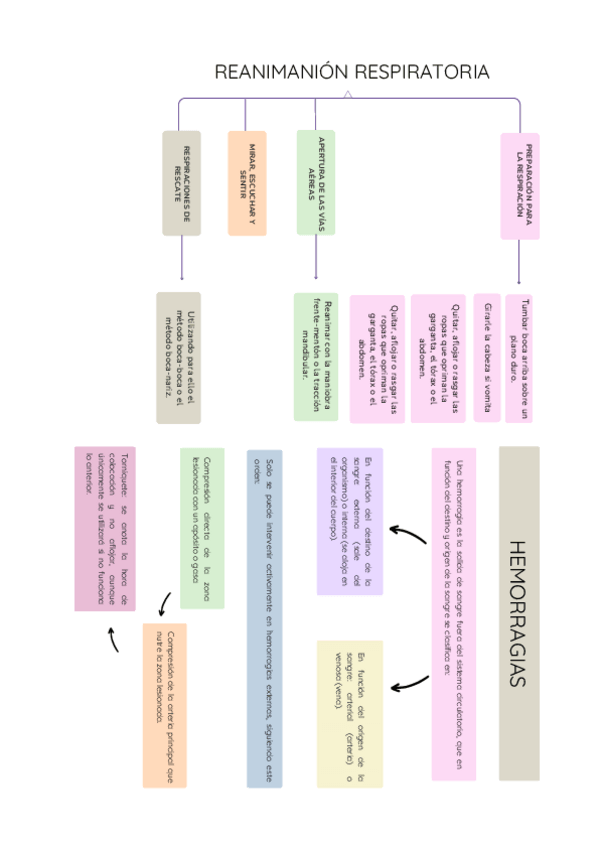
SOPORTE VITAL BÁSICO ESQUEMA/RESUMEN FÁCIL.

1 página

ESQUEMA RESUMEN VISUAL SOBRE LAS FASES DEL ATRAGANTAMIENTO.

1 página

He publicado nuevos ejercicios de Formación y Orientación Laboral: NOMINA.xlsx

excel

TEMA 1-ASPECTOS AMBIENTALES, SOCIALES Y DE GOBERNANZA

1 página

TEMA 1-LOS ASPECTOS AMBIENTALES, SOCIALES Y DE GOBERNANZA

2 páginas

apuntes

-

Formación y Orientación Laboral

Resúmenes de temas de FOL

T-1 El dret del treball.pdf
T-2 El Contracte de Treball.pdf
T-3 La jornada de treball.pdf
T-4 El Salari i la Nòmina.pdf
T-5 Modificació Suspensió i Extinció del Contracte.pdf
T-7 Seguretat Social i Desocupació.pdf

He publicado nuevos ejercicios de Formación y Orientación Laboral: Actividades-tema-10.pdf

2 páginas

He publicado nuevos trabajos de Formación y Orientación Laboral: TAREA-1.-Buscar-una-noticia.pdf

2 páginas