Fundamentos Artísticos

chevron_left
chevron_right
Todo
Apuntes
Preguntas
Ejercicios
Exámenes
Otros
Prácticas
publication
Trabajos
chevron_left
chevron_right
Anónimo

@Anónimo

Apuntes para fundamentos del arte de 2 de bachiller sobre el postimpresionismo de Paul Cézanne, Van Gogh y Paul Gaugin

3 páginas
Anónimo

@Anónimo

Apuntes para fundamentos del arte de 2 de bachiller sobre Francisco de Goya para PAU Andalucía 2026

3 páginas

He publicado nuevos apuntes de 2º Fundamentos Artísticos: FONAMENTS-ARTISTICS.pdf

85 páginas

Apuntes y resumen sobre el Neoclasicismo y el Romanticismo en historia del arte, centrados en pintura, escultura y arquitectura. Incluyen las características principales, contexto histórico y ejemplos de obras y artistas representativos. Documento claro y

6 páginas

Esquema sobre el realisme, amb els autors i les seves obres més destacades

1 página

He publicado nuevos apuntes de 2º Fundamentos Artísticos: postimpressionisme-1.pdf

1 página

Esquema sobre el impresionismo, los autores y sus obras más destacadas

1 página

Esquema muy sencillo de la asignatura, para estudiar, o por lo menos saberte lo esencial, de cara a la PAU

2 páginas

Es el tema de "introducción de la materia" para comprender el resto. Concepto de arte a lo largo de la historia. Arquitectura, pintura y escultura. Arte Clásico (Grecia) y preclásico

word

Apuntes del expresionismo con artistas y sus obras más relevantes para la PAU.

9 páginas

Apuntes del impresionismo con artistas y obras posibles para la PAU

4 páginas

ARQUITECTURA: Romana, bizantina, carolingia, románica y gótica

3 páginas

Imagen explicativa

1 página

He publicado nuevos apuntes de 2º Fundamentos Artísticos: Informe-sobre-el-Arte-Neoclasico-y-la-Figura-de-Goya.pdf

8 páginas

Imagen explicativa

1 página

He publicado nuevos apuntes de 2º Fundamentos Artísticos: Periodo-Rococo.pdf

6 páginas

Resumen visual de la arquitectura, escultura y pintura del barroco

1 página

He publicado nuevos apuntes de 2º Fundamentos Artísticos: El-Arte-Barroco-Sintesis-y-Analisis.pdf

8 páginas

Imagen que resume la arquitectura +, escultura y pintura del renacimiento

1 página

Resumen de la arquitectura, escultura y pintura del arte románico, gótico y renacentista.

8 páginas

Tema del arte EGIPTO

3 páginas

Tema de prehistória hasta antes de Egipto: paleolítico, etc..

3 páginas

He publicado nuevos apuntes de 2º Fundamentos Artísticos: Rococo.pdf

1 página

He publicado nuevos apuntes de 2º Fundamentos Artísticos: Barroco.pdf

7 páginas

He publicado nuevos apuntes de 2º Fundamentos Artísticos: Renacimiento.pdf

6 páginas

Resumen de los fundamentos del arte

12 páginas

resumen modo esquemas para repasar

5 páginas

He publicado nuevos apuntes de 2º Fundamentos Artísticos: Definiciones-pregunta-2.pdf

6 páginas

He publicado nuevos apuntes de 2º Fundamentos Artísticos: Redacciones-pregunta-4.pdf

5 páginas

He publicado nuevos apuntes de 2º Fundamentos Artísticos: Comentarios-obras-U7-Tendencias-artisticas-tras-la-II-GM.pdf

1 página

He publicado nuevos apuntes de 2º Fundamentos Artísticos: Comentarios-obras-U.5-Las-vanguardias-de-entreguerras.pdf

4 páginas

He publicado nuevos apuntes de 2º Fundamentos Artísticos: Comentarios-obras-U.4-Las-vanguardias-primera-mitad-siglo-XX.pdf

4 páginas

He publicado nuevos apuntes de 2º Fundamentos Artísticos: Comentario-obras-U.6-Arquitectura-del-siglo-XX.pdf

2 páginas

He publicado nuevos apuntes de 2º Fundamentos Artísticos: Apuntes-Tendencias-pictoricas-tras-la-II-GM.pdf

5 páginas

apuntes

-

2nBAT-fonaments-periodes

He publicado nuevos apuntes de 2º Fundamentos Artísticos: 2nBAT-fonaments-periodes

realisme-impresionisme-postimpresionisme.pdf
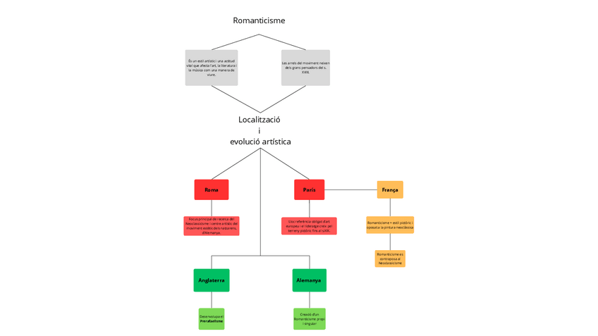
romanticisme.pdf
neoclassicisme-romanticisme.pdf
barroc-rococo.pdf
mainerisme-barroc.pdf
gotictarda-renaixement.pdf

apuntes

-

2nBAT-fonaments-primeres-avantguardes

He publicado nuevos apuntes de 2º Fundamentos Artísticos: 2nBAT-fonaments-primeres-avantguardes

primeres-avantguardes.pdf
primeres-avantguardes2.pdf
Anónimo

@Anónimo

apuntes

-

Fundamentos

Estos apuntes también os pueden servir para la PAU. Tienen una pequeña contextualización, características e influencias tanto de los movimientos como de sus respectivos autores.

1.Romanticismo.pdf
2.Simbolismo.pdf
3.2-Realismo-Courbet.pdf
3.Realismo-e-impresionismo.pdf
4.Escultura-moderna.pdf
5.Postimpresionismo.pdf

He publicado nuevos apuntes de 2º Fundamentos Artísticos: EGIPTO-Y-MESOPOTAMIA-T2.pdf

4 páginas

He publicado nuevos apuntes de 2º Fundamentos Artísticos: ARTE-PREHISTORIA.docx

word

He publicado nuevos apuntes de 2º Fundamentos Artísticos: A-2-Arte-conteptual.pdf

3 páginas

He publicado nuevos apuntes de 2º Fundamentos Artísticos: A-1-Introduccion-teorias-y-vocabulario.pdf

64 páginas

He publicado nuevos apuntes de 2º Fundamentos Artísticos: ARTE-GOTICO.pdf

11 páginas

He publicado nuevos apuntes de 2º Fundamentos Artísticos: Fundamentos-arte-griego.pdf

15 páginas

He publicado nuevos apuntes de 2º Fundamentos Artísticos: FUNDAMENTOS-tema-1-completo.pdf

4 páginas

He publicado nuevos apuntes de 2º Fundamentos Artísticos: Historia-Del-Cine-Y-Fotografia-Fundament.pdf

2 páginas

He publicado nuevos apuntes de 2º Fundamentos Artísticos: Arquitectura-Racionalista-Organicista-Po.pdf

2 páginas

He publicado nuevos apuntes de 2º Fundamentos Artísticos: Pintura-Moderna-Impresionismo-Fundamento.pdf

1 página

He publicado nuevos apuntes de 2º Fundamentos Artísticos: Post-Impresionismo-Vanguardias-Fundament.pdf

3 páginas

He publicado nuevos apuntes de 2º Fundamentos Artísticos: Arquitectura-Renacentista-FundamentosArt.pdf

1 página

He publicado nuevos apuntes de 2º Fundamentos Artísticos: Pintura-Escultura-Renacimiento-Fundament.pdf

2 páginas

He publicado nuevos apuntes de 2º Fundamentos Artísticos: Pintura-Barroca-FundamentosArtisticos.pdf

1 página

He publicado nuevos apuntes de 2º Fundamentos Artísticos: Arquitectura-Romana-FundamentosArtistico.pdf

1 página

He publicado nuevos apuntes de 2º Fundamentos Artísticos: Escultura-Arquitectura-Griega-Fundamento.pdf

5 páginas

apunts de fonaments de les arts sobre l'antiguitat clàssica i els seus tres períodes

10 páginas

Apunts Fonaments de les Arts: art romà, romànic i gòtic.

11 páginas

Resumen PAU Arte urbano y Arte decorativo. Fundamentos artísticos e Historia del arte.

2 páginas

Resumen PAU Land Art y Arte pavera. Fundamentos artísticos e Historia del arte.

2 páginas

Resumen PAU El arte en pantalla. Fundamentos artísticos e Historia del arte.

3 páginas

Resumen PAU Barroco. Fundamentos artísticos e Historia del arte.

6 páginas

Resumen PAU Modernismo. Fundamentos artísticos e Historia del arte.

2 páginas