Fundamentos de Bases de Datos

chevron_left
chevron_right
Todo
Apuntes
Ejercicios
Exámenes
chevron_left
chevron_right

apuntes

-

Bases

He publicado nuevos apuntes de 2º Fundamentos de Bases de Datos: Bases

IntroduccionyFundamentos.pdf
SQL.pdf
CalculoyAlgebraRelacional.pdf
DisenodeBases.pdf
ImplementaciondeBases.pdf

He publicado nuevos ejercicios de 2º Fundamentos de Bases de Datos: RECOPILACION-DE-BASES.pdf

2 páginas
Anónimo

@Anónimo

He publicado nuevos examenes de 2º Fundamentos de Bases de Datos: Parcial-BBDD-2025.pdf

14 páginas

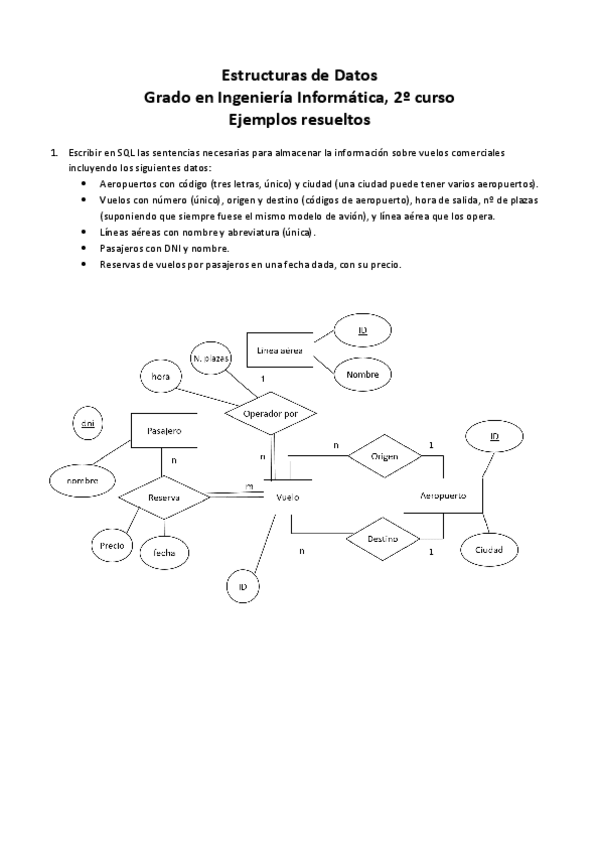
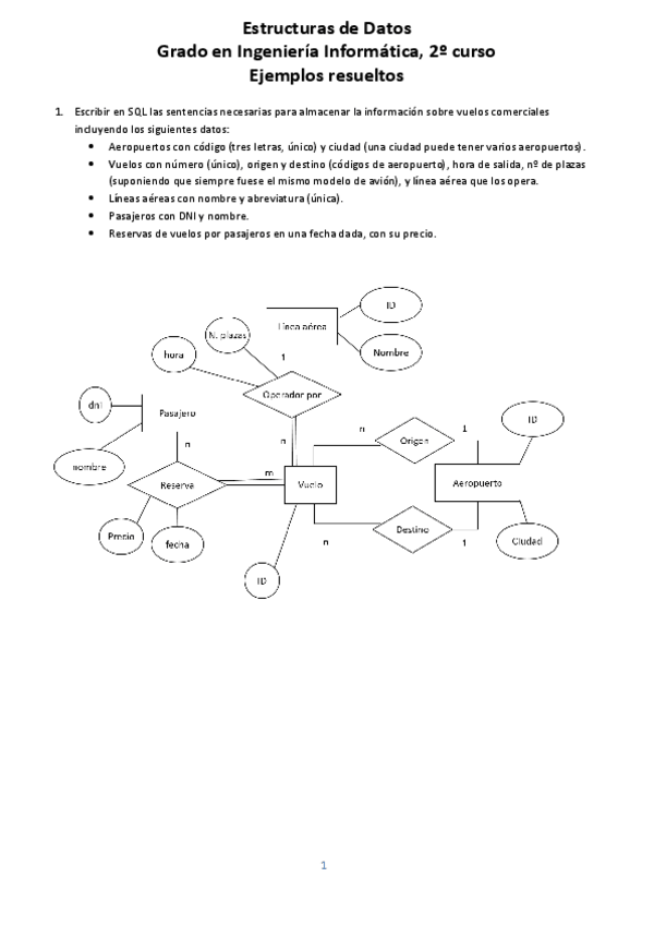
Ejercicios completos de Fundamentos de Bases de datos del Primer Parcial

46 páginas

He publicado nuevos apuntes de 2º Fundamentos de Bases de Datos: Base-de-Datos-TEMA-7.pdf

21 páginas

He publicado nuevos apuntes de 2º Fundamentos de Bases de Datos: tema7bdatos.pdf

12 páginas

ejercicios

-

ejercicios con solucion 2024/2025

Están casi todos los ejercicios pero en desorden!!

ejercicios_primera_parte.pdf
ejercicios_segunda_parte.pdf

apuntes

-

Apuntes Bases

He publicado nuevos apuntes de 2º Fundamentos de Bases de Datos: Apuntes Bases

Apuntes-Modelo-Entidad-Relacion.pdf
Apuntes-Calculo-y-Algebra-Relacional.pdf
Apuntes-Modelo-Relacional.pdf
Apuntes-formas-normales.pdf
Apuntes-Introduccion-a-SQL.pdf

He publicado nuevos apuntes de 2º Fundamentos de Bases de Datos: ARBOLES--INDICES.pdf

12 páginas
Anónimo

@Anónimo

ejercicios

-

Ejercicios_EDAT

He publicado nuevos ejercicios de 2º Fundamentos de Bases de Datos: Ejercicios_EDAT

edat-exercises.pdf
EDAT-Ejercicios-resueltos.pdf

He publicado nuevos examenes de 2º Fundamentos de Bases de Datos: ExamenPracticasExtraordinaria.pdf

6 páginas

Apuntes generales de clase con informacion clave de Bases de Datos

92 páginas

Resumen de la informacion de BD que fué para el parcial: Formas Normales Álgebra Relacional Calculo Relacional Consultas SQL Normalización de tablas

37 páginas

examenes

-

Soluciones-Explicadas--Enero-2022

He publicado nuevos examenes de 2º Fundamentos de Bases de Datos: Soluciones-Explicadas--Enero-2022

P1-Examen-final-enero-2023.pdf
P2-Examen-final-enero-2023.pdf

He publicado nuevos ejercicios de 2º Fundamentos de Bases de Datos: Ejercicios-1-38-FFBB-soluciones-explicadas.pdf

43 páginas

He publicado nuevos apuntes de 2º Fundamentos de Bases de Datos: TEMA-7-Implementacion-de-bases-de-datos.pdf

15 páginas

He publicado nuevos apuntes de 2º Fundamentos de Bases de Datos: TEMA-7-Indices.pdf

8 páginas

He publicado nuevos apuntes de 2º Fundamentos de Bases de Datos: TEMA-7-Arboles.pdf

19 páginas
Anónimo

@Anónimo

He publicado nuevos examenes de 2º Fundamentos de Bases de Datos: EXAMEN-ENERO-2023-PARTE-2-SOLS.pdf

9 páginas
Anónimo

@Anónimo

He publicado nuevos apuntes de 2º Fundamentos de Bases de Datos: Resumenbasesparcial2.pdf

9 páginas

He publicado nuevos ejercicios de 2º Fundamentos de Bases de Datos: Ejercicios-Hechos-finalparte2.pdf

9 páginas

He publicado nuevos apuntes de 2º Fundamentos de Bases de Datos: 9arbolesBmas.pdf

6 páginas

He publicado nuevos apuntes de 2º Fundamentos de Bases de Datos: 9arbolesBestrella.pdf

3 páginas

He publicado nuevos apuntes de 2º Fundamentos de Bases de Datos: 9arbolesB.pdf

20 páginas

He publicado nuevos apuntes de 2º Fundamentos de Bases de Datos: 8Indices.pdf

12 páginas
Anónimo

@Anónimo

He publicado nuevos ejercicios de 2º Fundamentos de Bases de Datos: Ejercicios-propuestos-2022.pdf

14 páginas
Anónimo

@Anónimo

He publicado nuevos ejercicios de 2º Fundamentos de Bases de Datos: Ejercicios Resueltos 2022.pdf

34 páginas

He publicado nuevos apuntes de 2º Fundamentos de Bases de Datos: Resumen-7Implementacion.pdf

22 páginas
Anónimo

@Anónimo

apuntes

-

Apuntes Bases de datos

He publicado nuevos apuntes de 2º Fundamentos de Bases de Datos: Apuntes Bases de datos

0-presentacion-EPC.pdf
1-introduccion-CSC.pdf
4-MR-EPC.pdf
5-DFyFN-EPC.pdf
7-Arboles-B-EPC.pdf
7-implementacion-ArbolesB-Estrella-EPC.pdf

He publicado nuevos apuntes de 2º Fundamentos de Bases de Datos: 4ModeloRelacional.pdf

14 páginas

He publicado nuevos apuntes de 2º Fundamentos de Bases de Datos: 3ModeloEntidadRelacinER.pdf

8 páginas
Anónimo

@Anónimo

He publicado nuevos examenes de 2º Fundamentos de Bases de Datos: ExEnero22parte1.pdf

10 páginas
Anónimo

@Anónimo

He publicado nuevos apuntes de 2º Fundamentos de Bases de Datos: InstalarPostgresqlUbuntu.pdf

3 páginas

He publicado nuevos apuntes de 2º Fundamentos de Bases de Datos: RESUMEN 2_Introduccin_a_SQL

22 páginas
¡Estás al día!

¡Estás al día!

Has visto todos los archivos