chevron_left
chevron_right
Todo
Apuntes
Ejercicios
Exámenes
chevron_left
chevron_right

Ejercicio consultas SQL 1ºP informática

2 páginas

He publicado nuevos apuntes de 1º Fundamentos de Informática: INFORMATICA-PYTHON-plan-2024.pdf

21 páginas

He publicado nuevos apuntes de 1º Fundamentos de Informática: INFORMATICA-TEMA-1plan2024.pdf

8 páginas

He publicado nuevos apuntes de 1º Fundamentos de Informática: INFORMATICA-TEMA-2plan2024.pdf

7 páginas

He publicado nuevos apuntes de 1º Fundamentos de Informática: INFORMATICA-TEMA-3-plan-2024.pdf

4 páginas

Resumen Teoría

4 páginas

Resumen Teoría

10 páginas

Resumen Teoría

6 páginas

Resumen Teoría

10 páginas

He publicado nuevos apuntes de 1º Fundamentos de Informática: Ejercicios-Info.pdf

5 páginas

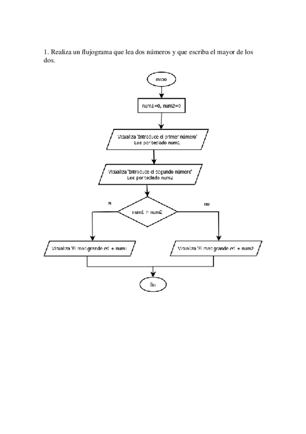
He publicado nuevos apuntes de 1º Fundamentos de Informática: Flujogramas.docx

word

He publicado nuevos apuntes de 1º Fundamentos de Informática: Definiciones-susceptibles-de-examen.pdf

3 páginas

He publicado nuevos apuntes de 1º Fundamentos de Informática: Practicas-Matlab.docx

word

He publicado nuevos apuntes de 1º Fundamentos de Informática: APUNTES-INFO.pdf

215 páginas

He publicado nuevos apuntes de 1º Fundamentos de Informática: TEMA-1-Sistemas-Informaticos-1.pdf

3 páginas

He publicado nuevos apuntes de 1º Fundamentos de Informática: Tema4-programacion-estructurada.pdf

6 páginas

He publicado nuevos apuntes de 1º Fundamentos de Informática: Tema-2sistemas-Informaticos.pdf

13 páginas
Anónimo

@Anónimo

examenes

-

Exámenes ´23

He publicado nuevos examenes de 1º Fundamentos de Informática: Exámenes ´23

1PGANYMNov-2023.pdf
2PGANYMDic-2023A.pdf
2PGANYMDic-2023B.pdf

apuntes

-

Temas

He publicado nuevos apuntes de 1º Fundamentos de Informática: Temas

ud1-Tema-1-Tema-2-sistemasInformaticosNavales2021v1-2.pdf
ud2-Tema-3-AlgoritmiaNavalesv2020-2.pdf
ud2-Tema4Introduccion-a-la-programacion-en-MATLAB-1.pdf
ud2-Tema5Operaciones-con-matrices20192020-2.pdf
ud2-Tema6Funciones.pdf
ud2-Tema7Estructuras-de-control-1.pdf

apuntes

-

Exámenes

He publicado nuevos apuntes de 1º Fundamentos de Informática: Exámenes

ExEne22GANyEM.pdf
ExFeb13GANyEM-1.pdf
ExFeb14GANyEM.pdf
ExFeb16GANyEM.pdf
ExFeb17GANyEM-1.pdf
ExFeb18GANyEM.pdf

apuntes

-

Controles

He publicado nuevos apuntes de 1º Fundamentos de Informática: Controles

1PGANYMNov-2021A-1.pdf
2PGANYMdic-2021.pdf
ControlGANYEMNov-2016A-2.pdf
ControlGANYEMNov-2016B-2.pdf
ControlGANyEMNov-2017-4.pdf
ControlGANyEMOct-2013.pdf

apuntes

-

Libros informática

He publicado nuevos apuntes de 1º Fundamentos de Informática: Libros informática

Fundamentos-Informatica.-Temas-Iniciales.pdf

apuntes

-

practicas informatica

He publicado nuevos apuntes de 1º Fundamentos de Informática: practicas informatica

MATLABPractica-2Funciones-de-libreria.pdf
MATLABPractica-5Manipulacion-de-arrays.pdf
MATLABPractica-4Estructuras-de-repeticion.pdf
MATLABPractica-6Abstraccion-funcional.pdf
MATLABPractica-3Estructuras-de-seleccion.pdf
¡Estás al día!

¡Estás al día!

Has visto todos los archivos