Fundamentos de Ingeniería de Software

Todo
Apuntes
Ejercicios
Prácticas
Trabajos
chevron_left
chevron_right
Anónimo

@Anónimo

He publicado nuevos practicas de 3º Fundamentos de Ingeniería de Software: Practica-0-solucion.pdf

4 páginas
Anónimo

@Anónimo

apuntes

-

Ejercicios RESUELTOS (Tema 3.3)

He publicado nuevos apuntes de 3º Fundamentos de Ingeniería de Software: Ejercicios RESUELTOS (Tema 3.3)

Ejercicios-de-modelo-de-diseno.pdf
Anónimo

@Anónimo

apuntes

-

Ejercicios RESUELTOS (Tema 2.4)

He publicado nuevos apuntes de 3º Fundamentos de Ingeniería de Software: Ejercicios RESUELTOS (Tema 2.4)

Ejercicios-de-analisis-y-especificacion-de-requisitos.pdf
Ejercicio-1-RESUELTO.pdf
Ejercicio-2-RESUELTO.pdf
Ejercicio-10-RESUELTO.pdf
Anónimo

@Anónimo

apuntes

-

Seminarios

He publicado nuevos apuntes de 3º Fundamentos de Ingeniería de Software: Seminarios

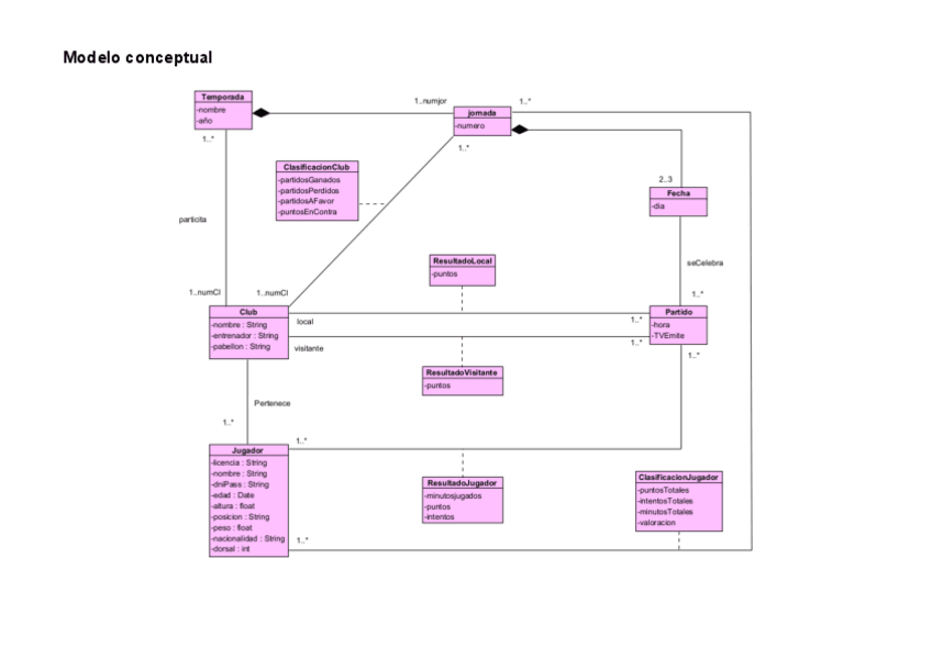
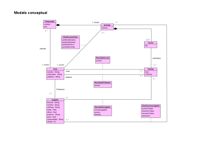
Diagrama-de-clases.pdf
Diagramas-de-actividad.pdf
Diagramas-de-interaccion.pdf
Diagramas-de-paquetes.pdf
Anónimo

@Anónimo

trabajos

-

Ejercicio 2

He publicado nuevos trabajos de 3º Fundamentos de Ingeniería de Software: Ejercicio 2

Ejercicio-dos-Tema-2.3.pdf
Ejercicio-2-solucion.pdf
Anónimo

@Anónimo

apuntes

-

Teoría

He publicado nuevos apuntes de 3º Fundamentos de Ingeniería de Software: Teoría

Tema-1.-Introduccion-a-la-Ingenieria-del-Software.pdf
Tema-2.2.-Obtencion-de-requisitos.pdf
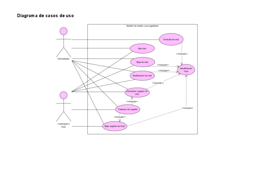
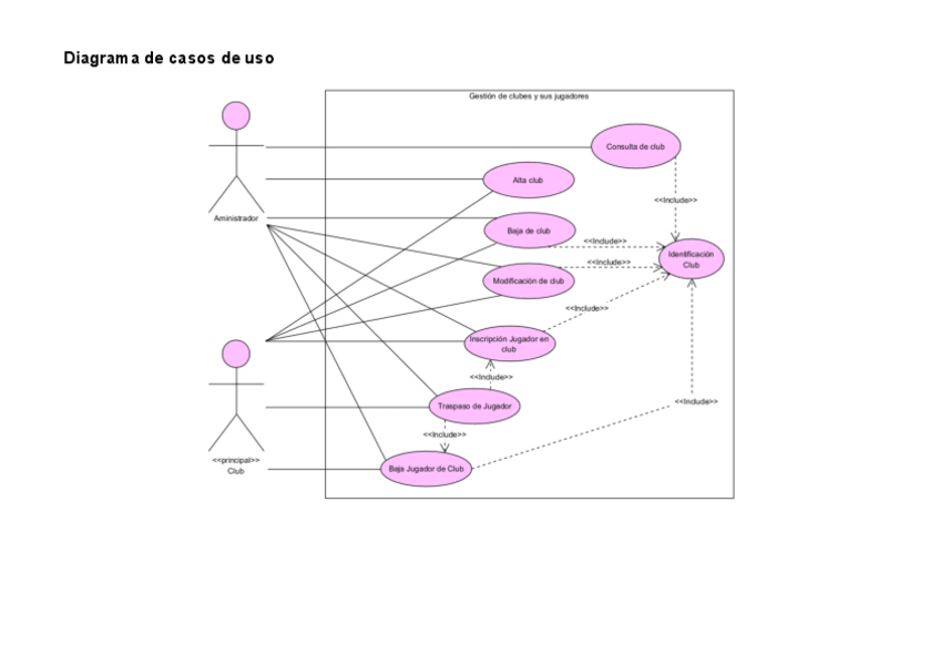
Tema-2.3.-Modelado-de-casos-de-uso.pdf
Tema-2.4.-Analisis-y-especificacion-de-requisitos.pdf
Tema-3.1.-Fundamentos-del-diseno-software.pdf
Tema-3.2.-Diseno-de-la-arquitectura.pdf

Investigación sobre las técnicas de elicitación que es la primera etapa en el proceso de abstraer una comprensión del problema que se quiere resolver con el producto software.

4 páginas

Investigación sobre el modelado de negocios que es un conjunto de estándares gráficos de los modelos BPM.

6 páginas

Investigación sobre las distintas herramientas CASE (Computer Aided Software Engineering) para la ingeniería de software

4 páginas

Ensayo donde se habla de conceptos básicos en la ingeniería de software y los tipos de modelos de procesos que se utilizan en la misma

9 páginas

Conceptos vistos en clase en el ámbito de la ingeniería de software

3 páginas

Investigación sobre los tipos de requisitos y sus características en la ingeniería de software

3 páginas

He publicado nuevos apuntes de 2º Fundamentos de Ingeniería de Software: Tema-6.-Mantenimiento.pdf

2 páginas

He publicado nuevos apuntes de 2º Fundamentos de Ingeniería de Software: Tema-5.-Pruebas.pdf

3 páginas

apuntes

-

Tema 4. Diseño

He publicado nuevos apuntes de 2º Fundamentos de Ingeniería de Software: Tema 4. Diseño

Tema-4.1.-UML.pdf
Tema-4.2.-Patrones-de-diseno.pdf

He publicado nuevos apuntes de 2º Fundamentos de Ingeniería de Software: Tema-3.-Requisitos-y-analisis.pdf

3 páginas

He publicado nuevos apuntes de 2º Fundamentos de Ingeniería de Software: Tema-2.-Proceso-Unificado.pdf

10 páginas

He publicado nuevos apuntes de 2º Fundamentos de Ingeniería de Software: Tema-1.-Repaso.-Programacion-orientada-a-objetos.pdf

10 páginas

He publicado nuevos apuntes de 3º Fundamentos de Ingeniería de Software: Introduccion-a-la-Ingenieria-del-Software-Tema-1709b8b7cc8b4abd9ba0aaaf93960f11b.pdf

39 páginas

He publicado nuevos apuntes de 3º Fundamentos de Ingeniería de Software: Ingenieria-de-requisitos-Tema-2-2.1.pdf

19 páginas

apuntes

-

Ingeniería de Software Apuntes

He publicado nuevos apuntes de 2º Fundamentos de Ingeniería de Software: Ingeniería de Software Apuntes

Ingenieria-de-software-y-la-web.pdf
Ingenieria-de-software-y-la-web.pdf
Etica-de-ingenieria-de-software.pdf
Etica-de-ingenieria-de-software.pdf
Ingenieria-de-software.pdf
Ingenieria-de-software.pdf

He publicado nuevos apuntes de 5º Fundamentos de Ingeniería de Software: Introduccion-a-los-patrones.pdf

2 páginas

He publicado nuevos apuntes de 5º Fundamentos de Ingeniería de Software: Arquitectura-de-software.pdf

2 páginas

He publicado nuevos apuntes de 5º Fundamentos de Ingeniería de Software: Descripciones-fundamentales.pdf

4 páginas

He publicado nuevos apuntes de 5º Fundamentos de Ingeniería de Software: EntregaTema-1.17015.pdf

4 páginas

apuntes

-

Estudio de la Industria de software

He publicado nuevos apuntes de 2º Fundamentos de Ingeniería de Software: Estudio de la Industria de software

Como-disenar-salida-para-pantallas.pdf
Como-disenar-salida-para-pantallas.pdf
Como-disenar-la-salida-empresa.pdf
Como-disenar-la-salida-empresa.pdf
Comprender-como-afecta-la-predisposicion.pdf
Comprender-como-afecta-la-predisposicion.pdf