Todo
Apuntes
Ejercicios
Exámenes
Prácticas
chevron_left
chevron_right

He publicado nuevos apuntes de 3º Fundamentos de Ingeniería del Software: apuntillos-clase-tema-3.pdf

25 páginas

He publicado nuevos apuntes de 3º Fundamentos de Ingeniería del Software: apuntillos-clase-tema-2.pdf

19 páginas

apuntes

-

Prácticas resueltas FIS

He publicado nuevos apuntes de 3º Fundamentos de Ingeniería del Software: Prácticas resueltas FIS

Parctica3Analisisyespecificacion.pdf
Parctica3Analisisyespecificacion.pdf
Parctica4Diseno.pdf
Parctica4Diseno.pdf
Practica3Contratos2.pdf
Practica3Contratos2.pdf

He publicado nuevos examenes de 3º Fundamentos de Ingeniería del Software: Control 1 FIS.pdf

5 páginas

ejercicios

-

Ejercicios FIS

He publicado nuevos ejercicios de 3º Fundamentos de Ingeniería del Software: Ejercicios FIS

ejercicios-entrega4-FIS.pdf
ejercicios-entrega4-FIS.pdf
ejercicios-entrega2-FIS.pdf
ejercicios-entrega2-FIS.pdf
ejercicios-entrega3-FIS.pdf
ejercicios-entrega3-FIS.pdf

practicas

-

Prácticas FIS

He publicado nuevos practicas de 3º Fundamentos de Ingeniería del Software: Prácticas FIS

practicas-practica4-FIS.pdf
practicas-practica4-FIS.pdf
practicas-practica0-FIS.pdf
practicas-practica0-FIS.pdf
practicas-practica1-FIS.pdf
practicas-practica1-FIS.pdf

He publicado nuevos ejercicios de 3º Fundamentos de Ingeniería del Software: elegirProyecto-Diagrama-de-Comunicacion.pdf

1 página

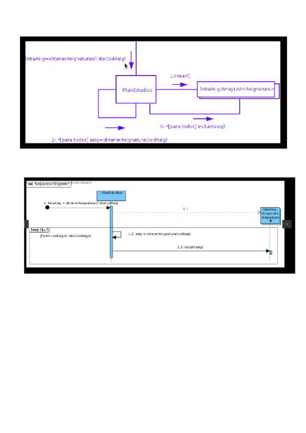
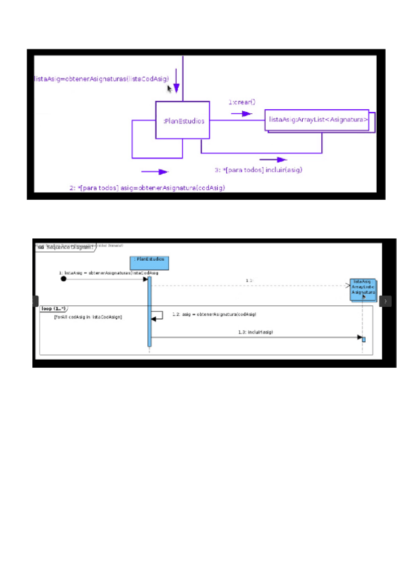
He publicado nuevos ejercicios de 3º Fundamentos de Ingeniería del Software: obtenerAsignaturas-Alternativas.pdf

1 página

He publicado nuevos apuntes de 3º Fundamentos de Ingeniería del Software: fisapuntes.pdf

10 páginas
Anónimo

@Anónimo

apuntes

-

Tema 1

He publicado nuevos apuntes de 3º Fundamentos de Ingeniería del Software: Tema 1

relacion1_1.pdf
relacion1_1.pdf
relacion1_2.pdf
relacion1_2.pdf
Tema 1 - Introduccion a la IS (Copia en conflicto de Antonio Alcala 2016-08-13).pdf
Tema 1 - Introduccion a la IS (Copia en conflicto de Antonio Alcala 2016-08-13).pdf
Anónimo

@Anónimo

apuntes

-

Tema 2

He publicado nuevos apuntes de 3º Fundamentos de Ingeniería del Software: Tema 2

tema 2.1 - Introduccion.pdf
tema 2.1 - Introduccion.pdf
tema 2.2 - Obtencion de requisitos (Copia en conflicto de Antonio Alcala 2016-08-13).pdf
tema 2.2 - Obtencion de requisitos (Copia en conflicto de Antonio Alcala 2016-08-13).pdf
tema 2.2 - Obtencion de requisitos.pdf
tema 2.2 - Obtencion de requisitos.pdf
Anónimo

@Anónimo

apuntes

-

Tema 4

He publicado nuevos apuntes de 3º Fundamentos de Ingeniería del Software: Tema 4

Tema 4.1 - Gestion y Planificacion.pdf
Tema 4.1 - Gestion y Planificacion.pdf
Tema 4.2 - Verificacion y Validacion.pdf
Tema 4.2 - Verificacion y Validacion.pdf
Tema 4.3 -Mantenimiento del software.pdf
Tema 4.3 -Mantenimiento del software.pdf
Anónimo

@Anónimo

apuntes

-

Tema 3

He publicado nuevos apuntes de 3º Fundamentos de Ingeniería del Software: Tema 3

Tema 3.1 - Introduccion al diseno (Copia en conflicto de Antonio Alcala 2016-08-13).pdf
Tema 3.1 - Introduccion al diseno (Copia en conflicto de Antonio Alcala 2016-08-13).pdf
Tema 3.1 - Introduccion al diseno.pdf
Tema 3.1 - Introduccion al diseno.pdf
Tema 3.2 - Diseno de los casos de uso.pdf
Tema 3.2 - Diseno de los casos de uso.pdf