Fundamentos de Investigación

chevron_left
chevron_right
Todo
Apuntes
Preguntas
Ejercicios
Exámenes
Otros
PEC
Prácticas
publication
Test
Trabajos
chevron_left
chevron_right

Returns home by children and changes in parents’ well-being in Europe Artículo Elsevier

8 páginas

El tema 11 de Fundamentos de Investigación (Sanz Aparicio). Cómo citar a 3 o más autores ("et al."). Citas literales de +40 y -40 palabras (cuándo usar comillas o sangría). Normas estadísticas: El Cero Invisible y los decimales de la "p". Diferencia exac

4 páginas

El tema 10 de Fundamentos de Investigación (Sanz Aparicio). Diferencia básica: Enfoque Idiográfico vs Nomotético. Fases: El Diseño Emergente y qué significa llegar a la "Saturación Teórica" o "Volverse nativo". Tipos de Estudio de Caso de Stake (Intrínse

3 páginas

El tema 9 de Fundamentos de Investigación (Sanz Aparicio). Condición EME (Exhaustividad y Mutua Exclusividad). Muestreo: Diferencia entre Focal, Barrido, y Aleatorio. Registro: Por qué el RAT (Transiciones) es mejor que el RAUT (Tiempo). Fiabilidad: Por

3 páginas

El tema 8 de Fundamentos de Investigación (Sanz Aparicio). Diferencia letal: Diseño de PANEL vs SERIES TEMPORALES. Qué diseño mide el Cambio Bruto y cuál el Cambio Neto. Clasificación de preguntas según su función (Filtro, Control, Batería). La importanc

3 páginas

El TEMA 7 de Fundamentos de Investigación (Sanz Aparicio). Nomenclatura obligatoria: Variable Predictora y Criterio. Diseños Retrospectivos: Diferencia entre Simple y Casos/Controles. Diseños Prospectivos y el control de variables. Los Diseños Evolutivos

3 páginas

El Tema 6 de Fundamentos de Investigación (Sanz Aparicio). Diferencia entre cuasiexperimento y experimento (la no aleatorización). Saber leer las fórmulas con O, X y X̄. Diseños preexperimentales: Por qué NO demuestran causalidad. Diferencia entre regla

3 páginas

Resumen Tema 5 de Fundamentos de Investigación (Sanz Aparicio). Condición vital: La Estabilidad de la Línea Base. Diferencia entre Efecto Experimental y Efecto Terapéutico. Las amenazas a la Validez Interna y cómo se solucionan (Replicación). Los Diseños

3 páginas

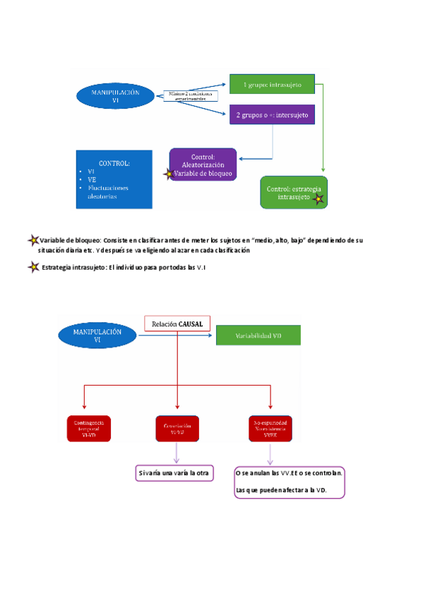
Resumen Tema 4 (Sanz Aparicio) Diferencia entre Selección Aleatoria y Asignación Aleatoria. Principio MAX-MIN-CON y los tipos de Varianza. Diferencia entre Técnica de Bloqueo y Diseños Intragrupo. Los peligros del Error Progresivo y el Efecto Residual. E

4 páginas

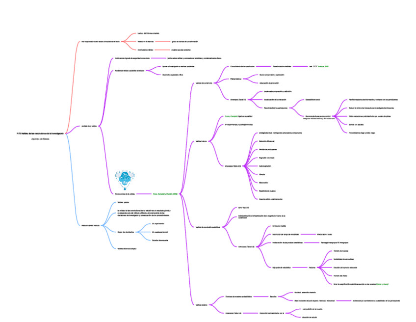
El TEMA 3 de Fundamentos de Investigación (Sanz Aparicio) Diferencia clara entre Error Tipo I y Error Tipo II. Las 9 Amenazas a la Validez Interna explicadas (Regresión a la media, Historia, Maduración, Mortalidad...). Amenazas Estadísticas: Qué es el E

3 páginas

Resumen Tema 2 (Sanz Aparicio) Diferencia entre variable Ordinal y Cuantitativa Discreta. Muestreo Estratificado (tipos de afijación) vs. Muestreo por Cuotas. Conglomerados vs. Bola de nieve. Normas éticas APA: El Engaño y el Debriefing. Investigación an

4 páginas

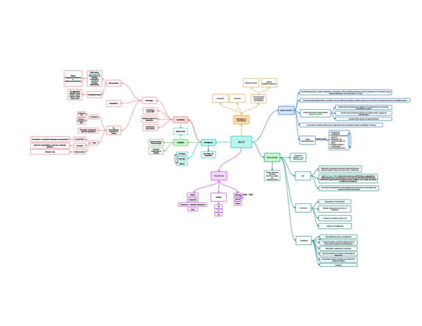
Resumen Tema 1 (Sanz Aparicio). Principio de Parsimonia y Cualidades de la Teoría. Relación inclusiva: Método > Diseño > Técnica. Cuantitativa vs Cualitativa (Positivismo vs Constructivismo / Estructurado vs Emergente). Diferencia mortal: Experimento (Al

4 páginas

He publicado nuevos examenes de 1º Fundamentos de Investigación: EXAMEN-FEBRERO-2026-RESUELTO-COMPLETO.pdf

5 páginas

He publicado nuevos examenes de 1º Fundamentos de Investigación: EXAMEN-FEBRERO-2026-RESUELTO.pdf

5 páginas

He publicado nuevos apuntes de 1º Fundamentos de Investigación: TEMA-1-Fundamentos-de-Investigacion.docx

word

He publicado nuevos apuntes de 1º Fundamentos de Investigación: TEMA-1-EL-METODO-CIENTIFICO-Y-ESTRATEGIAS-DE-INVESTIGACION-GUIA-FUNDAMENTAL.pdf

12 páginas

He publicado nuevos apuntes de 1º Fundamentos de Investigación: TEMA-2-ETICA-Y-FASES-DE-LA-INVESTIGACION-GUIA-FUNDAMENTAL.pdf

11 páginas

He publicado nuevos apuntes de 1º Fundamentos de Investigación: TEMA-3-LA-VALIDEZ-DE-LAS-CONCLUSIONES-GUIA-FUNDAMENTAL.pdf

14 páginas

He publicado nuevos apuntes de 1º Fundamentos de Investigación: TEMA-4-METODO-Y-DISENOS-EXPERIMENTALES-GUIA-FUNDAMENTAL.pdf

13 páginas

He publicado nuevos apuntes de 1º Fundamentos de Investigación: TEMA-5-DISENOS-EXPERIMENTALES-DE-CASO-UNICO-GUIA-FUNDAMENTAL.pdf

13 páginas

He publicado nuevos apuntes de 1º Fundamentos de Investigación: TEMA-6-DISENOS-CUASIEXPERIMENTALES-GUIA-FUNDAMENTAL.pdf

12 páginas

He publicado nuevos apuntes de 1º Fundamentos de Investigación: TEMA-7-DISENOS-EX-POST-FACTO-GUIA-FUNDAMENTAL.pdf

13 páginas

He publicado nuevos apuntes de 1º Fundamentos de Investigación: TEMA-8-LA-ENCUESTA-GUIA-FUNDAMENTAL.pdf

14 páginas

He publicado nuevos apuntes de 1º Fundamentos de Investigación: TEMA-10-LA-INVESTIGACION-CUALITATIVA-GUIA-FUNDAMENTAL.pdf

10 páginas

He publicado nuevos apuntes de 1º Fundamentos de Investigación: TEMA-9-LA-OBSERVACION-GUIA-FUNDAMENTAL.pdf

14 páginas

He publicado nuevos apuntes de 1º Fundamentos de Investigación: TEMA-11-LA-INVESTIGACION-MULTIMETODO-GUIA-FUNDAMENTAL.pdf

13 páginas

apuntes

-

Presentaciones Fundamentos de Investigación

He publicado nuevos apuntes de 1º Fundamentos de Investigación: Presentaciones Fundamentos de Investigación

T1.-MetodosdeInvestigacionPsicologica.pdf
T2.-ProcesoyEticadelaInvestigacion.pdf
T3.-LaValidezCertezayConfianzaenInvestigacion.pdf
T4.-MetodoExperimentalyControldelDiseno.pdf
T5.-DisenosdeCasoUnicoMetodologiayAplicacion.pdf
T6.-CausalidadyCuasiexperimentosenelMundoReal.pdf

He publicado nuevos examenes de 1º Fundamentos de Investigación: EXAMEN-FEBRERO-2025-RESUELTO.pdf

5 páginas

He publicado nuevos practicas de 1º Fundamentos de Investigación: PEC-2024-2025-CORREGIDO.pdf

6 páginas

He publicado nuevos examenes de 1º Fundamentos de Investigación: EXAMEN-ENERO-2026-RESUELTO.pdf

7 páginas

He publicado nuevos apuntes de 1º Fundamentos de Investigación: Tema-5-Disenos-de-caso-unico.html

He publicado nuevos apuntes de 1º Fundamentos de Investigación: Tema-3-validez-conclusiones.html

He publicado nuevos apuntes de 1º Fundamentos de Investigación: Tema-2-fases-investigacion-etica.html

He publicado nuevos apuntes de 1º Fundamentos de Investigación: TEMA-11-informe-investigacion.html

He publicado nuevos apuntes de 1º Fundamentos de Investigación: Tema-6-cuasiexperimental.html

He publicado nuevos apuntes de 1º Fundamentos de Investigación: Tema-7-ex-post-facto.html

He publicado nuevos apuntes de 1º Fundamentos de Investigación: Tema-4-metodo-disenos-experimentales-1.html

He publicado nuevos apuntes de 1º Fundamentos de Investigación: TEMA-9-observacion.html

He publicado nuevos apuntes de 1º Fundamentos de Investigación: Tema-8-encuesta.html

He publicado nuevos apuntes de 1º Fundamentos de Investigación: TEMA-10-investigacion-cualitativa.html

He publicado nuevos apuntes de 1º Fundamentos de Investigación: RESUMEN-TODOS-TEMAS.pdf

8 páginas

He publicado nuevos apuntes de 1º Fundamentos de Investigación: PEC-Influencia-de-la-ira-en-la-valoracion-de-la-congruencia-emocional-entre-escenas-y-expresiones-faciales.pdf

8 páginas

He publicado nuevos apuntes de 1º Fundamentos de Investigación: T10-INVESTIGACION-CUALITATIVA.pdf

18 páginas

He publicado nuevos apuntes de 1º Fundamentos de Investigación: T11-EL-INFORME-DE-INVESTIGACION.pdf

15 páginas

He publicado nuevos apuntes de 1º Fundamentos de Investigación: T9-LA-OBSERVACION.pdf

15 páginas

He publicado nuevos apuntes de 1º Fundamentos de Investigación: T8-ENCUESTA.pdf

11 páginas

He publicado nuevos apuntes de 1º Fundamentos de Investigación: T7-DISENOS-EX-POST-FACTO.pdf

14 páginas

He publicado nuevos apuntes de 1º Fundamentos de Investigación: T6-INVESTIGACION-CUASIEXPERIMENTAL.pdf

11 páginas

He publicado nuevos apuntes de 1º Fundamentos de Investigación: T5-DISENOS-EXPERIMENTALES-DE-CASO-UNICO.pdf

11 páginas

He publicado nuevos apuntes de 1º Fundamentos de Investigación: Esquema-TEMA-7-FUNDAMENTOS-DE-INVESTIGACION.pdf

1 página

He publicado nuevos apuntes de 1º Fundamentos de Investigación: T4-METODO-Y-DISENOS-EXPERIMENTALES.pdf

18 páginas

He publicado nuevos apuntes de 1º Fundamentos de Investigación: T3-VALIDEZ-DE-LAS-CONCLUSIONES-DE-LA-INVESTIGACION.pdf

11 páginas

He publicado nuevos apuntes de 1º Fundamentos de Investigación: T2-FASES-DE-LA-INVESTIGACION-CIENTIFICA-EN-PSICOLOGIA-Y-ETICA-DE-LA-INVESTIGACION.pdf

17 páginas

He publicado nuevos apuntes de 1º Fundamentos de Investigación: Fundamentos-de-Investigacion-TEMA-1-El-METODO-CIENTIFICO-Y-LAS-ESTRATEGIAS-DE-INVESTIGACION-EN-PSICOLOGIA.pdf

11 páginas

He publicado nuevos apuntes de 1º Fundamentos de Investigación: Esquema-general-TEMA-6-FUNDAMENTOS-DE-INVESTIGACION.pdf

2 páginas

He publicado nuevos apuntes de 1º Fundamentos de Investigación: GLOSARIO-FUNDAMENTOS-DE-INVESTIGACION.pdf.pdf

Miniatura no disponible
17 páginas

He publicado nuevos apuntes de 1º Fundamentos de Investigación: T6.pdf

16 páginas

He publicado nuevos apuntes de 1º Fundamentos de Investigación: T10.pdf

29 páginas

He publicado nuevos apuntes de 1º Fundamentos de Investigación: T9.pdf

25 páginas

He publicado nuevos apuntes de 1º Fundamentos de Investigación: T8.pdf

21 páginas