Fundamentos de los Computadores

chevron_left
chevron_right
Todo
Apuntes
Ejercicios
Exámenes
Prácticas
publication
Trabajos
chevron_left
chevron_right

He publicado nuevos apuntes de 1º Fundamentos de los Computadores: TEMA2.pdf

5 páginas

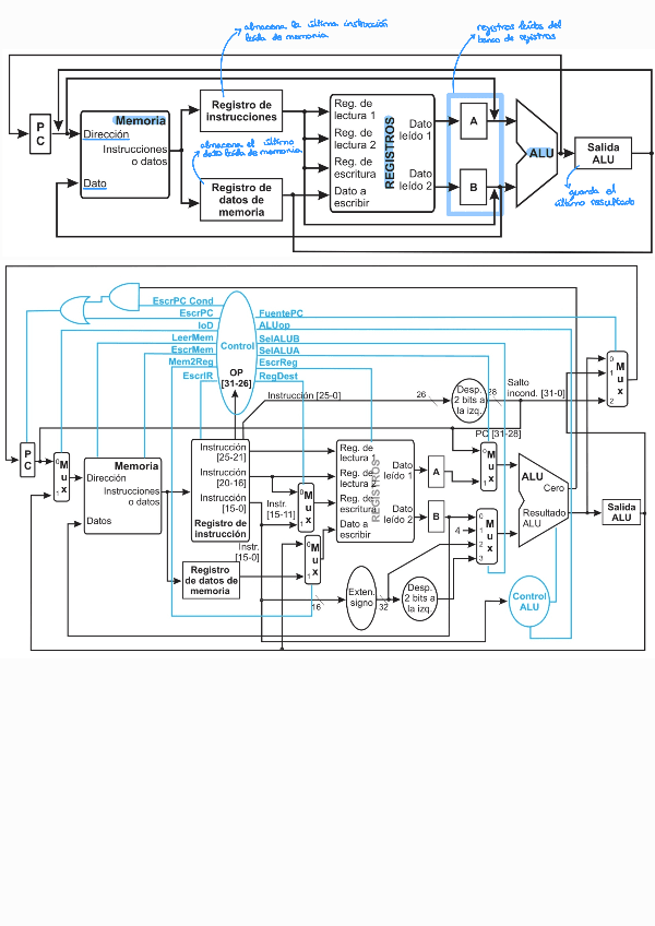
Ejercicios prácticos tipo examen centrados en el flujo de datos dentro de la CPU. Incluye la ejecución paso a paso de instrucciones (carga, suma y almacenamiento) con seguimiento del acumulador (AC) y el cálculo detallado de direcciones de destino para in

6 páginas

He publicado nuevos apuntes de 1º Fundamentos de los Computadores: EjerciciosDisenoDigital-Hoja1-AlgunasSoluciones.pdf

8 páginas

Ejercicios y problemas de examen resueltos. Análisis de trazas de instrucciones MIPS, evolución de registros generales en C2 y registros de punto flotante. Incluye también ejercicios prácticos de aplicación de la Ley de Amdahl para el cálculo de la aceler

24 páginas

Incluye apuntes hechos de casa y ejercicios. Además de la explicación PP0 dada en clase y la PP1 (con señalización a las preguntas de examen). También capturas de las preguntas del PP2, más la explicación del profesor.

19 páginas

He publicado nuevos examenes de 1º Fundamentos de los Computadores: EjemploParcialTema2.pdf

2 páginas

Ejercicios Tema 4 hechos en clase copiados del encerado

1 página

Primer Parcial con soluciones Marzo-2026

5 páginas

Guía de comandos útiles para el tema de Linux

3 páginas

Resumen que incluye las etapas del ciclo de ejecución (lectura, decodificación, ejecución y determinación) , la diferencia entre sistemas Big-endian y Little-endian , y los formatos de instrucción MIPS (Tipo R, I y J). Además, contiene todas las fórmula

4 páginas

Ejercicios resueltos paso a paso sobre aritmética binaria y sistemas de representación con conversión entre bases (binario, decimal, hexadecimal y octal ), representación de enteros en Signo-Magnitud (SM), Complemento a 1 y Complemento a 2. Hay ejemplos

13 páginas

Hoja de referencia rápida sobre el repertorio de instrucciones para simulador (MIPS). Incluye la sintaxis y funcionamiento de instrucciones tipo R (add, sub, and, or, slt, jr) y tipo I (addi, andi, lw, sw, beq, bne), además de la pseudoinstrucción la. Ide

2 páginas

examenes

-

Examen solucionado de Fundamentos de los computadores

Examen G2-2024

Examen-G2-2024-Fundamentos-de-los-computadores.pdf
Anónimo

@Anónimo

He publicado nuevos apuntes de 1º Fundamentos de los Computadores: FC-Tema3.pdf

1 página
Anónimo

@Anónimo

He publicado nuevos apuntes de 1º Fundamentos de los Computadores: FC-tema-2.pdf

11 páginas
Anónimo

@Anónimo

He publicado nuevos apuntes de 1º Fundamentos de los Computadores: FC-tema-1.pdf

5 páginas

Ejercicios del Tema 3 que se hicieron en clase (algunos estan incompletos, coger con pinzas porfi)

1 página

Ejercicios que hicimos en clase, copiados del encerado (incluye algunos del Tema 2 y unos del 3)

1 página

Un ejemplo que se hizo en clase basado en el ejercicio de la diapositiva 44 de la presentación. Cambia una asignación de valores para ver que se puede hacer de varias maneras. Contiene anotaciones y circuito final

2 páginas

examenes

-

Exámenes

He publicado nuevos examenes de 1º Fundamentos de los Computadores: Exámenes

Julio-23.pdf
Enero-2425.pdf
Enero-24.pdf
Julio-2324.pdf

Tema 2.Sistemas Digitales

2 páginas

He publicado nuevos examenes de 1º Fundamentos de los Computadores: Examenes-Test-2526.pdf

5 páginas

He publicado nuevos ejercicios de 1º Fundamentos de los Computadores: Ejercicios-Tema-2.pdf

9 páginas

apuntes

-

apuntes TEMAS 3 y 4

He publicado nuevos apuntes de 1º Fundamentos de los Computadores: apuntes TEMAS 3 y 4

apuntes-TEMAS-3-y-4.pdf
apuntes-TEMAS-3-y-4.pdf
Examen-Enero23.pdf
Examen-Enero23.pdf
Examen-Enero21.pdf
Examen-Enero21.pdf

He publicado nuevos practicas de 1º Fundamentos de los Computadores: practica4circuitos.pdf

19 páginas

He publicado nuevos practicas de 1º Fundamentos de los Computadores: Requisitos-Practica-4.pdf

2 páginas

He publicado nuevos practicas de 1º Fundamentos de los Computadores: practica-4-memoria.pdf

9 páginas

He publicado nuevos practicas de 1º Fundamentos de los Computadores: practica-4.pdf

21 páginas

He publicado nuevos practicas de 1º Fundamentos de los Computadores: practica3circuitos.pdf

34 páginas

He publicado nuevos practicas de 1º Fundamentos de los Computadores: Requisitos-Practica-3.pdf

2 páginas

He publicado nuevos practicas de 1º Fundamentos de los Computadores: practica-3-memoria.pdf

14 páginas

He publicado nuevos practicas de 1º Fundamentos de los Computadores: practica-3.pdf

18 páginas

He publicado nuevos practicas de 1º Fundamentos de los Computadores: practica2circuitos.pdf

32 páginas

He publicado nuevos practicas de 1º Fundamentos de los Computadores: Requisitos-Practica-2.pdf

2 páginas

He publicado nuevos practicas de 1º Fundamentos de los Computadores: practica-2-memoria.pdf

10 páginas

He publicado nuevos practicas de 1º Fundamentos de los Computadores: practica-2.pdf

6 páginas

He publicado nuevos practicas de 1º Fundamentos de los Computadores: 4-Practica-Tema-4-Moodle.pdf

4 páginas

He publicado nuevos practicas de 1º Fundamentos de los Computadores: 3-Practica-Tema-3-Moodle.pdf

3 páginas

He publicado nuevos practicas de 1º Fundamentos de los Computadores: 2-Practica-Tema-2-Moodle.pdf

4 páginas

He publicado nuevos practicas de 1º Fundamentos de los Computadores: PracticasC4Julio.pdf

13 páginas

He publicado nuevos practicas de 1º Fundamentos de los Computadores: Practica-1.pdf

7 páginas

He publicado nuevos ejercicios de 1º Fundamentos de los Computadores: ejerciciosexamen.pdf

6 páginas

He publicado nuevos apuntes de 1º Fundamentos de los Computadores: Tema-4-Moodle-2223.pdf

54 páginas

He publicado nuevos apuntes de 1º Fundamentos de los Computadores: TEMA-3-Circuitos-Combinacionales-2223.pdf

21 páginas

He publicado nuevos apuntes de 1º Fundamentos de los Computadores: Tema-2-ALGEBRA-DE-BOOLE.pdf

24 páginas

He publicado nuevos apuntes de 1º Fundamentos de los Computadores: Ejercicios-resueltos-Guia-de-estudios-RESUMEN-2223.pdf

53 páginas

He publicado nuevos apuntes de 1º Fundamentos de los Computadores: modelo-algebra-de-boole.pdf

3 páginas

practicas

-

Práctica 2

Nota obtenida: 9

Memoria-Practica-2.pdf
Memoria-Practica-2.pdf
Guion-Practica-2.pdf
Guion-Practica-2.pdf
Miniatura no disponible
Ejercicio1.circ
Miniatura no disponible
Ejercicio1.circ

He publicado nuevos practicas de 1º Fundamentos de los Computadores: Memoria-Practica-2.docx

word

He publicado nuevos practicas de 1º Fundamentos de los Computadores: Memoria-Practica-3.docx

word

He publicado nuevos practicas de 1º Fundamentos de los Computadores: Memoria-Practica-4.docx

word

He publicado nuevos apuntes de 1º Fundamentos de los Computadores: T4Entorn-i-Execucio-de-Programes-E.pdf

15 páginas

practicas

-

Práctica 4

Nota obtenida: 10

Enunciado-Practica-4.pdf
Enunciado-Practica-4.pdf
PRACTICA-4.pdf
PRACTICA-4.pdf

practicas

-

Práctica 3

Nota obtenida: 10

Enunciado-Practica-3.pdf
Enunciado-Practica-3.pdf
PRACTICA-3.pdf
PRACTICA-3.pdf

He publicado nuevos apuntes de 1º Fundamentos de los Computadores: T2.1-Arquitectura-del-Processador-E.pdf

8 páginas

He publicado nuevos apuntes de 1º Fundamentos de los Computadores: T3Espai-dAdreces-Logiques-E.pdf

9 páginas

He publicado nuevos apuntes de 1º Fundamentos de los Computadores: T1-Representacio-de-Dades-i-Operacions-Basiques-E.pdf

14 páginas

He publicado nuevos apuntes de 1º Fundamentos de los Computadores: T2.2-Arquitectura-del-Processador-E.pdf

15 páginas

Apunts teoria de FC

23 páginas

He publicado nuevos examenes de 1º Fundamentos de los Computadores: Tema-5-ejercicios-mayo-23-y-mayo-24.pdf

2 páginas