Fundamentos de los Computadores

chevron_left
chevron_right
Todo
Apuntes
Ejercicios
Exámenes
Prácticas
chevron_left
chevron_right

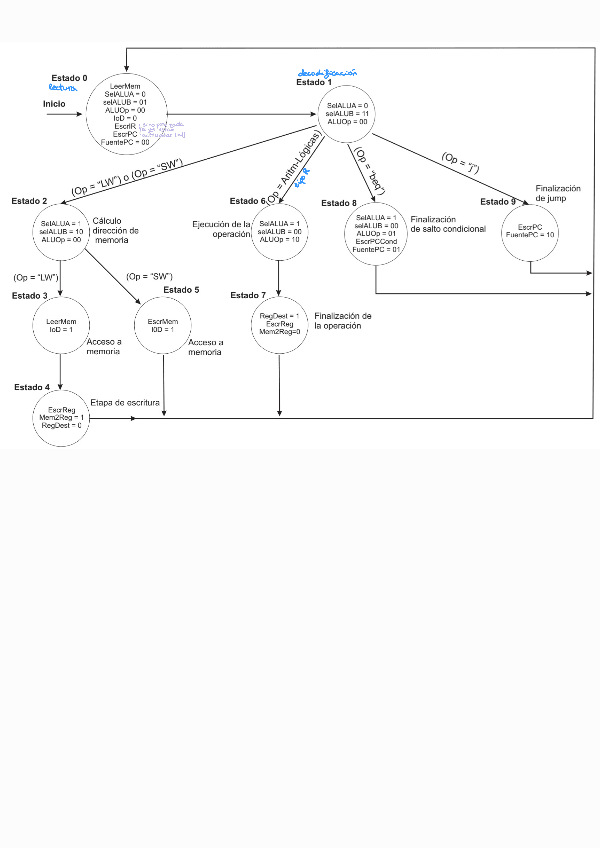
Resumen que incluye las etapas del ciclo de ejecución (lectura, decodificación, ejecución y determinación) , la diferencia entre sistemas Big-endian y Little-endian , y los formatos de instrucción MIPS (Tipo R, I y J). Además, contiene todas las fórmula

4 páginas

Ejercicios resueltos paso a paso sobre aritmética binaria y sistemas de representación con conversión entre bases (binario, decimal, hexadecimal y octal ), representación de enteros en Signo-Magnitud (SM), Complemento a 1 y Complemento a 2. Hay ejemplos

13 páginas

Explicación pre examen ayudándome con copilot sobre el simulador, ejercicios parecidos a exámenes anteriores (aclaro que el examen del PP0 es tipo test) y la explicación del profesor antes del examen.

8 páginas

Hoja de referencia rápida sobre el repertorio de instrucciones para simulador (MIPS). Incluye la sintaxis y funcionamiento de instrucciones tipo R (add, sub, and, or, slt, jr) y tipo I (addi, andi, lw, sw, beq, bne), además de la pseudoinstrucción la. Ide

2 páginas

examenes

-

Examen solucionado de Fundamentos de los computadores

Examen G2-2024

Examen-G2-2024-Fundamentos-de-los-computadores.pdf
Anónimo

@Anónimo

He publicado nuevos apuntes de 1º Fundamentos de los Computadores: FC-Tema3.pdf

1 página
Anónimo

@Anónimo

He publicado nuevos apuntes de 1º Fundamentos de los Computadores: FC-tema-2.pdf

11 páginas
Anónimo

@Anónimo

He publicado nuevos apuntes de 1º Fundamentos de los Computadores: FC-tema-1.pdf

5 páginas

Ejercicios del Tema 3 que se hicieron en clase (algunos estan incompletos, coger con pinzas porfi)

1 página

Ejercicios que hicimos en clase, copiados del encerado (incluye algunos del Tema 2 y unos del 3)

1 página

Un ejemplo que se hizo en clase basado en el ejercicio de la diapositiva 44 de la presentación. Cambia una asignación de valores para ver que se puede hacer de varias maneras. Contiene anotaciones y circuito final

2 páginas

He publicado nuevos examenes de 1º Fundamentos de los Computadores: Tema-5-ejercicios-mayo-23-y-mayo-24.pdf

2 páginas

He publicado nuevos apuntes de 1º Fundamentos de los Computadores: Tema-4-con-ejercicios explicados.pdf

8 páginas

Resumen instrucciones MIPS y camino de datos

4 páginas

Resumen en 5 páginas del tema 5 de sistema de entrada/salida.

5 páginas

Resumen en 22 páginas del tema 4 del procesador de FC (el de 60 páginas)

22 páginas

He publicado nuevos apuntes de 1º Fundamentos de los Computadores: EjerciciosCaminoDeDatos.pdf

1 página

He publicado nuevos apuntes de 1º Fundamentos de los Computadores: ExplicacionCompletaCaminoDeDatos.pdf

1 página

He publicado nuevos ejercicios de 1º Fundamentos de los Computadores: Problemas-Tema-2.pdf

5 páginas

He publicado nuevos ejercicios de 1º Fundamentos de los Computadores: Problemas-Tema-3.pdf

3 páginas

He publicado nuevos ejercicios de 1º Fundamentos de los Computadores: Problemas-propuestos-T4.pdf

5 páginas

Calificación A

2 páginas

He publicado nuevos examenes de 1º Fundamentos de los Computadores: Examen-G2-2024-explicado.pdf

1 página

He publicado nuevos ejercicios de 1º Fundamentos de los Computadores: Boletin-3.-Secuenciales.pdf

6 páginas

He publicado nuevos examenes de 1º Fundamentos de los Computadores: Examen-G3-2024-explicado.pdf

1 página

La variable FINAL es una salida, no una entrada la coloqué mal en la lista de entradas, debería de estar con las salidas (como se ve en el circuito)

1 página

He publicado nuevos apuntes de 1º Fundamentos de los Computadores: Tema-3.pdf

1 página

Resumen en 10 páginas del tema 3 de sistemas secuenciales.

10 páginas

Boletín del año 2024-25 resuelto en logisim

8 páginas

practicas

-

Prácticas Logisim

La práctica 0 tiene una A y las otras 2 una B. En el pdf están los comentarios de los fallos

Miniatura no disponible
Practicas-Logisim.zip
Comentarios.pdf

He publicado nuevos apuntes de 1º Fundamentos de los Computadores: Tema-2.pdf

1 página

Resumen en 7 páginas del tema 2 de sistemas combinacionales.

8 páginas

Calificación: A

1 página

He publicado nuevos ejercicios de 1º Fundamentos de los Computadores: T5-Problemasclase.pdf

4 páginas

He publicado nuevos examenes de 1º Fundamentos de los Computadores: Exame-Xullo-2024-Solucion.pdf

7 páginas

He publicado nuevos examenes de 1º Fundamentos de los Computadores: Examenes-FC-hechos.pdf

4 páginas

He publicado nuevos examenes de 1º Fundamentos de los Computadores: JUNIO2024-SOL.pdf

9 páginas

examenes

-

SOL_PARCIALES_ABRIL_2024

He publicado nuevos examenes de 1º Fundamentos de los Computadores: SOL_PARCIALES_ABRIL_2024

ParcialAbril2024Grupo1sol.pdf
Miniatura no disponible
PARCIAL_G1_logisim.circ
ParcialAbril2024Grupo3sol.pdf
Miniatura no disponible
PARCIAL_G3_logisim.circ
ParcialAbril2024Grupo6sol.pdf
Miniatura no disponible
PARCIALG6logisim.circ

He publicado nuevos ejercicios de 1º Fundamentos de los Computadores: Tema4sol.pdf

5 páginas

He publicado nuevos apuntes de 1º Fundamentos de los Computadores: Tema-4-Resumen.pdf

35 páginas

He publicado nuevos apuntes de 1º Fundamentos de los Computadores: Tema-5-Resumen.pdf

4 páginas

He publicado nuevos apuntes de 1º Fundamentos de los Computadores: Tesumen-tema-4-procesador.pdf

4 páginas

He publicado nuevos examenes de 1º Fundamentos de los Computadores: Solucion-Logisim-XULLO-2023.pdf

2 páginas

He publicado nuevos apuntes de 1º Fundamentos de los Computadores: apuntes4y5.pdf

19 páginas

He publicado nuevos apuntes de 1º Fundamentos de los Computadores: apuntes12y3.pdf

3 páginas

examenes

-

PD1_prácticas

He publicado nuevos examenes de 1º Fundamentos de los Computadores: PD1_prácticas

PD1logisim.pdf
Miniatura no disponible
PD1.circ

He publicado nuevos ejercicios de 1º Fundamentos de los Computadores: Ejercicios-propuestos-tema5-solucionados.pdf

6 páginas

He publicado nuevos ejercicios de 1º Fundamentos de los Computadores: Ejercicios-propuestos-tema4-solucionados.pdf

14 páginas

He publicado nuevos apuntes de 1º Fundamentos de los Computadores: Resumen-instrucciones-MIPS.pdf

1 página

He publicado nuevos apuntes de 1º Fundamentos de los Computadores: Apuntes-tema-5.pdf

5 páginas

He publicado nuevos apuntes de 1º Fundamentos de los Computadores: Apuntes-tema-4.pdf

15 páginas

He publicado nuevos apuntes de 1º Fundamentos de los Computadores: Apuntes-tema1-tema2-tema3.pdf

11 páginas

He publicado nuevos examenes de 1º Fundamentos de los Computadores: Exame-Xuno-2024-Solucion.pdf

9 páginas

He publicado nuevos examenes de 1º Fundamentos de los Computadores: Exame-Maio-2023-SOLUCION.pdf

6 páginas

He publicado nuevos apuntes de 1º Fundamentos de los Computadores: formatosInstrucciones-MIPS.pdf

1 página

He publicado nuevos apuntes de 1º Fundamentos de los Computadores: resumenteoria-tema5.pdf

6 páginas

He publicado nuevos apuntes de 1º Fundamentos de los Computadores: resumenteoria-tema4.pdf

6 páginas
Anónimo

@Anónimo

He publicado nuevos apuntes de 1º Fundamentos de los Computadores: Apuntes-tema-4.pdf

4 páginas

He publicado nuevos apuntes de 1º Fundamentos de los Computadores: FC-TEORIA-T1-T4.pdf

116 páginas

He publicado nuevos apuntes de 1º Fundamentos de los Computadores: PP2.pdf

2 páginas