Fundamentos de Microbiología y Virología

chevron_left
chevron_right
Todo
Apuntes
chevron_left
chevron_right

apuntes

-

MICROBIOLOGIA COMPLETO

He publicado nuevos apuntes de 1º Fundamentos de Microbiología y Virología: MICROBIOLOGIA COMPLETO

B.2.5-BACILOS-NO-ENTERICOS.-GRAM-.pdf
B.2.6-BACILOS-NO-ENTERICOS-II.pdf
B.2.7-COCOS-GRAM-.pdf
B.2.8-COCOS-GRAM.pdf
B.2.9-CLOSTRIDIOS.-BACILOS-GRAM.pdf
B.2.10.-CORINEBACTERIUM.-BACILOS-GRAM.pdf

Tablas resumen de toda la taxonomía bacteriana

10 páginas

Tabla de bacterias

3 páginas

Elementos CONSTANTES

9 páginas

Elementos CONSTANTES

9 páginas

Elementos INCONSTANTES

7 páginas

Bacterias Filamentosas

4 páginas

apuntes

-

TEMA Bacilos no entéricos

He publicado nuevos apuntes de 1º Fundamentos de Microbiología y Virología: TEMA Bacilos no entéricos

TEMA-14.pdf
TEMA-13.pdf

apuntes

-

TEMA bacilos entéricos gram -

Enterobacterias/ Vibrionáceas/ Helicobacteriáceas

TEMA-12.pdf
TEMA-11.pdf
TEMA-10.pdf

Virus ADN

6 páginas

Virus ARN

4 páginas

apuntes

-

TEMAS Virus

Introducción

TEMA-22.pdf
TEMA-21.pdf

ORIGEN, APLICACIONES Y TAXONOMÍA

7 páginas

Flora Microbiana del Organismo

6 páginas

Antibióticos

7 páginas

Poder Patógeno

11 páginas

Espiroquetas

6 páginas

Cocos Gramnegativos

5 páginas

Cocos Grampositivos

10 páginas

He publicado nuevos apuntes de 1º Fundamentos de Microbiología y Virología: TEMA-17.pdf

6 páginas

He publicado nuevos apuntes de 1º Fundamentos de Microbiología y Virología: TEMA-19.pdf

3 páginas

He publicado nuevos apuntes de 1º Fundamentos de Microbiología y Virología: TEMA-18.pdf

3 páginas

He publicado nuevos apuntes de 1º Fundamentos de Microbiología y Virología: TABLA-MICROORGANISMOS.pdf

10 páginas

apuntes

-

BLOQUE 2: Virología

He publicado nuevos apuntes de 1º Fundamentos de Microbiología y Virología: BLOQUE 2: Virología

T-21-Introduccion-a-los-virus.pdf
T-22-Ciclo-virico.pdf
T-23-Virus-de-ADN.pdf
T-24-Virus-de-ARN.pdf

apuntes

-

BLOQUE 1: Bacteriología

He publicado nuevos apuntes de 1º Fundamentos de Microbiología y Virología: BLOQUE 1: Bacteriología

T-1-Pared-Celular-y-Membrana.pdf
T-2-Citoplasma-Nucleolo-y-Genetica-bacteriana.pdf
T-3-Elementos-inconstantes.pdf
T-4-Anexo-crecimiento-microbiano.pdf
T-5-Origen-aplicaciones-y-taxonomia.pdf
T-6-Microbioma.pdf

apuntes

-

TEMA 4: Crecimiento bacteriano

He publicado nuevos apuntes de 1º Fundamentos de Microbiología y Virología: TEMA 4: Crecimiento bacteriano

TEMA-4-CRECIMIENTO-BACTERIANOMarinaLabo.pdf

apuntes

-

TEMA 3: Elementos inconstantes

He publicado nuevos apuntes de 1º Fundamentos de Microbiología y Virología: TEMA 3: Elementos inconstantes

TEMA-3-ELEMENTOS-INCONSTANTESMarinaLabo.pdf

apuntes

-

TEMA 1 y 2: Elementos constantes

He publicado nuevos apuntes de 1º Fundamentos de Microbiología y Virología: TEMA 1 y 2: Elementos constantes

TEMA-1-y-2-ELEMENTOS-CONSTANTESMarinaLabo.pdf

He publicado nuevos apuntes de 1º Fundamentos de Microbiología y Virología: Micro-T6-Microbioma.pdf

4 páginas

He publicado nuevos apuntes de 1º Fundamentos de Microbiología y Virología: CUESTIONARIOS-Y-PREGUNTAS-EXAMEN.pdf

3 páginas

He publicado nuevos apuntes de 1º Fundamentos de Microbiología y Virología: TABLAS-BACTERIAS-CARACTERISTICAS-COMPLETAS.pdf

7 páginas

He publicado nuevos apuntes de 1º Fundamentos de Microbiología y Virología: MICROBIOLOGIA.pdf

82 páginas

apuntes

-

MICROBIOLOGÍA Y VIROLOGÍA 1º Biomedicina

He publicado nuevos apuntes de 1º Fundamentos de Microbiología y Virología: MICROBIOLOGÍA Y VIROLOGÍA 1º Biomedicina

Bloque-1-Bacteriologia-temas-1-8.pdf
Bloque-2-Taxonomia-bacteriana-temas-9-20.pdf
Bloque-3-Virologia.pdf
Bloque-3-virologia.pdf
Tablas-resumen-taxonomia.pdf
Preguntas-clase.pdf

apuntes

-

Micro 2.

He publicado nuevos apuntes de 1º Fundamentos de Microbiología y Virología: Micro 2.

Miniatura no disponible
TEMA-15-MICROBIOLOGIA..pdf
Miniatura no disponible
TEMA-12-MICROBIOLOGIA..pdf
Miniatura no disponible
TEMA-11-MICROBIOLOGIA..pdf
Miniatura no disponible
TEMA-18-MICROBIOLOGIA.pdf
Miniatura no disponible
TEMA-14-MICROBIOLOGIA..pdf
Miniatura no disponible
TEMA-13-MICROBIOLOGIA..pdf

apuntes

-

Micro 1

He publicado nuevos apuntes de 1º Fundamentos de Microbiología y Virología: Micro 1

Miniatura no disponible
TEMA-8-MICROBIOLOGIA..pdf
Miniatura no disponible
TEMA-5-MICROBIOLOGIA..pdf
Miniatura no disponible
TEMA-6.-MICROBIOLOGIA..pdf
Miniatura no disponible
TEMA-9-MICROBIOLOGIA..pdf
Miniatura no disponible
TEMA-4.-MICROBIOLOGIA..pdf
Miniatura no disponible
TEMA-10-MICROBIOLOGIA..pdf

apuntes

-

TAXONOMÍA BACTERIAS Y VIRUS

He publicado nuevos apuntes de 1º Fundamentos de Microbiología y Virología: TAXONOMÍA BACTERIAS Y VIRUS

TAXONOMIA-BACTERIANA.pdf
TAXONOMIA-VIRICA.pdf

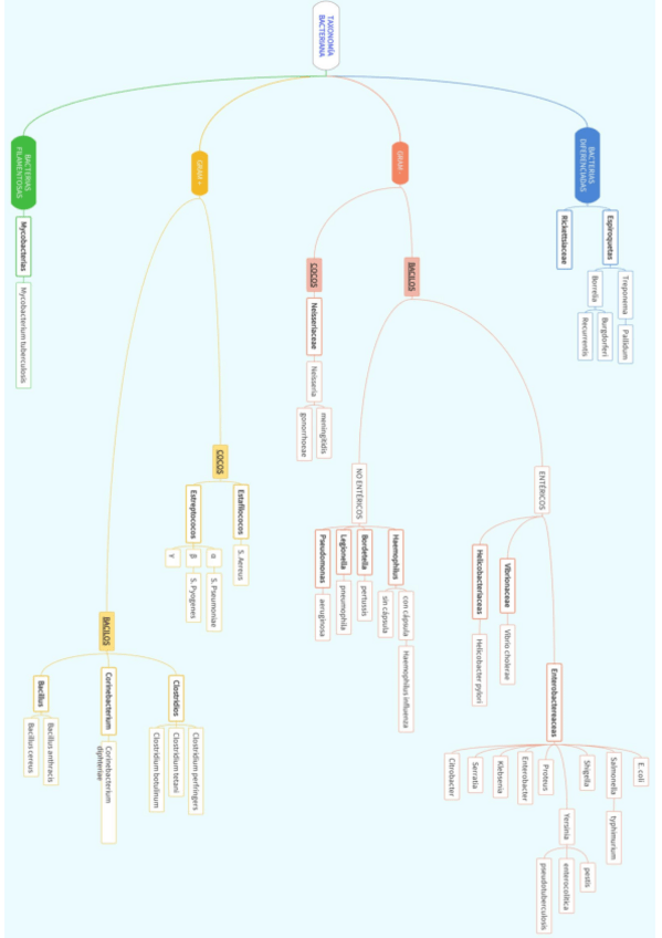
TODA la taxonomía bacteriana en un esquema

1 página

He publicado nuevos apuntes de 1º Fundamentos de Microbiología y Virología: Preguntas-Micro.pdf

4 páginas

He publicado nuevos apuntes de 1º Fundamentos de Microbiología y Virología: Taxonomia-Virica.pdf

1 página

He publicado nuevos apuntes de 1º Fundamentos de Microbiología y Virología: gram-bacilos-no-entericos.pdf

4 páginas

He publicado nuevos apuntes de 1º Fundamentos de Microbiología y Virología: Intro-taxonomia.pdf

9 páginas

apuntes

-

MICROBIOLOGÍA Y VIROLOGÍA

He publicado nuevos apuntes de 1º Fundamentos de Microbiología y Virología: MICROBIOLOGÍA Y VIROLOGÍA

Tablas-bioquimica-bacterias.pdf
Apuntes-micro.pdf

He publicado nuevos apuntes de 1º Fundamentos de Microbiología y Virología: Bloque-2.-Bacteriologia.pdf

43 páginas

He publicado nuevos apuntes de 1º Fundamentos de Microbiología y Virología: Bloque-1.-Bacteriologia.pdf

10 páginas

He publicado nuevos apuntes de 1º Fundamentos de Microbiología y Virología: BACTERIAS-DIFERENCIADAS.pdf

1 página

He publicado nuevos apuntes de 1º Fundamentos de Microbiología y Virología: Bacterias-enterobacteriaceas.pdf

2 páginas

apuntes

-

apuntes TODO microbiología y virología

He publicado nuevos apuntes de 1º Fundamentos de Microbiología y Virología: apuntes TODO microbiología y virología

tema-1-y-2-M.pdf
tema-34-y-5-M.pdf
tema-6-y-7-M.pdf
tema-8-y-9-M.pdf
tema-10-y-11-y-12-M.pdf
tema-13-14-1516-M.pdf
Anónimo

@Anónimo

apuntes

-

Microbiología y virología

He publicado nuevos apuntes de 1º Fundamentos de Microbiología y Virología: Microbiología y virología

TEMA-23-VIRUS-ADN-BICATENARIOS-2.pdf
TEMA-26-VIRUS-CON-ARN-MONOCATENARIO-2.pdf
TEMA-24-VIRUS-MONOCATENARIOS.pdf

apuntes

-

Microbiología y virología

He publicado nuevos apuntes de 1º Fundamentos de Microbiología y Virología: Microbiología y virología

TEMA-16-BACILOS-GRAMNEGATIVOS.pdf
Helicobacterias.pdf
Bacilos-no-entericos-II.pdf
TEMA-14-BACTERIAS-GRAMNEGATIVAS-COCOS.pdf
TEMA-18-BACILOS-GRAMPOSITIVOS.pdf
TEMA-17-BACILOS-GRAMPOSITIVOS.pdf
Anónimo

@Anónimo

apuntes

-

Microbiología y virología

He publicado nuevos apuntes de 1º Fundamentos de Microbiología y Virología: Microbiología y virología

Bacilos-entericos-gramnegativos-3.pdf
TEMA-6-Antibioticos.pdf
Grupo-bacteriano-diferenciado.pdf
Tema-3-Elementos-constantes-I.pdf
Bacteriologia-tema-1.pdf
Microbioma-Tema-2.pdf
Anónimo

@Anónimo

apuntes

-

Apuntes microbiología

He publicado nuevos apuntes de 1º Fundamentos de Microbiología y Virología: Apuntes microbiología

TEMA-6-ANTIBIOTICOS.pdf
TEMA-2-Microbioma.pdf
TEMA-1-Origen-filogenia-y-relevancia.pdf
TEMA-3-Pared-celular-membrana-citoplasmatica.pdf
TEMA-4-Citoplasma-y-nucleoide.pdf
TEMA-5-Elementos-inconstantes.pdf
Anónimo

@Anónimo

apuntes

-

Micro

He publicado nuevos apuntes de 1º Fundamentos de Microbiología y Virología: Micro

Tema-2.pdf
TEMA-3.pdf
Tema-1.pdf
2018-2019Temes4567.pdf
Tema-7.pdf
TEMA-5.pdf

apuntes

-

Fonaments de microbiologia i virologia

He publicado nuevos apuntes de 1º Fundamentos de Microbiología y Virología: Fonaments de microbiologia i virologia

MB-Tema-2-La-cellula-procariota.pdf
MB-Tema-1-El-mon-dels-microorganismes.pdf
MB-Tema-6-Creixement-microbia-i-influencia-de-factors-ambientals.pdf
MB-Tema-4-Inclusions-intracellulars-i-formes-de-diferenciacio.pdf
MB-Tema-5-El-cicle-cellular-dels-procariotes.pdf
MB-Tema-3-Estructura-i-funcio-de-la-paret-cellular.pdf