Fundamentos de Organización de Empresas

chevron_left
chevron_right
Todo
Apuntes
Ejercicios
Exámenes
chevron_left
chevron_right

He publicado nuevos apuntes de 1º Fundamentos de Organización de Empresas: FOE-COMPLETO-AMORES.pdf

117 páginas

apuntes

-

EJERCICIO EXAMEN FINAL FOE 1

He publicado nuevos apuntes de 1º Fundamentos de Organización de Empresas: EJERCICIO EXAMEN FINAL FOE 1

EJERCICIO-EXAMEN-FINAL-FOE.jpeg
EJERCICIO-EXAMEN-FINAL-FOE.jpeg
EJERCICIO-EXAMEN-FINAL-FOE.jpeg
EJERCICIO-EXAMEN-FINAL-FOE.jpeg
Anónimo

@Anónimo

TEMA 2

Imagen

He publicado nuevos ejercicios de 1º Fundamentos de Organización de Empresas: Tema-2.-Ejercicico-de-repaso-con-soluciones.pdf

4 páginas

He publicado nuevos apuntes de 1º Fundamentos de Organización de Empresas: FOE-parte-33.pdf

13 páginas

He publicado nuevos apuntes de 1º Fundamentos de Organización de Empresas: FOE-parte-23.pdf

13 páginas

He publicado nuevos apuntes de 1º Fundamentos de Organización de Empresas: Foe-parte-13.pdf

13 páginas

apuntes

-

REPASO ENERO.

Hola! os adjunto los ejercicios de repaso . Podeis estar tranquilos de que esten completos ya que tube la nota más alta de la promoción.

ejercicios-repaso-temas-23-y-5..pdf

apuntes

-

TEMA 5.

Hola! os adjunto ejercicios y formulas del tema 1. Podeis estar tranquilos de que esten completos ya que tube la nota más alta de la promoción.También aclaro que se salto el tema 4 por eso no esta subido.

TEMA-5.-FOE.pdf

apuntes

-

TEMA 3.FOE

Hola! os adjunto ejercicios y formulas del tema 1. Podeis estar tranquilos de que esten completos ya que tube la nota más alta de la promoción.

TEMA-3.-FOE.pdf

apuntes

-

Ejercicios y formulas TEMA 2.

Hola! podeis estar tranquilos que los apuntes son correctos, ya que fue la nota más alta de la promoción.

Formulas-tema-2.-FOE.pdf
EJERCICIOS-TEMA-2.FOE.pdf

apuntes

-

Formulas tema 1.FOE

Hola! os adjunto ejercicios y formulas del tema 1. Podeis estar tranquilos de que esten completos ya que tube la nota más alta de la promoción.

Formulas-tema-1.FOE.pdf
EJERCICIOS-TEMA-1.FOE.pdf
Anónimo

@Anónimo

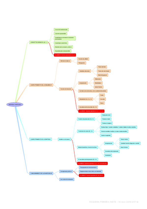
He publicado nuevos apuntes de 1º Fundamentos de Organización de Empresas: ESQUEMA-PRIMERA-PARTE.pdf

1 página

He publicado nuevos apuntes de 1º Fundamentos de Organización de Empresas: FOE-TEMA-2.pdf

3 páginas

He publicado nuevos examenes de 1º Fundamentos de Organización de Empresas: Solucion-examen-C.4.pdf

3 páginas

He publicado nuevos apuntes de 1º Fundamentos de Organización de Empresas: FOE-TEMA-1.pdf

9 páginas

He publicado nuevos ejercicios de 1º Fundamentos de Organización de Empresas: robinson-crusoe-foe-2.pdf

3 páginas
Anónimo

@Anónimo

no correctas las marcadas

6 páginas
Anónimo

@Anónimo

He publicado nuevos examenes de 1º Fundamentos de Organización de Empresas: FOE-EXAMEN-DE-PRUEBA.pdf

6 páginas
Anónimo

@Anónimo

He publicado nuevos apuntes de 1º Fundamentos de Organización de Empresas: TEMA-9.pdf

4 páginas
Anónimo

@Anónimo

He publicado nuevos apuntes de 1º Fundamentos de Organización de Empresas: TEMA-8.pdf

7 páginas
Anónimo

@Anónimo

He publicado nuevos apuntes de 1º Fundamentos de Organización de Empresas: TEMA-7.pdf

12 páginas
Anónimo

@Anónimo

He publicado nuevos apuntes de 1º Fundamentos de Organización de Empresas: TEMA-6.pdf

25 páginas
Anónimo

@Anónimo

He publicado nuevos apuntes de 1º Fundamentos de Organización de Empresas: TEMA-5.pdf

5 páginas
Anónimo

@Anónimo

He publicado nuevos apuntes de 1º Fundamentos de Organización de Empresas: TEMA-4.pdf

5 páginas
Anónimo

@Anónimo

apuntes

-

TEMA3. ADMINIS. Y DIRECCION DE EMPRESAS

He publicado nuevos apuntes de 1º Fundamentos de Organización de Empresas: TEMA3. ADMINIS. Y DIRECCION DE EMPRESAS

TEMA3.pdf
Anónimo

@Anónimo

He publicado nuevos apuntes de 1º Fundamentos de Organización de Empresas: TEMA-2.pdf

4 páginas
Anónimo

@Anónimo

He publicado nuevos apuntes de 1º Fundamentos de Organización de Empresas: TEMA-1.pdf

4 páginas
Anónimo

@Anónimo

He publicado nuevos ejercicios de 1º Fundamentos de Organización de Empresas: ejercicios-parte-1.pdf

14 páginas

He publicado nuevos apuntes de 1º Fundamentos de Organización de Empresas: Economia-apuntes-curso-entero.pdf

40 páginas

apuntes

-

Resúmenes de la asignatura

He publicado nuevos apuntes de 1º Fundamentos de Organización de Empresas: Resúmenes de la asignatura

Area-de-produccion.pdf
Estrategia-y-desarrollo-empresarial.pdf
Clases-de-empresas.pdf
Area-comercial-el-marketing.pdf
Analisis-de-los-estados-financieros-de-las-empresas.pdf
Direccion-y-organizacion-de-la-empresa.pdf
Anónimo

@Anónimo

He publicado nuevos apuntes de 1º Fundamentos de Organización de Empresas: Economia-curso-entero.pdf

28 páginas
¡Estás al día!

¡Estás al día!

Has visto todos los archivos