chevron_left
chevron_right
Todo
Apuntes
Exámenes
Prácticas
Test
chevron_left
chevron_right

examenes

-

Posiblespreguntasexamen_TIPOTEST_MARKETING

Posibles preguntas de examen tipo test marketing por temario

Posiblespreuntastema2.pdf
Posiblespreuntastema1.pdf
PosiblespreguntasTEMA4.pdf
PosiblespreguntasTEMA3.pdf
PosiblespreguntasTEMA8.pdf
PosiblespreguntasTEMA7.pdf

apuntes

-

Temas de Marketing

He publicado nuevos apuntes de 2º Fundamentos del Marketing: Temas de Marketing

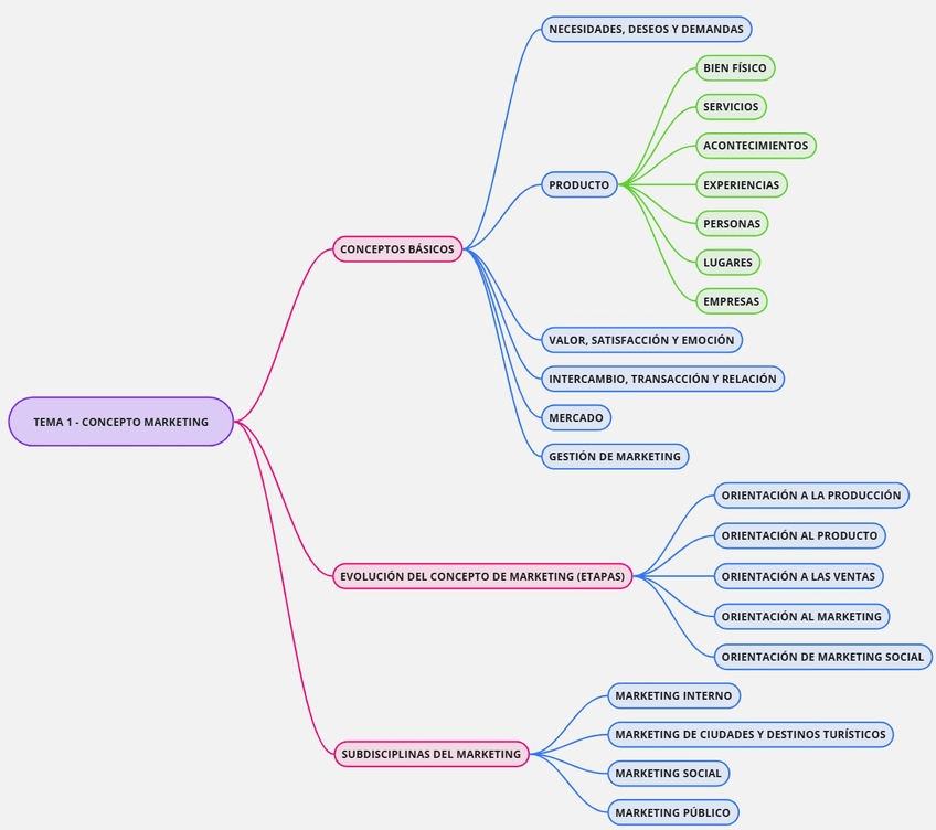
TEMA-1.pdf
TEMA-2.pdf
TEMA-3.pdf
TEMA-4.pdf
TEMA-5.pdf
TEMA-6.pdf

Teoría resumida de forma sencilla, a mi me ayudó mucho en el examen. Y conceptos clave para el examen.

56 páginas

He publicado nuevos apuntes de 2º Fundamentos del Marketing: Todos-los-temas-Marketing.pdf

70 páginas

He publicado nuevos apuntes de 2º Fundamentos del Marketing: TODOS-LOS-TEMAS.-Fonaments-del-Marqueting.pdf

49 páginas

Teoría resumida de forma sencilla, a mi me ayudó mucho en el examen.

7 páginas

Teoría resumida de forma sencilla, a mi me ayudó mucho en el examen.

8 páginas

Teoría resumida de forma sencilla, a mi me ayudó mucho en el examen.

7 páginas

Teoría resumida de forma sencilla, a mi me ayudó mucho en el examen.

6 páginas

Teoría resumida de forma sencilla, a mi me ayudó mucho en el examen.

1 página

Teoría resumida de forma sencilla, a mi me ayudó mucho en el examen.

6 páginas

He publicado nuevos apuntes de 2º Fundamentos del Marketing: TEMA6PRECIO.pdf

5 páginas

Teoría resumida de forma sencilla, a mi me ayudó mucho en el examen.

4 páginas

He publicado nuevos apuntes de 2º Fundamentos del Marketing: Tema-1-2-3-5-y-6-marketing.pdf

34 páginas

He publicado nuevos apuntes de 2º Fundamentos del Marketing: Temas-1-y-2.pdf

16 páginas

preguntas del examen marketing 2024

7 páginas

He publicado nuevos apuntes de 2º Fundamentos del Marketing: BLOQUE-I-MARKETING.pdf

10 páginas

He publicado nuevos apuntes de 2º Fundamentos del Marketing: BLOQUE-II-MARKETING.pdf

25 páginas

He publicado nuevos apuntes de 2º Fundamentos del Marketing: BLOQUE-III-MARKETING.pdf

26 páginas

apuntes

-

ESQUEMAS (mapas mentales) marketing TODOS LOS TEMAS

He publicado nuevos apuntes de 2º Fundamentos del Marketing: ESQUEMAS (mapas mentales) marketing TODOS LOS TEMAS

TEMA-1-MARKETING-mapa-mental.jpg
TEMA-2-MARKETING-mapa-mental.jpg
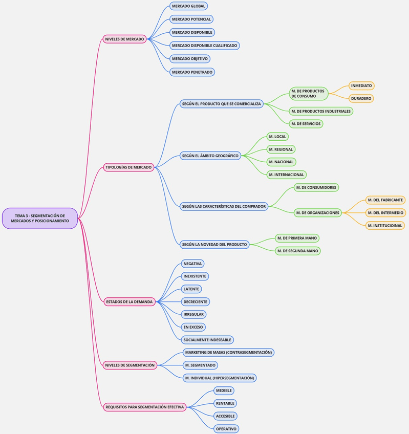
TEMA-3-PARTE-1-MARKETING-mapa-mental.jpg
TEMA-3-PARTE-2-MARKETING-mapa-mental.jpg
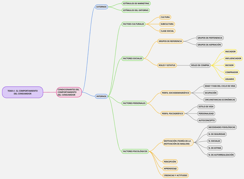
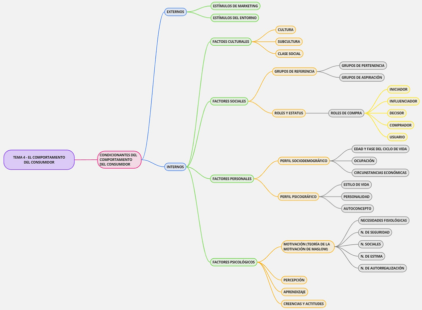
TEMA-4-PARTE-1-MARKETING-mapa-mental.jpg
TEMA-4-PARTE-2-MARKETING-mapa-mental.jpg

He publicado nuevos apuntes de 2º Fundamentos del Marketing: POSIBLES-PREGUNTAS-MARKETING.pdf

24 páginas

He publicado nuevos apuntes de 2º Fundamentos del Marketing: APUNTES-MARKETING.pdf

45 páginas

He publicado nuevos apuntes de 2º Fundamentos del Marketing: Apuntes-bloque-1-marketing.pdf

9 páginas

He publicado nuevos apuntes de 2º Fundamentos del Marketing: Apuntes-bloque-2-marketing.pdf

29 páginas

He publicado nuevos apuntes de 2º Fundamentos del Marketing: Apuntes-bloque-3-marketing.pdf

33 páginas

He publicado nuevos examenes de 2º Fundamentos del Marketing: Preguntas-examen-marketing.pdf

1 página

apuntes

-

Apuntes Marketing

He publicado nuevos apuntes de 2º Fundamentos del Marketing: Apuntes Marketing

Tema-1.pdf
Tema-2.pdf

He publicado nuevos apuntes de 2º Fundamentos del Marketing: MARKETING-FINAL-2023.pdf

36 páginas

He publicado nuevos test de 2º Fundamentos del Marketing: TEST-GENERADO-TEMARIO-MK.pdf

16 páginas

apuntes

-

RESUMENES MK.

He publicado nuevos apuntes de 2º Fundamentos del Marketing: RESUMENES MK.

TEMA-1-RESUMEN-MK..pdf
TEMA-2-RESUMEN-MK..pdf
TEMA-3-RESUMEN-MK..pdf
TEMA-4-RESUMEN-MK..pdf
TEMA-5-RESUMEN-MK..pdf
TEMA-6-RESUMEN-MK..pdf

He publicado nuevos practicas de 2º Fundamentos del Marketing: PLAN-DE-MARKETING.pdf

49 páginas

He publicado nuevos apuntes de 2º Fundamentos del Marketing: APUNTES-MARKETING.pdf

37 páginas

He publicado nuevos apuntes de 2º Fundamentos del Marketing: CA0919-FUNDAMENTOS-DE-MARKETING.pdf

42 páginas

He publicado nuevos apuntes de 2º Fundamentos del Marketing: apuntes-marketing.pdf

42 páginas

He publicado nuevos apuntes de 2º Fundamentos del Marketing: marketing.pdf

pdf

He publicado nuevos apuntes de 2º Fundamentos del Marketing: APUNTES-UNIDOS.pdf

36 páginas

apuntes

-

Fundamentos del marketing

He publicado nuevos apuntes de 2º Fundamentos del Marketing: Fundamentos del marketing

Tema-8.docx
Tema-7-1.docx
Tema-6.docx
Tema-5.docx
Tema-4-.docx
Tema-3.-La-segmentacion-de-mercados-y-el-posicionamiento.docx
¡Estás al día!

¡Estás al día!

Has visto todos los archivos