Fundamentos Morfológicos y Fisiológicos de la Conducta

chevron_left
chevron_right
Todo
Apuntes
Exámenes
chevron_left
chevron_right

He publicado nuevos apuntes de 1º Fundamentos Morfológicos y Fisiológicos de la Conducta: Apuntes-Fundamentos-morfologicos-de-la-conducta.pdf

122 páginas

Apuntes resumidos de todas las prácticas en Fundamentos Morfológicos y fisiológicos de la Conducta, con todo lo necesario para el examen.

20 páginas

Apuntes resumidos con todo el temario de Teoría de Fundamentos Morfológicos de la Conducta.

76 páginas

Os recomiendo primero leer los apuntes y después hacer el examen, las respuestas correctas están en la última página.

7 páginas

Todas las practicas de morfológicos explicadas al detalle.

45 páginas
Anónimo

@Anónimo

Apuntes de fundamentos morfológicos de la UMH de primero de psicología

26 páginas
Anónimo

@Anónimo

apuntes

-

APUNTES MORFO

RESUMEN DELA ASIGNATURA DE FUNDAMENTOS MORFOLÓGICOS Y FISIOLÓGICOS DE LA CONDUCTA 2025/26

TEMA-9.-SISTEMA-INMUNITARIO.docx
TEMA-6.-FISIOLOGIA-CARDIOVASCULAR.docx
TEMA-7.-FISIOLOGIA-RESPIRATORIA.docx
TEMA-8.-SISTEMA-NERVIOSO-AUTONOMO..docx
TEMA-1-GENERALIDADES-SOBRE-EL-SISTEMA-ENDOCRINO.docx
TEMA-2-SISTEMA-HIPOTALAMO-HIPOFISARIO.docx

He publicado nuevos apuntes de 1º Fundamentos Morfológicos y Fisiológicos de la Conducta

Miniatura no disponible
https://drive.google.com/file/d/1l7e2j2aOxsHYIpiPDWuVDWa57lk4O3Tn/view?usp=drivesdk

He publicado nuevos apuntes de 1º Fundamentos Morfológicos y Fisiológicos de la Conducta: APUNTES-FMFC.pdf

45 páginas

apuntes

-

TODO F. Morfo

Apuntes de las diapositivas de clase

Tema-1.odt
TEMA-1-P.2.odt
Tema-2.odt
tema-3.docx
tema-4.docx
Sexual-femenino.odt

Modulo 1 (del tema 1 al 6)

35 páginas

He publicado nuevos apuntes de 1º Fundamentos Morfológicos y Fisiológicos de la Conducta: sin-contestas.docx.pdf

9 páginas

He publicado nuevos apuntes de 1º Fundamentos Morfológicos y Fisiológicos de la Conducta: simulacro-examen.docx.pdf

9 páginas

Prácticas morfológicos Sergio. Valoración respiratoria, cardíaca y la respuesta cardíaca.

10 páginas

He publicado nuevos apuntes de 1º Fundamentos Morfológicos y Fisiológicos de la Conducta: Fundamentos-Morfologicos-y-Fisiologicos-de-la-Conducta.pdf

70 páginas

He publicado nuevos apuntes de 1º Fundamentos Morfológicos y Fisiológicos de la Conducta: apuntes-morfo-todos-los-temas.pdf

46 páginas

He publicado nuevos apuntes de 1º Fundamentos Morfológicos y Fisiológicos de la Conducta: Practicas-Morfologicos.pdf

9 páginas

He publicado nuevos apuntes de 1º Fundamentos Morfológicos y Fisiológicos de la Conducta: fundamentos-morfologicos-II-PSICOFISIOLOGIA.pdf

13 páginas

He publicado nuevos apuntes de 1º Fundamentos Morfológicos y Fisiológicos de la Conducta: fundamentos-morfologicos-III-psicoinmunologia.pdf

9 páginas

He publicado nuevos apuntes de 1º Fundamentos Morfológicos y Fisiológicos de la Conducta: Fundamentos-morfologicos-I-PSICOENDOCRINOLOGIA.pdf

28 páginas

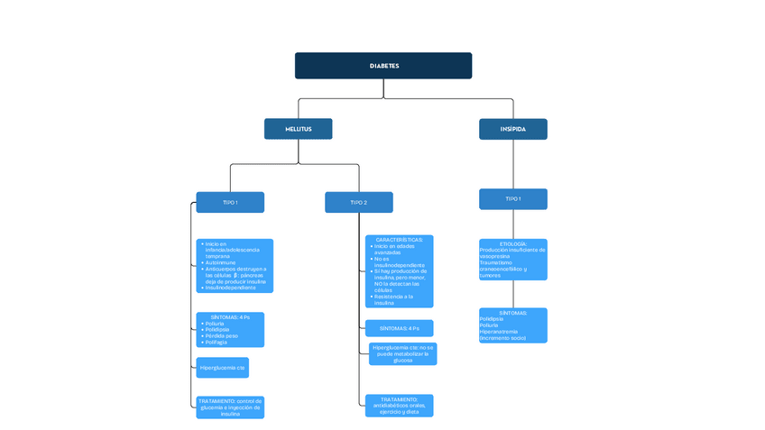
Esquema de tipos de diabetes

1 página

He publicado nuevos apuntes de 1º Fundamentos Morfológicos y Fisiológicos de la Conducta: Fundamentos-morfologicos-y-fisiologicos.pdf

60 páginas

He publicado nuevos apuntes de 1º Fundamentos Morfológicos y Fisiológicos de la Conducta: Morfologicos-TODO.pdf

52 páginas

He publicado nuevos apuntes de 1º Fundamentos Morfológicos y Fisiológicos de la Conducta: FUNDAMENTOS-MORFOLOGICOS-Y-FISIOLOGICOS-DE-LA-CONDUCTA-PDF.pdf

42 páginas

He publicado nuevos apuntes de 1º Fundamentos Morfológicos y Fisiológicos de la Conducta: Fundamentos-Morfologicos-y-Fisiologicos-de-la-Conducta.pdf

59 páginas

He publicado nuevos apuntes de 1º Fundamentos Morfológicos y Fisiológicos de la Conducta: FUNDAMENTOS-MORFOLOGICOS-Y-FISIOLOGICOS-DE-LA-CONDUCTA.pdf

32 páginas

He publicado nuevos apuntes de 1º Fundamentos Morfológicos y Fisiológicos de la Conducta: FUNDAMENTOS-MORFOLOGICOS.pdf

51 páginas

He publicado nuevos apuntes de 1º Fundamentos Morfológicos y Fisiológicos de la Conducta: Tema-4-Hormonas-suprarrenales-cortisol-y-estres.pdf

8 páginas

He publicado nuevos apuntes de 1º Fundamentos Morfológicos y Fisiológicos de la Conducta: Tema 3 Tiroides-y-hormonas-tiroideas.pdf

6 páginas

He publicado nuevos apuntes de 1º Fundamentos Morfológicos y Fisiológicos de la Conducta: Esquema-Hormonas-Adenohipofisis.pdf

1 página

He publicado nuevos apuntes de 1º Fundamentos Morfológicos y Fisiológicos de la Conducta: Tema 2 - Hormonas hipofisarias e hipotalámicas.pdf

7 páginas

apuntes

-

Morfo

He publicado nuevos apuntes de 1º Fundamentos Morfológicos y Fisiológicos de la Conducta: Morfo

1-Psicoendocrinologa.pdf
2-Hormonas-hipofisarias-e-hipotalamicas.pdf
3-Tiroides-y-hormonas-tiroideas.pdf
4-Hormonas-Suprarrenales.pdf
5-Sistema-cardiocirculatorio.pdf
6-Hormonas-sexuales-testiculos-ovarios.pdf

He publicado nuevos apuntes de 1º Fundamentos Morfológicos y Fisiológicos de la Conducta: Fundamentos-morfologicos-y-fisiologicos.pdf

59 páginas

He publicado nuevos apuntes de 1º Fundamentos Morfológicos y Fisiológicos de la Conducta: PREGUNTAS MORFOLOGICOS.pdf

2 páginas
Anónimo

@Anónimo

apuntes

-

Apuntes morfológicos

He publicado nuevos apuntes de 1º Fundamentos Morfológicos y Fisiológicos de la Conducta: Apuntes morfológicos

TEMA-7-morfo.pdf
Tema-8-morfo.pdf
Tema-9-morfo.pdf
Tema-10-morfo.pdf
Tema-5-morfo.pdf
Tema-6-morfo.pdf
Anónimo

@Anónimo

apuntes

-

Morfológicos

He publicado nuevos apuntes de 1º Fundamentos Morfológicos y Fisiológicos de la Conducta: Morfológicos

TEMA-8-morfo.docx
TEMA-5-morfo.docx
TEMA-1.docx
TEMA-4-hormonas-sexuales.docx
TEMA-3.docx
TEMA-6-MORFO.docx
Anónimo

@Anónimo

He publicado nuevos apuntes de 1º Fundamentos Morfológicos y Fisiológicos de la Conducta: Morfologicos.pdf

52 páginas

He publicado nuevos apuntes de 1º Fundamentos Morfológicos y Fisiológicos de la Conducta: fundamentos-morfologicos.pdf

18 páginas

apuntes

-

Morfológicos. Apuntes completos

He publicado nuevos apuntes de 1º Fundamentos Morfológicos y Fisiológicos de la Conducta: Morfológicos. Apuntes completos

2-PSICOFISIOLOGIA-MORFOLOGICOS.pdf
1-PSICOENDOCRINOLOGIA-MORFOLOGICOS.pdf
3-PSICOINMUNOLOGIA-MORFOLOGICOS.pdf

He publicado nuevos apuntes de 1º Fundamentos Morfológicos y Fisiológicos de la Conducta: Apuntes-en-limpio-MORFOLOGICOS-porffa.pdf

74 páginas

He publicado nuevos apuntes de 1º Fundamentos Morfológicos y Fisiológicos de la Conducta: FUNDAMENTOS-MORFOLOGICOS-UMH-1o-PSICOLOGIA.pdf

45 páginas

He publicado nuevos apuntes de 1º Fundamentos Morfológicos y Fisiológicos de la Conducta: TEMA-10.pdf

5 páginas

He publicado nuevos apuntes de 1º Fundamentos Morfológicos y Fisiológicos de la Conducta: TEMA-9.pdf

7 páginas

He publicado nuevos apuntes de 1º Fundamentos Morfológicos y Fisiológicos de la Conducta: TEMA-8.pdf

5 páginas

He publicado nuevos apuntes de 1º Fundamentos Morfológicos y Fisiológicos de la Conducta: TEMA-7.pdf

6 páginas

He publicado nuevos apuntes de 1º Fundamentos Morfológicos y Fisiológicos de la Conducta: TEMA-6.pdf

8 páginas

He publicado nuevos apuntes de 1º Fundamentos Morfológicos y Fisiológicos de la Conducta: TEMA-5.pdf

6 páginas

He publicado nuevos apuntes de 1º Fundamentos Morfológicos y Fisiológicos de la Conducta: TEMA-4.pdf

7 páginas

He publicado nuevos apuntes de 1º Fundamentos Morfológicos y Fisiológicos de la Conducta: TEMA-3.pdf

6 páginas

He publicado nuevos apuntes de 1º Fundamentos Morfológicos y Fisiológicos de la Conducta: TEMA-2.pdf

6 páginas

apuntes

-

MORFOLOGICOS POWERPOINTS

He publicado nuevos apuntes de 1º Fundamentos Morfológicos y Fisiológicos de la Conducta: MORFOLOGICOS POWERPOINTS

MORFOLOGICOS-TEMA-1.pdf
MORFOLOGICOS-TEMA-6.pdf
MORFOLOGICOS-TEMA-3.pdf
MORFOLOGICOS-TEMA-7.pdf
MORFOLOGICOS-TEMA-8.pdf
MORFOLOGICOS-TEMA-4.pdf

He publicado nuevos apuntes de 1º Fundamentos Morfológicos y Fisiológicos de la Conducta: Tema 2.pdf

9 páginas

He publicado nuevos apuntes de 1º Fundamentos Morfológicos y Fisiológicos de la Conducta: Tema 1.pdf

9 páginas
¡Estás al día!

¡Estás al día!

Has visto todos los archivos