Geografía

chevron_left
chevron_right
Todo
Apuntes
Otros
Trabajos
chevron_left
chevron_right

Resumen para examen de geografia sobre: geografía económica y ambiental, más específicamente sobre: -Recursos naturales -Manejo de los recursos naturales -Desarrollo sustentable -Geopolítica de los recursos estratégicos

Miniatura no disponible
https://1drv.ms/w/c/c67d4ff4fdcbce06/IQBvEJIWpLZ3TpNYZ9XEjztZATiXCrkQ-fOT6cggmzAkvk4?e=tZ9lIv

Resumen sobre que es la asimetría territorial en Argentina, y como solucionarla

4 páginas

Geografia

1 página

apuntes de geografia argentina: presentacion de la republica argentina, asunto territorial, porcion emergida, limites y fronteras, porcion oceanica, porcion antartica, islas malvinas

4 páginas

Argnetina Avanzado

20 páginas

He publicado nuevos trabajos de 3º Geografía: Presentacion-Ley-de-Bosques.pdf

12 páginas

He publicado nuevos trabajos de 3º Geografía: Ley-de-Bosques-Informacion.pdf

6 páginas

He publicado nuevos apuntes de 3º Geografía: Geografia-3-Unidad-1.pdf

21 páginas

He publicado nuevos otros de 3º Geografía: Estadosnaciones-y-organismo-internacionales.pdf

6 páginas

He publicado nuevos otros de 3º Geografía: Espaciosterritorios-y-herramientas-de-la-geografia.pdf

6 páginas

Temas de geografía política: Estado, nación y organización territorial del régimen político en Argentina y en el mundo

13 páginas

La geografía: definiciones, historia y conceptos centrales

18 páginas

LOS PROCESOS URBANOS Y EL TERRITORIO

17 páginas

LA POBLACIÓN: ASPECTOS DESTACADOS DE SU DINÁMICA EN ARGENTINA Y EN EL MUNDO

18 páginas

GEOGRAFÍA RURAL: Los espacios rurales: territorios productivos en transformación

18 páginas

CARTOGRAFÍA

11 páginas

ASPECTOS BIOCLIMATICOS Y AMBIENTALES DEL PLANETA TIERRA

21 páginas

He publicado nuevos trabajos de 3º Geografía: Distribucion-de-la-poblacion.pdf

2 páginas

He publicado nuevos apuntes de 3º Geografía: climas-de-Argentina-simple.pdf

2 páginas

He publicado nuevos apuntes de 3º Geografía: Los climas.pdf

2 páginas

Temas presentes en el documento

7 páginas

He publicado nuevos apuntes de 3º Geografía: Los-subsistemas-geograficos.pdf

4 páginas

He publicado nuevos apuntes de 3º Geografía: Relieve-de-America.pdf

6 páginas

He publicado nuevos apuntes de 3º Geografía: Resumen-de-geografia-3.pdf

5 páginas

He publicado nuevos apuntes de 3º Geografía: Unidad-N2-parte-1.pdf

3 páginas

He publicado nuevos apuntes de 3º Geografía: Unidad-3-Las-caracteristicas-y-condiciones-de-vida-de-la-poblacion-argentina.pdf

18 páginas

He publicado nuevos apuntes de 3º Geografía: Estequiometria.pdf

21 páginas

He publicado nuevos apuntes de 3º Geografía: La-creacion-del-Virreinato-del-Rio-de-la-Plata.pdf

Miniatura no disponible
pdf

He publicado nuevos apuntes de 3º Geografía: Procesos-endogenos-y-exogenos.docx

word

He publicado nuevos trabajos de 3º Geografía: Geografia-El-FFCC-al-servicio-del-modelo-agroexportador.pdf

2 páginas

He publicado nuevos apuntes de 3º Geografía: Resumen-de-Geografia-continente-guerras-Europa-contexto-internacional-y-nacional.pdf

14 páginas

He publicado nuevos apuntes de 3º Geografía: Geografia.docx

word

He publicado nuevos apuntes de 3º Geografía: Geografia.docx

word

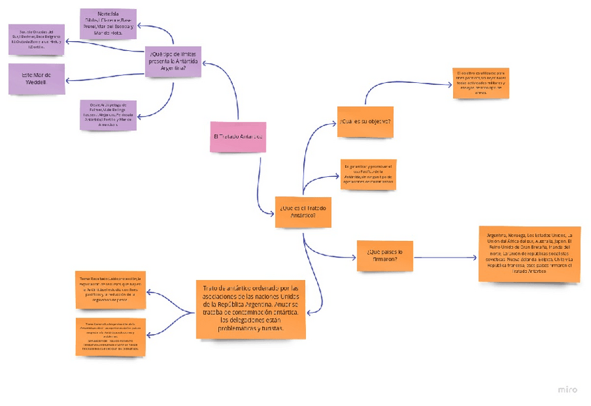
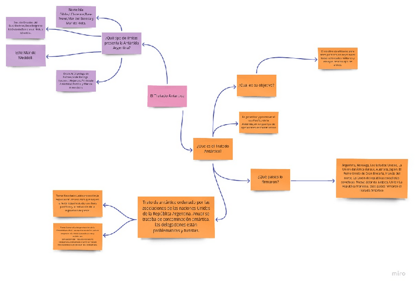
He publicado nuevos apuntes de 3º Geografía: Concept-Map.pdf

1 página

He publicado nuevos trabajos de 3º Geografía: poblacion.pdf

2 páginas

He publicado nuevos trabajos de 3º Geografía: presentacion.de.tucuman.pdf

3 páginas

He publicado nuevos apuntes de 3º Geografía: clima.pdf

2 páginas

He publicado nuevos apuntes de 3º Geografía: aguas.pdf

2 páginas

He publicado nuevos apuntes de 3º Geografía: relieve.pdf

2 páginas

He publicado nuevos apuntes de 3º Geografía: ambiente.pdf

1 página

He publicado nuevos apuntes de 3º Geografía: tucuman.pdf

1 página

He publicado nuevos trabajos de 3º Geografía: .MERCOSURUNASURyOEA.pdf

2 páginas

He publicado nuevos apuntes de 3º Geografía: regionesdelaargentina.pdf

2 páginas

He publicado nuevos trabajos de 3º Geografía: geografia.islas.pdf

1 página

He publicado nuevos apuntes de 3º Geografía: geografia.estado.pdf

2 páginas

He publicado nuevos apuntes de 3º Geografía: limitrofes.pdf

1 página

He publicado nuevos trabajos de 3º Geografía: argentina.pdf

4 páginas

He publicado nuevos apuntes de 3º Geografía: geografia.pdf

5 páginas

He publicado nuevos apuntes de 3º Geografía: GEOGRAFIA-GLOBALIZACION.pdf

6 páginas

Parte 2

Imagen

Parte 1

Imagen

He publicado nuevos apuntes de 3º Geografía: 39.pdf

60 páginas
¡Estás al día!

¡Estás al día!

Has visto todos los archivos