Gerencia Financiera
Todo
Apuntes
chevron_left
chevron_right
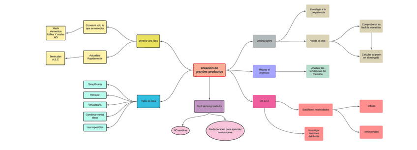
He publicado nuevos apuntes de 8º Gerencia Financiera: Diagrama-en-blanco-3.pdf
¡Estás al día!
Has visto todos los archivos
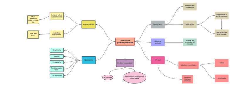
He publicado nuevos apuntes de 8º Gerencia Financiera: Diagrama-en-blanco-3.pdf
¡Estás al día!
Has visto todos los archivos