Gestión Bancaria
He publicado nuevos examenes de 3º Gestión Bancaria: PREGUNTAS-PARA-ESTUDIAR-GESTION-BANCARIA-FINAL.pdf
Preguntas para estudiar Gestión Bancaria propuestas por IA
He publicado nuevos examenes de 4º Gestión Bancaria: Tipo-test-TEMA-1.-Gestion-Bancaria.pdf
💥 Clases Particulares Online — Tu aprobado asegurado con Conta Master Academy
🎓 Conta Master Academy — Clases particulares online con pizarra realista y sesiones grabadas. 🤖 Asistente virtual 24 h que te manda ejercicios personalizados. 👨🏫 Profes con amplia experiencia en la docencia financiera. 💥 Descuentos del 30 % para grupos de 3-5 y 50 % para grupos de 6 +. 📲 Escríbenos al 639879228 para más info
He publicado nuevos apuntes de 4º Gestión Bancaria: APUNTES-2o-PARCIAL.docx
He publicado nuevos apuntes de 4º Gestión Bancaria: APUNTES-1o-PARCIAL.docx
apuntes
-
Gestión bancaria
He publicado nuevos apuntes de 4º Gestión Bancaria: Gestión bancaria
apuntes
-
Apuntes
He publicado nuevos apuntes de 4º Gestión Bancaria: Apuntes
apuntes
-
Esquemas gestión bancaria
He publicado nuevos apuntes de 4º Gestión Bancaria: Esquemas gestión bancaria
He publicado nuevos examenes de 4º Gestión Bancaria: Examen-1a-Conv.-Enero-2024.pdf
He publicado nuevos examenes de 4º Gestión Bancaria: Examen-2a-Conv.-Junio-2024.pdf
He publicado nuevos apuntes de 4º Gestión Bancaria: TEMA-4-EL-RIESGO-BANCARIO.pdf
He publicado nuevos apuntes de 4º Gestión Bancaria: TEMA-3-PRINCIPALES-RATIOS-Y-MEDIDAS-DE-PERFORMANCE.pdf
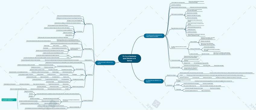
He publicado nuevos apuntes de 4º Gestión Bancaria: TEMA-2-LA-EMPRESA-BANCARIA-Y-FACTORES-QUE-LE-AFECTAN.pdf
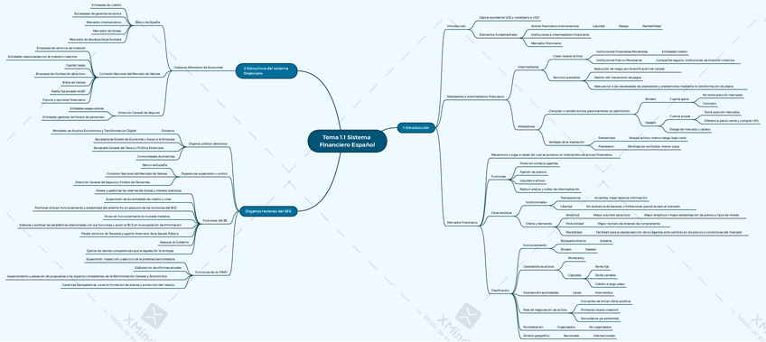
He publicado nuevos apuntes de 4º Gestión Bancaria: TEMA-1-LA-BANCA-EN-EL-SISTEMA-FINANCIERO-ESPANOL.pdf
He publicado nuevos apuntes de 4º Gestión Bancaria: EJERCICIOS-DEL-TEMA-2.pdf
He publicado nuevos otros de 4º Gestión Bancaria: GUIA-DOCENTE-Gestion-Bancaria.pdf
He publicado nuevos apuntes de 4º Gestión Bancaria: EJERCICIOS-DEL-TEMA-1.pdf
He publicado nuevos otros de 4º Gestión Bancaria: GUIA-DOCENTE-Gestion-Bancaria.pdf
apuntes
-
Teoría y Práctica. Gestión Bancaria
He publicado nuevos apuntes de 3º Gestión Bancaria: Teoría y Práctica. Gestión Bancaria
He publicado nuevos examenes de 4º Gestión Bancaria: GESTION-BANCARIA-VOCABULARIO-PARA-EXAMEN.pdf
He publicado nuevos examenes de 4º Gestión Bancaria: gestion-bancaria.pdf
He publicado nuevos apuntes de 3º Gestión Bancaria: Chapter-6-Interest-rate-risk-and-liquidity-risk-notes.pdf
He publicado nuevos ejercicios de 3º Gestión Bancaria: Exercise-LT-Relationship.pdf
He publicado nuevos ejercicios de 3º Gestión Bancaria: Exercise-Firm-Equity-and-Collateral.pdf
He publicado nuevos ejercicios de 3º Gestión Bancaria: Credit-Risk-Capital-as-a-signal-exercise.pdf
He publicado nuevos apuntes de 3º Gestión Bancaria: Chapter-4-Banking-Regulation-notes.pdf
He publicado nuevos ejercicios de 3º Gestión Bancaria: 3-Bank-runs-exercise.pdf
He publicado nuevos apuntes de 3º Gestión Bancaria: Chapter-3-Bank-runs-and-panic.pdf
He publicado nuevos apuntes de 3º Gestión Bancaria: Chapter-2-Bank-deposits.pdf
He publicado nuevos ejercicios de 3º Gestión Bancaria: Deposit-Contract.pdf
