GESTIÓN DE PROCESOS SANITARIOS

chevron_left
chevron_right
Todo
Apuntes
Ejercicios
Prácticas
chevron_left
chevron_right

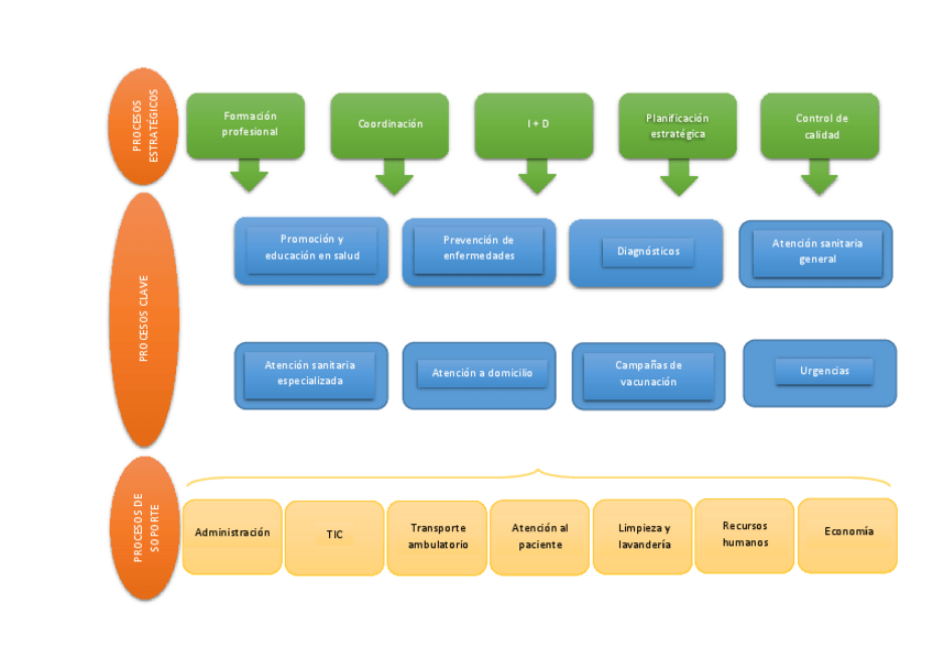
He publicado nuevos apuntes de 3º GESTIÓN DE PROCESOS SANITARIOS: MAPA--PROCESOS-DE-SOPORTE-CLAVE-Y-ESTRATEGICOS-.pdf

1 página

He publicado nuevos ejercicios de 3º GESTIÓN DE PROCESOS SANITARIOS: EXPLICACIONES-SESION-07.pdf

1 página

He publicado nuevos practicas de 3º GESTIÓN DE PROCESOS SANITARIOS: mapa-proceso--GESTION-DE-CENTRO-SANITARIO-.pdf

1 página

He publicado nuevos apuntes de 3º GESTIÓN DE PROCESOS SANITARIOS: 02Pb-BPMN-fundamentos-ejer.pdf

17 páginas
¡Estás al día!

¡Estás al día!

Has visto todos los archivos