Todo
Apuntes
Ejercicios
Exámenes
Test
chevron_left
chevron_right

He publicado nuevos apuntes de 4º Gestión de Proyectos y del Riesgo: 10.-Scrum.pdf

4 páginas

He publicado nuevos apuntes de 4º Gestión de Proyectos y del Riesgo: 9.-Practicas-Agiles.pdf

5 páginas

He publicado nuevos apuntes de 4º Gestión de Proyectos y del Riesgo: 8.-Introduccion-a-la-Gestion-de-Proyectos-con-Metodologias-Agiles.pdf

6 páginas

He publicado nuevos apuntes de 4º Gestión de Proyectos y del Riesgo: 7.-Gestion-de-costes.pdf

3 páginas

He publicado nuevos apuntes de 4º Gestión de Proyectos y del Riesgo: 6.-Gestion-de-riesgos.pdf

4 páginas

He publicado nuevos apuntes de 4º Gestión de Proyectos y del Riesgo: 5.-Estimacion-en-Proyectos-de-Software.pdf

2 páginas

He publicado nuevos apuntes de 4º Gestión de Proyectos y del Riesgo: 4.-Planificacion-Temporal-de-Proyectos.pdf

86 páginas

apuntes

-

Resumen GPR temas 1 a 4

He publicado nuevos apuntes de 4º Gestión de Proyectos y del Riesgo: Resumen GPR temas 1 a 4

TEMA-1.pdf
TEMA-2.pdf
TEMA-3.pdf
TEMA-4.pdf
EJERCICIO-EDT-EXAMEN-2024-ORD.pdf

He publicado nuevos apuntes de 4º Gestión de Proyectos y del Riesgo: 3.-Gestion-del-Alcance.pdf

5 páginas

He publicado nuevos apuntes de 4º Gestión de Proyectos y del Riesgo: Tema-1-Introduccion-a-la-Gestion-de-proyectos.pdf

3 páginas

He publicado nuevos apuntes de 4º Gestión de Proyectos y del Riesgo: 2.-Procesos-de-la-Direccion-de-Proyectos.pdf

5 páginas

He publicado nuevos apuntes de 4º Gestión de Proyectos y del Riesgo: Cuestionario-Tema-10-Revision-del-intento--MOODLE-UPM-OFICIALES-24-25.pdf

2 páginas

He publicado nuevos apuntes de 4º Gestión de Proyectos y del Riesgo: Cuestionario-Tema-9-Revision-del-intento--MOODLE-UPM-OFICIALES-24-25.pdf

9 páginas

He publicado nuevos apuntes de 4º Gestión de Proyectos y del Riesgo: Cuestionario-Tema-8-Revision-del-intento--MOODLE-UPM-OFICIALES-24-25.pdf

8 páginas

He publicado nuevos apuntes de 4º Gestión de Proyectos y del Riesgo: Cuestionario-Tema-7-Revision-del-intento--MOODLE-UPM-OFICIALES-24-25.pdf

8 páginas

He publicado nuevos apuntes de 4º Gestión de Proyectos y del Riesgo: Cuestionario-Tema-6-Revision-del-intento--MOODLE-UPM-OFICIALES-24-25.pdf

8 páginas

He publicado nuevos apuntes de 4º Gestión de Proyectos y del Riesgo: Cuestionario-Tema-5-Revision-del-intento--MOODLE-UPM-OFICIALES-24-25.pdf

8 páginas

He publicado nuevos apuntes de 4º Gestión de Proyectos y del Riesgo: Cuestionario-Tema-4-Revision-del-intento--MOODLE-UPM-OFICIALES-24-25.pdf

8 páginas

He publicado nuevos apuntes de 4º Gestión de Proyectos y del Riesgo: Cuestionario-Tema-3-Revision-del-intento--MOODLE-UPM-OFICIALES-24-25.pdf

8 páginas

He publicado nuevos apuntes de 4º Gestión de Proyectos y del Riesgo: Cuestionario-Tema-1-Revision-del-intento--MOODLE-UPM-OFICIALES-24-25.pdf

8 páginas

He publicado nuevos apuntes de 4º Gestión de Proyectos y del Riesgo: Cuestionario-Tema-2-Revision-del-intento--MOODLE-UPM-OFICIALES-24-25.pdf

8 páginas

apuntes

-

Diagramas GPR

He publicado nuevos apuntes de 4º Gestión de Proyectos y del Riesgo: Diagramas GPR

Diagrama-Tema-5.png
Diagrama-Tema-6.png
Diagrama-Tema-7.png
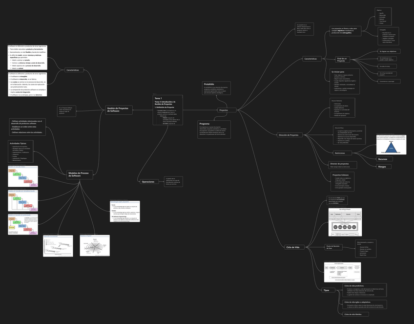
Diagrama-Tema-1.png
Diagrama-Tema-2.png
Diagrama-Tema-3.png

Ejercicios de todos los temas de GPR con solución + explicación

61 páginas

Apuntes + Preguntas cuestionario resueltas

26 páginas

Apuntes + Preguntas cuestionario resueltas

23 páginas

Apuntes + Preguntas cuestionario resueltas

14 páginas

Apuntes + Preguntas cuestionario resueltas

20 páginas

Apuntes + Preguntas cuestionario resueltas

20 páginas

Apuntes + Preguntas cuestionario resueltas

17 páginas

Apuntes + Preguntas cuestionario resueltas

6 páginas

Apuntes + Preguntas cuestionario resueltas

10 páginas

Apuntes + Preguntas cuestionario resueltas

7 páginas

No incluye ejercicios

62 páginas

He publicado nuevos apuntes de 4º Gestión de Proyectos y del Riesgo: Tema-2-GPR.pdf

4 páginas

He publicado nuevos apuntes de 4º Gestión de Proyectos y del Riesgo: Tema-1-GPR.pdf

5 páginas

He publicado nuevos apuntes de 4º Gestión de Proyectos y del Riesgo: Tema-1.pdf

6 páginas

He publicado nuevos apuntes de 4º Gestión de Proyectos y del Riesgo: Tema-3.pdf

5 páginas

He publicado nuevos apuntes de 4º Gestión de Proyectos y del Riesgo: Tema-2.pdf

8 páginas

He publicado nuevos apuntes de 4º Gestión de Proyectos y del Riesgo: Tema-5.pdf

21 páginas

He publicado nuevos apuntes de 4º Gestión de Proyectos y del Riesgo: Tema-4.pdf

15 páginas

He publicado nuevos apuntes de 4º Gestión de Proyectos y del Riesgo: Tema-6.pdf

20 páginas

He publicado nuevos apuntes de 4º Gestión de Proyectos y del Riesgo: Tema-7.pdf

12 páginas

He publicado nuevos apuntes de 4º Gestión de Proyectos y del Riesgo: Tema-8.pdf

18 páginas

He publicado nuevos apuntes de 4º Gestión de Proyectos y del Riesgo: Tema-10.pdf

19 páginas

He publicado nuevos apuntes de 4º Gestión de Proyectos y del Riesgo: Tema-9.pdf

32 páginas

ejercicios

-

Ejercicios_Resueltos

He publicado nuevos ejercicios de 4º Gestión de Proyectos y del Riesgo: Ejercicios_Resueltos

GPREjerciciosT3.pdf
GPREjerciciosT4.pdf
GPREjerciciosT5.pdf
GPREjerciciosT6.pdf
GPREjerciciosT7.pdf
GPREjerciciosT9.pdf

examenes

-

Examen_23_24

He publicado nuevos examenes de 4º Gestión de Proyectos y del Riesgo: Examen_23_24

GPREnero2023.pdf
GPREnero2023SinSolucion.pdf
GPREnero2022SinSolucion.pdf
GPRJulio2023.pdf
GPRJulio2023SinSolucion.pdf
GPROrd2024.pdf

He publicado nuevos test de 4º Gestión de Proyectos y del Riesgo: PreguntasParaSacar10Test.pdf

229 páginas

He publicado nuevos test de 4º Gestión de Proyectos y del Riesgo: 300-Respuestas-Test-Completo-partes-1y2.pdf

33 páginas

He publicado nuevos test de 4º Gestión de Proyectos y del Riesgo: RespuestasTestGPR.pdf

23 páginas

He publicado nuevos apuntes de 4º Gestión de Proyectos y del Riesgo: TEMA-1-Introduccion-a-la-Gestion-de-Proyectos.pdf

4 páginas

He publicado nuevos apuntes de 4º Gestión de Proyectos y del Riesgo: Tema-2-Procesos-de-la-Direccion-de-Proyectos.pdf

2 páginas

He publicado nuevos apuntes de 4º Gestión de Proyectos y del Riesgo: TEMA-3-Gestion-del-Alcance.pdf

3 páginas

He publicado nuevos apuntes de 4º Gestión de Proyectos y del Riesgo: TEMA-4-Planificacion-temporal-de-proyectos.pdf

4 páginas

He publicado nuevos apuntes de 4º Gestión de Proyectos y del Riesgo: GPREnero2021SinSolucion.pdf

7 páginas

He publicado nuevos apuntes de 4º Gestión de Proyectos y del Riesgo: GPRJulio2021SinSolucion.pdf

7 páginas

He publicado nuevos apuntes de 4º Gestión de Proyectos y del Riesgo: GPREnero2023SinSolucion-2.pdf

13 páginas

He publicado nuevos apuntes de 4º Gestión de Proyectos y del Riesgo: GPRJulio2022SinSolucion-1.pdf

12 páginas

He publicado nuevos apuntes de 4º Gestión de Proyectos y del Riesgo: TEMA-4.pdf

17 páginas

He publicado nuevos apuntes de 4º Gestión de Proyectos y del Riesgo: TEMA-3.pdf

7 páginas