Gestión Empresarial para el Comercio Exterior
Todo
Trabajos
chevron_left
chevron_right
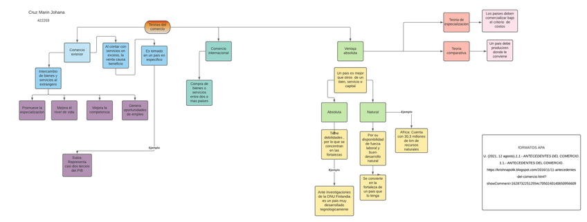
He publicado nuevos trabajos de 9º Gestión Empresarial para el Comercio Exterior: ventajascruzmarin-1.jpg
¡Estás al día!
Has visto todos los archivos
He publicado nuevos trabajos de 9º Gestión Empresarial para el Comercio Exterior: ventajascruzmarin-1.jpg
¡Estás al día!
Has visto todos los archivos