GESTIÓN Y CONTROL DE PROYECTOS INFORMÁTICOS

chevron_left
chevron_right
Todo
Apuntes
Ejercicios
Exámenes
Prácticas
chevron_left
chevron_right

He publicado nuevos apuntes de 3º GESTIÓN Y CONTROL DE PROYECTOS INFORMÁTICOS: Tema-4.pdf

5 páginas

He publicado nuevos apuntes de 3º GESTIÓN Y CONTROL DE PROYECTOS INFORMÁTICOS: Tema-3.pdf

8 páginas

He publicado nuevos apuntes de 3º GESTIÓN Y CONTROL DE PROYECTOS INFORMÁTICOS: Tema-2.-Gestion-del-alcance-y-objetivos.pdf

5 páginas

He publicado nuevos apuntes de 3º GESTIÓN Y CONTROL DE PROYECTOS INFORMÁTICOS: Tema-1.-Introduccion-a-la-GCPI.pdf

2 páginas

practicas

-

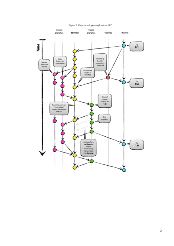
Flujos de Git explicados

He publicado nuevos practicas de 3º GESTIÓN Y CONTROL DE PROYECTOS INFORMÁTICOS: Flujos de Git explicados

Flujos-de-git-explicados.pdf
Anónimo

@Anónimo

ejercicios de la calse de repaso resueltos, nose si estan bien pero bueno

4 páginas
Anónimo

@Anónimo

no se si estan bien, pero estan completos para examen con lo que hay que poner y las formulas que hay que usar

4 páginas

apuntes

-

Resúmenes teoría

He publicado nuevos apuntes de 3º GESTIÓN Y CONTROL DE PROYECTOS INFORMÁTICOS: Resúmenes teoría

TEMA-2.pdf
TEMA-3.pdf
TEMA-4.pdf
TEMA-1.pdf
Anónimo

@Anónimo

He publicado nuevos apuntes de 3º GESTIÓN Y CONTROL DE PROYECTOS INFORMÁTICOS: GCPI-AHP-RESUELTO.pdf

1 página
Anónimo

@Anónimo

He publicado nuevos apuntes de 3º GESTIÓN Y CONTROL DE PROYECTOS INFORMÁTICOS: GCPI-COCOMO.pdf

1 página
Anónimo

@Anónimo

Ejercicio Pert resuelto paso a paso, nose si esta bien

1 página
Anónimo

@Anónimo

Resuelto, nose si esta bien pero se ha intentado

1 página

ejercicios

-

Ejercicios Tipo Examen

He publicado nuevos ejercicios de 3º GESTIÓN Y CONTROL DE PROYECTOS INFORMÁTICOS: Ejercicios Tipo Examen

Ejercicios-T3-PERT.pdf
Ejercicios-T2-Tecnica-AHP.pdf
Ejercicios-T4-COCOMO.pdf

He publicado nuevos ejercicios de 3º GESTIÓN Y CONTROL DE PROYECTOS INFORMÁTICOS: Ejercicios-Resueltos.pdf

6 páginas

He publicado nuevos apuntes de 3º GESTIÓN Y CONTROL DE PROYECTOS INFORMÁTICOS: Apuntes-GCPI.pdf

6 páginas
Anónimo

@Anónimo

resumen de teoria de los 4 temas

6 páginas

He publicado nuevos apuntes de 3º GESTIÓN Y CONTROL DE PROYECTOS INFORMÁTICOS: Resumen-GCPI-Teoria.pdf

14 páginas

Un resumen de los tres tipos de ejercicios que caen en el examen , Técnica AHP, PERT y COCOMO descritos paso a paso para que no te pierdas

7 páginas
Anónimo

@Anónimo

PERT EJERCICIOS CLASE REPASO

1 página

He publicado nuevos practicas de 3º GESTIÓN Y CONTROL DE PROYECTOS INFORMÁTICOS: Apuntes-GCPI.pdf

6 páginas

He publicado nuevos examenes de 3º GESTIÓN Y CONTROL DE PROYECTOS INFORMÁTICOS: ExamenPracticas.pdf

13 páginas

He publicado nuevos practicas de 3º GESTIÓN Y CONTROL DE PROYECTOS INFORMÁTICOS: PRACTICA-1-REDMINE.pdf

7 páginas

He publicado nuevos practicas de 3º GESTIÓN Y CONTROL DE PROYECTOS INFORMÁTICOS: PRACTICA-2-GCPI-GIT-BASH.pdf

18 páginas

He publicado nuevos practicas de 3º GESTIÓN Y CONTROL DE PROYECTOS INFORMÁTICOS: PRACTICA-2-GCPI-SMART-GIT.pdf

19 páginas

He publicado nuevos practicas de 3º GESTIÓN Y CONTROL DE PROYECTOS INFORMÁTICOS: PRACTICA-3-GIT-II-GITLAB.pdf

18 páginas

He publicado nuevos practicas de 3º GESTIÓN Y CONTROL DE PROYECTOS INFORMÁTICOS: PRACTICA-4-GITLAB.pdf

22 páginas

He publicado nuevos practicas de 3º GESTIÓN Y CONTROL DE PROYECTOS INFORMÁTICOS: PRACTICA-5-FLUJOS-1.pdf

17 páginas

He publicado nuevos practicas de 3º GESTIÓN Y CONTROL DE PROYECTOS INFORMÁTICOS: Practica-6-GCPI.pdf

33 páginas

He publicado nuevos apuntes de 3º GESTIÓN Y CONTROL DE PROYECTOS INFORMÁTICOS: TEORIA.pdf

8 páginas
Anónimo

@Anónimo

He publicado nuevos ejercicios de 3º GESTIÓN Y CONTROL DE PROYECTOS INFORMÁTICOS: Ejercicios-Resueltos-GCPI.pdf

1 página

He publicado nuevos examenes de 3º GESTIÓN Y CONTROL DE PROYECTOS INFORMÁTICOS: Ejercicios de examen resueltos y explicados.pdf

13 páginas

He publicado nuevos ejercicios de 3º GESTIÓN Y CONTROL DE PROYECTOS INFORMÁTICOS: EjerciciosAHPCOCOMOPERTtutoria.pdf

3 páginas

Gran mayoria de las preguntas son estas

4 páginas

Pone este examen durante los últimos 4 años

4 páginas

He publicado nuevos practicas de 3º GESTIÓN Y CONTROL DE PROYECTOS INFORMÁTICOS: Practica-1-Resuelta.pdf

3 páginas

He publicado nuevos ejercicios de 3º GESTIÓN Y CONTROL DE PROYECTOS INFORMÁTICOS: Ejercicio-AHP-corregido.pdf

2 páginas
Anónimo

@Anónimo

He publicado nuevos apuntes de 3º GESTIÓN Y CONTROL DE PROYECTOS INFORMÁTICOS: Formulario.pdf

1 página

He publicado nuevos apuntes de 3º GESTIÓN Y CONTROL DE PROYECTOS INFORMÁTICOS: formulasGCPI.pdf

3 páginas

He publicado nuevos apuntes de 3º GESTIÓN Y CONTROL DE PROYECTOS INFORMÁTICOS: GCPIejerciciosexplicados.pdf

5 páginas

He publicado nuevos apuntes de 3º GESTIÓN Y CONTROL DE PROYECTOS INFORMÁTICOS: resumenT3.pdf

3 páginas

He publicado nuevos apuntes de 3º GESTIÓN Y CONTROL DE PROYECTOS INFORMÁTICOS: resumenT2.pdf

1 página

He publicado nuevos apuntes de 3º GESTIÓN Y CONTROL DE PROYECTOS INFORMÁTICOS: resumenT1.pdf

3 páginas

ejercicios

-

Ejercicios resueltos

He publicado nuevos ejercicios de 3º GESTIÓN Y CONTROL DE PROYECTOS INFORMÁTICOS: Ejercicios resueltos

Ejercicio-PERT-Clase.pdf
Ejercicio-AHP-Clase.pdf
Ejercicio-COCOMO-Clase.pdf

He publicado nuevos apuntes de 3º GESTIÓN Y CONTROL DE PROYECTOS INFORMÁTICOS: RESUMENGCPI.pdf

pdf

He publicado nuevos apuntes de 3º GESTIÓN Y CONTROL DE PROYECTOS INFORMÁTICOS: MODELO-DE-ESTIMACION-COCOMO.pdf

pdf

apuntes

-

GPI

He publicado nuevos apuntes de 3º GESTIÓN Y CONTROL DE PROYECTOS INFORMÁTICOS: GPI

GPI1.pdf
¡Estás al día!

¡Estás al día!

Has visto todos los archivos