GESTIÓN Y RETRIBUCIÓN DE PERSONAL
Todo
Apuntes
chevron_left
chevron_right
He publicado nuevos apuntes de 3º GESTIÓN Y RETRIBUCIÓN DE PERSONAL: Gestion-y-retribucion.pdf
¡Estás al día!
Has visto todos los archivos
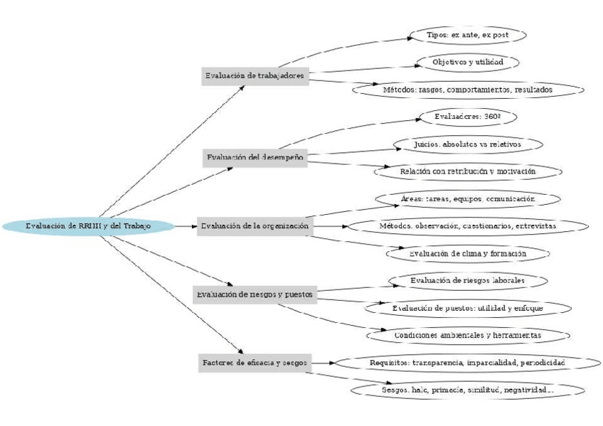
MAPAS MENTALES TEMAS DEL 1 AL 8
He publicado nuevos apuntes de 3º GESTIÓN Y RETRIBUCIÓN DE PERSONAL: Gestion-y-retribucion.pdf
¡Estás al día!
Has visto todos los archivos