Habilidades Informáticas y de Estudio
Todo
Ejercicios
chevron_left
chevron_right
ejercicios
-
EJERCICIOS
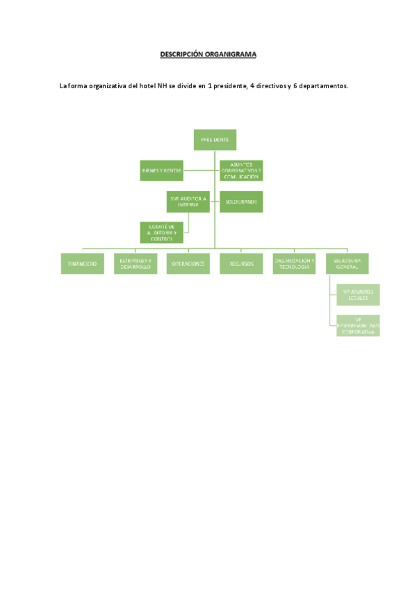
He publicado nuevos ejercicios de 1º Habilidades Informáticas y de Estudio: EJERCICIOS
¡Estás al día!
Has visto todos los archivos
ejercicios
-
EJERCICIOS
He publicado nuevos ejercicios de 1º Habilidades Informáticas y de Estudio: EJERCICIOS
¡Estás al día!
Has visto todos los archivos