Todo
Apuntes
Exámenes
Prácticas
Trabajos
chevron_left
chevron_right

apuntes

-

Apuntes completos

He publicado nuevos apuntes de 1º Habilidades Perceptivo Motrices: Apuntes completos

Tema-5.-Espacialidad-Temporalidad-Y-Espacio-Temporal.pdf
Tema-4.-Las-Capacidades-Perceptivo-Motrices-De-Ajuste-Del-Movimiento-A-Las-Posibilidades-Y-Circunstancias-Del-Propio-Cuerpo-El-Esquema-Corporal.pdf
Tema-6.-Coordinacion-y-Equilibrio.pdf
Tema-3.-Recursos-Para-La-Accion.pdf
Tema-7.-Habilidades-Y-Destrezas-Basicas.pdf
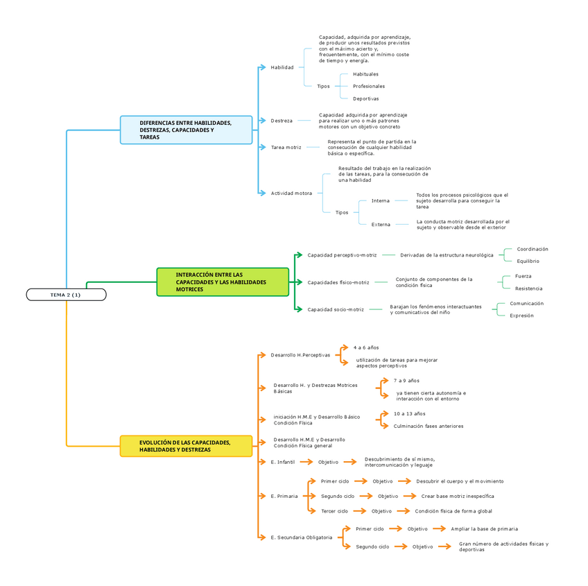
Tema-2.-Capacidades-Habilidades-Destrezas-y-Tareas.pdf

He publicado nuevos examenes de 1º Habilidades Perceptivo Motrices: EXAMEN-2025-2-CONV.pdf

2 páginas

Todo lo que necesitas para APROBAR el examen de Mónica (test + oral).

6 páginas

Resumen T12 de HPM muy buenos, con imágenes. Con ellos saqué un 9 en el examen final de primera convocatoria. Tengo resumen de todos los temas.

7 páginas
Anónimo

@Anónimo

He publicado nuevos examenes de 1º Habilidades Perceptivo Motrices: EXAMEN-HPM-2025.pdf

2 páginas
Anónimo

@Anónimo

He publicado nuevos examenes de 1º Habilidades Perceptivo Motrices: EJEMPLO-EXAMEN.pdf

4 páginas

Resumen para estudiar para el parcial de HPM, con los contenidos mas importantes de cada tema.

25 páginas

He publicado nuevos examenes de 1º Habilidades Perceptivo Motrices: EXAMEN-2025.pdf

2 páginas

He publicado nuevos examenes de 1º Habilidades Perceptivo Motrices: examen-hpm.docx

word
Anónimo

@Anónimo

He publicado nuevos examenes de 1º Habilidades Perceptivo Motrices: EXAMEN-HPM-2024.pdf

6 páginas
Anónimo

@Anónimo

He publicado nuevos apuntes de 1º Habilidades Perceptivo Motrices: Linea-de-tiempo-HPM.pdf

1 página
Anónimo

@Anónimo

Todos los apuntes de HPM sin la parte de evaluaciones (están desordenados)

86 páginas

He publicado nuevos practicas de 1º Habilidades Perceptivo Motrices: Diario-Sesiones-Practicas.pdf

33 páginas

He publicado nuevos apuntes de 1º Habilidades Perceptivo Motrices: RESUMEN-TEMA-1-INTRODUCCION-A-LA-MOTRICIDAD.pdf

4 páginas
Anónimo

@Anónimo

apuntes

-

Habilidades Perceptivo Motrices 2023-2024

Apuntes de todo el temario de la asignatura habilidades perceptivo motriices

APUNTES-HABILIDADES-PERCEPTIVO-MOTRICES-2023-2024.pdf
MODELO-SESION-ACTITUD-POSTURAL.docx
MODELO-SESION-GRUPO-12y3ANOS.docx
MODELO-SESION-LATERALIDAD.pdf
MODELO-SESION-PRACTICA-COORDINACION-Y-EQUILIBRIO.-final.docx
MODELO-SESION-RESPIRACION-Y-RELAJACION6-Y-7-ANOS.docx

He publicado nuevos apuntes de 1º Habilidades Perceptivo Motrices: HPM-APUNTES.pdf

63 páginas

He publicado nuevos examenes de 1º Habilidades Perceptivo Motrices: PREGUNTAS-HPM.pdf

10 páginas

He publicado nuevos trabajos de 1º Habilidades Perceptivo Motrices: SESION-PRACTICA-ACTITUD-POSTURAL.pdf

5 páginas

He publicado nuevos apuntes de 1º Habilidades Perceptivo Motrices: TEMA-5.pdf

9 páginas

He publicado nuevos apuntes de 1º Habilidades Perceptivo Motrices: TEMA-4.5-RESPIRACION.pdf

5 páginas

He publicado nuevos apuntes de 1º Habilidades Perceptivo Motrices: TEMA-4.4.pdf

9 páginas

He publicado nuevos apuntes de 1º Habilidades Perceptivo Motrices: TEMA-4.3.-LATERALIDAD.pdf

8 páginas

He publicado nuevos apuntes de 1º Habilidades Perceptivo Motrices: Tema-4.1-RESUMEN.pdf

9 páginas

He publicado nuevos apuntes de 1º Habilidades Perceptivo Motrices: HPM-3.pdf

7 páginas

He publicado nuevos apuntes de 1º Habilidades Perceptivo Motrices: TEMA-2-RESUMEN.pdf

7 páginas

He publicado nuevos apuntes de 1º Habilidades Perceptivo Motrices: HPM-1.pdf

6 páginas

He publicado nuevos apuntes de 1º Habilidades Perceptivo Motrices: TEMA-7.pdf

6 páginas

He publicado nuevos apuntes de 1º Habilidades Perceptivo Motrices: TEMA-6.pdf

5 páginas

He publicado nuevos apuntes de 1º Habilidades Perceptivo Motrices: TEMA-4.pdf

18 páginas

He publicado nuevos apuntes de 1º Habilidades Perceptivo Motrices: TEMA-5.pdf

6 páginas

He publicado nuevos apuntes de 1º Habilidades Perceptivo Motrices: TEMA-2.pdf

6 páginas

He publicado nuevos apuntes de 1º Habilidades Perceptivo Motrices: TEMA-3.pdf

6 páginas

He publicado nuevos apuntes de 1º Habilidades Perceptivo Motrices: TEMA-1.pdf

6 páginas

He publicado nuevos trabajos de 1º Habilidades Perceptivo Motrices: Trabajo-colegio-habilidades-motrices-basicas-4-5-anos.pdf

7 páginas

He publicado nuevos trabajos de 1º Habilidades Perceptivo Motrices: Trabajo-colegio-respiracion-y-relajacion-4-5-anos.pdf

6 páginas

He publicado nuevos apuntes de 1º Habilidades Perceptivo Motrices: Trabajo-colegio-lateralidad-4-5-anos.pdf

7 páginas

He publicado nuevos trabajos de 1º Habilidades Perceptivo Motrices: Trabajo-colegio-actitud-corporal-4-5-anos.pdf

8 páginas

He publicado nuevos trabajos de 1º Habilidades Perceptivo Motrices: Trabajo-Colegio-esquema-corporal-4-5-anos.pdf

7 páginas

apuntes

-

todo HPM

He publicado nuevos apuntes de 1º Habilidades Perceptivo Motrices: todo HPM

HPM.pdf
preguntas-HPM.pdf

He publicado nuevos examenes de 1º Habilidades Perceptivo Motrices: EXAMEN-HPM-CON-RESPUESTAS.pdf

14 páginas

He publicado nuevos examenes de 1º Habilidades Perceptivo Motrices: Examen-escrito-y-oral-HPM-Marta-y-Monica.pdf

5 páginas

apuntes

-

ADM

no es HPM, es ADM

T-45-ADM.pdf
T-6-ADM.pdf
T-7-ADM.pdf
T-8-ADM.pdf
T.1-ADM.pdf
T.2-ADM.pdf

apuntes

-

HPM APUNTES

2024

T1-HPM.pdf
T2-HPM.pdf
T3-HPM.pdf
T4.1-HPM.pdf
T4.2-HPM.pdf
T4.3-HPM.pdf

apuntes

-

APUNTES HABILIDADES PERCEPTIVO MOTRICES

He publicado nuevos apuntes de 1º Habilidades Perceptivo Motrices: APUNTES HABILIDADES PERCEPTIVO MOTRICES

TEMA-1.pdf
TEMA-2.pdf
TEMA-3.pdf
TEMA-4.pdf
TEMA-5.pdf
TEMA-6.pdf

He publicado nuevos apuntes de 1º Habilidades Perceptivo Motrices: PREGUNTAS-EXAMEN-HPM.pdf

1 página

apuntes

-

APUNTES H.P.M COMPLETOS EXÁMEN

He publicado nuevos apuntes de 1º Habilidades Perceptivo Motrices: APUNTES H.P.M COMPLETOS EXÁMEN

TEMA-6-COORDINACION.docx
TEMA-1-INTRODUCCION-MOTRICIDAD-HPM.docx
TEMA-2-CARACTERISTICAS-DE-LAS-ACCIONES-MOTRICES-Y-RECURSOS-PARA-LA-ACCION.docx
TEMA-3-RECURSOS-PARA-LA-ACCION.docx
TEMA-4-CONOCIMIENTO-Y-CONTROL-DEL-CUERPO.docx
TEMA-4-CAPACIDADES-PERCEPTIVO-MOTRICES-DE-AJUSTE-DEL-MOVIMIENTO-A-LAS-POSIBILIDADES-Y-CIRCUNSTANCIAS-DEL-PROPIO-CUERPO-Y-DEL-ENTORNO.docx

apuntes

-

Habilidades perceptivo motrices

He publicado nuevos apuntes de 1º Habilidades Perceptivo Motrices: Habilidades perceptivo motrices

TEMA-1-PERCEPCIONES-Y-SENSACIONES.docx
TEMA-2-CAPACIDADES-HABILIDADES-DESTREZAS-Y-TAREAS.docx
TEMA-3-RECURSOS-PARA-LA-ACCION.docx
TEMA-4-EL-ESQUEMA-CORPORAL.docx
TEMA-4-Las-capacidades-perceptivo-motrices-de-ajuste-del-movimiento-a-las-posibilidades-y-circunstancias-del-propio-cuerpo-el-esquema-corporal..docx
TEMA-5-ESPACIALIDAD-TEMPORALIDAD-Y-ESTRUCTURACION-ESPACIO-TEMPORAL..docx

He publicado nuevos apuntes de 1º Habilidades Perceptivo Motrices: Tema-1-HPM.pdf

7 páginas

He publicado nuevos apuntes de 1º Habilidades Perceptivo Motrices: HPM-Tema-2.pdf

6 páginas

He publicado nuevos apuntes de 1º Habilidades Perceptivo Motrices: Tema-3-HPM.pdf

5 páginas

He publicado nuevos apuntes de 1º Habilidades Perceptivo Motrices: Tema-4-educacion-postural-y-relajacion.pdf

3 páginas

He publicado nuevos apuntes de 1º Habilidades Perceptivo Motrices: Habilidades-perceptivo-Tema-4.pdf

8 páginas

He publicado nuevos apuntes de 1º Habilidades Perceptivo Motrices: Tema-6-Coordinacion.pdf

2 páginas

He publicado nuevos apuntes de 1º Habilidades Perceptivo Motrices: Tema-5-Espacialidad-HPM.pdf

4 páginas

apuntes

-

Apuntes T1-T7

He publicado nuevos apuntes de 1º Habilidades Perceptivo Motrices: Apuntes T1-T7

Tema-1-Caracteristicas-de-las-acciones-motrices-y-recursos-para-la-accion.pdf
Tema-2-capacidades-habilidades-tareas-y-destrezas.pdf
TEMA-3-CARACTERNISTICAS-DE-LAS-ACCIONES-MOTRICES-Y-RECURSOS-PARA-LA-ACCION.pdf
Tema-4-Esquema-corporal-Conocimiento-y-control-del-cuerpo-Lateralidad-Actittud-Postural-Respiracion-Relajacion.pdf
Tema-5-Espacialidad-y-Temporalidad.pdf
Tema-6-Capacidades-coordinativas.pdf

He publicado nuevos examenes de 1º Habilidades Perceptivo Motrices: Preguntas-examen.pdf

2 páginas

He publicado nuevos apuntes de 1º Habilidades Perceptivo Motrices: TEMA-3-1.pdf

1 página

He publicado nuevos practicas de 1º Habilidades Perceptivo Motrices: SESION-2-CONOCIMIENTO-Y-CONTROL-DEL-CUERPOTarea.pdf

1 página

apuntes

-

TEMA 2

He publicado nuevos apuntes de 1º Habilidades Perceptivo Motrices: TEMA 2

TEMA-2-1.pdf
TEMA-2-2.pdf

apuntes

-

TEMA 1

He publicado nuevos apuntes de 1º Habilidades Perceptivo Motrices: TEMA 1

TEMA-1-1.pdf
TEMA-1-2.pdf