Todo
Apuntes
chevron_left
chevron_right

He publicado nuevos apuntes de 3º Hacienda Pública I: APUNTES-HACIENDA-PUBLICA-I.pdf

62 páginas

He publicado nuevos apuntes de 3º Hacienda Pública I: Apuntes-Hacienda-Publica-I.pdf

28 páginas

apuntes

-

Apuntes hacienda públia I

He publicado nuevos apuntes de 3º Hacienda Pública I: Apuntes hacienda públia I

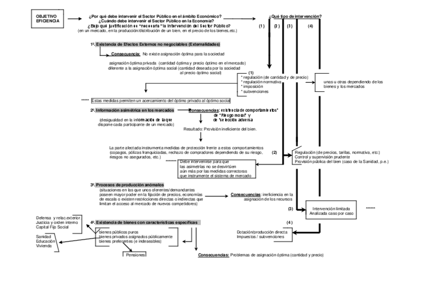
cuadro-explicativo-intervencion-del-estado.pdf
TEMA-1-y-2-hacienda-publica.pdf
TEMA-3-hacienda-I.pdf
tema-4-hacienda-.pdf
Practica-eficiencia-y-equidad-son-las-preguntas-desarrollo.pdf
Tema-5-hacienda.pdf
¡Estás al día!

¡Estás al día!

Has visto todos los archivos