Hematología Farmacéutica

chevron_left
chevron_right
Todo
Apuntes
Ejercicios
Exámenes
Prácticas
publication
chevron_left
chevron_right

Apuntes completos tal cual lo que dice la profe grupo A

9 páginas

apuntes

-

Apuntes completos

He publicado nuevos apuntes de 5º Hematología Farmacéutica: Apuntes completos

Serie-roja.pdf
Hemostasia.pdf
Serie-blanca.pdf

He publicado nuevos apuntes de 5º Hematología Farmacéutica: Neoplasias-mieloides.pdf

5 páginas

He publicado nuevos apuntes de 5º Hematología Farmacéutica: Sindromes-mieloproliferativos.pdf

5 páginas

He publicado nuevos practicas de 5º Hematología Farmacéutica: PRACTICAS-HEMATOLOGIA.pdf

12 páginas

apuntes

-

APUNTES HEMATO

He publicado nuevos apuntes de 5º Hematología Farmacéutica: APUNTES HEMATO

T1-ERITROPOYESIS.-CLASIFICACION-ANEMIAS.pdf
T2-ANEMIAS-CARENCIALES.pdf
T3-ANEMIAS-HEMOLITICAS.pdf
T4-LEUCOPOYESIS.pdf
T5-DIAGNOSTICO-CITOHEMATOLOGICO.pdf
T6-ALTERACIONES-HEMATOPOYETICAS.pdf

Apuntes de hematología (25 páginas toda la asignatura).

25 páginas

apuntes

-

HEMATO resumenes

He publicado nuevos apuntes de 5º Hematología Farmacéutica: HEMATO resumenes

HEMATO-RESUMEN-T1-4.pdf
Hematologia-bloque-serie-blanca-y-plaquetas.pdf

MUY COMPLETO. Lo que está en rojo son añadidos que decían y no estaban en las diapos

17 páginas

Son esquemas super super completos con todo el temario que cae en el examen.

7 páginas

He publicado nuevos examenes de 5º Hematología Farmacéutica: EXAMEN-HEMATO-2425.pdf

1 página

He publicado nuevos apuntes de 5º Hematología Farmacéutica: Preguntas-ordinaria-2425.pdf

1 página

He publicado nuevos apuntes de 5º Hematología Farmacéutica: Bloque-Serie-blanca-tablas.pdf

5 páginas

He publicado nuevos apuntes de 5º Hematología Farmacéutica: Bloque-Anemias-Tabla.pdf

2 páginas

He publicado nuevos apuntes de 5º Hematología Farmacéutica: hemostasia.pdf

10 páginas

apuntes

-

Hemato 2023/2024

He publicado nuevos apuntes de 5º Hematología Farmacéutica: Hemato 2023/2024

Tema-2-hemato.pdf
Tema-3-hemato.pdf
Tema-4-hemato.pdf
Tema-5-hemato.pdf
Tema-6-hemato.pdf
Terapias.pdf

Casos resueltos de Hematología

14 páginas

Apuntes de Hematología. Primer tema a mano, el resto a ordenador.

51 páginas

He publicado nuevos apuntes de 5º Hematología Farmacéutica: Hematologia-clinica.pdf

25 páginas

He publicado nuevos examenes de 5º Hematología Farmacéutica: RECOPILACION-PREGUNTAS-HEMATOLOGIA.pdf

6 páginas

practicas

-

Prácticas y Casos Clínicos

Curso 2022-2023

PRACTICAS-HEMATO-2022-2023.pdf
Casos-Clinicos-Hemato.pdf

He publicado nuevos examenes de 5º Hematología Farmacéutica: Ex-extra-HEMATO.docx

word

He publicado nuevos examenes de 5º Hematología Farmacéutica: EXAMEN-FINAL-HEMATO-2020-2021.pdf

5 páginas

apuntes

-

APUNTES HEMATOLOGÍA

He publicado nuevos apuntes de 5º Hematología Farmacéutica: APUNTES HEMATOLOGÍA

TEMA-1-HEMATOLOGIA.pdf
TEMA-2-HEMATOLOGIA.pdf
TEMA-4-HEMATOLOGIA.pdf
TEMA-5-HEMATOLOGIA.pdf
TEMA-6-HEMATOLOGIA.pdf
TEMA-7-HEMATOLOGIA.pdf

farma0 apuntes hemato

con qué profe son? @farma0

He publicado nuevos apuntes de 5º Hematología Farmacéutica: 111caso-chagas.pdf

3 páginas

temario Rafaela

Ya he subido todo el temario de Rafaela que ha impartido este año

apuntes

-

2021

Apuntes de Rafaela super completos y bonitos.

TEMA-1-HEMATO.pdf
TEMA-2-hemato.pdf
TEMA-3-hemato-.pdf
TEMA-4-hemato.pdf
TEMA-5-hematologia-.pdf
TEMA-6-hemato.pdf

apuntes

-

RESUMEN PRÁCTICAS

He publicado nuevos apuntes de 5º Hematología Farmacéutica: RESUMEN PRÁCTICAS

PRACTICA-1.pdf
PRACTICA-2.pdf

apuntes

-

Hematología Tablas Resumen

He publicado nuevos apuntes de 5º Hematología Farmacéutica: Hematología Tablas Resumen

Todo-Hematologia.pdf
Indice-de-Arneth.pdf
Osmolalidad-apuntes.pdf
Causas-del-exceso-y-carencia-de-reticulocitos.pdf
Indice-de-FAG.pdf
Algunas-causas-de-acidosis-y-alcalosis.pdf

He publicado nuevos apuntes de 5º Hematología Farmacéutica: heemato.docx

word

apuntes

-

Apuntes 19/20

He publicado nuevos apuntes de 5º Hematología Farmacéutica: Apuntes 19/20

TEMA-1.pdf
TEMA-4.pdf
SEMINARIO.pdf
TEMA-2.pdf
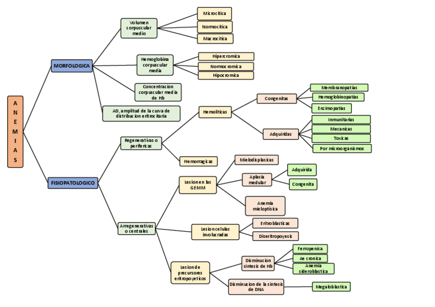
CLASIFICACION-ANEMIAS.pdf
TEMA-5.pdf

He publicado nuevos apuntes de 5º Hematología Farmacéutica: Resumen-anemias.pdf

3 páginas

He publicado nuevos apuntes de 5º Hematología Farmacéutica: Valores-normales-hemograma-y-coagulacion.pdf

2 páginas

apuntes

-

Apuntes Hematología 2019/2020

He publicado nuevos apuntes de 5º Hematología Farmacéutica: Apuntes Hematología 2019/2020

Serie-blanca-2.pdf
Hemostasia-1.pdf
Serie-blanca-3.pdf
Serie-blanca-4.pdf
Hemostasia-2.pdf
Hemostasia-3.pdf

apuntes

-

Hematología 2019/2020

Apuntes completados en clase, con los de otros años y diapositivas.

Alteracionesdelahemostasiasecundaria.pdf
Alteracionesdelahemostasiaprimaria.pdf
Eritropoyesis.pdf
Introduccionalahematologia.pdf
Fisiologiadelahemostasia.pdf
Celulasmadre.pdf

apuntes

-

HEMATOLOGÍA

apuntes cogidos en clase, completados con diapositivas, NOTA 9

TEMA-1.pdf
TEMA-2.pdf
TEMA-3.pdf
TEMA-4.pdf
TEMA-5.pdf
TEMA-6.pdf

Apuntes hemato con Rafaela

@ce_ele_erre, vas a subir los temas que está dando Rafaela??

apuntes

-

Hematología curso 18-19

He publicado nuevos apuntes de 5º Hematología Farmacéutica: Hematología curso 18-19

Bloque-4-Hemostasia.pdf
Tema-2.pdf
Tema-2.pdf

apuntes

-

Serie Roja, Serie Blanca y Hemostasia.

He publicado nuevos apuntes de 5º Hematología Farmacéutica: Serie Roja, Serie Blanca y Hemostasia.

Anemia-de-las-enfermedades-cronicas-y-sideroblastica.pdf
Anemia-ferropenica.pdf
Anemias-hemoliticas.pdf
Anemia-megaloblastica.pdf
Hemostasia.pdf
SERIE-BLANCA-.pdf
Anónimo

@Anónimo

examenes

-

EXAMEN 20-03-2019

He publicado nuevos examenes de 5º Hematología Farmacéutica: EXAMEN 20-03-2019

EXAMEN GRUPOS A Y B.pdf
EXAMEN GRUPO C.pdf

apuntes

-

Apuntes 2018/2019

notas+ diapos de clase contrastadas con libro "Hematología clínica", Elsevier

tema 1 SR eritropoyesis.pdf
SERIE ROJA tema 2 anemia.pdf
Tema 3 anemia ferropénica SERIE ROJA.pdf
SERIE ROJA tema 5 anemia megalobástica.pdf
SERIE ROJA tema 4.pdf
SERIE ROJA tema 6 anemia hemolítica.pdf