Todo
Apuntes
Exámenes
Prácticas
Test
chevron_left
chevron_right

Histología desde el tema 1 (Introducción) al 6 (tejidos de sostén). 1- Introducción a la histología 2- Pared celular vegetal 3- Organización histológica de las plantas vasculares 4-Meristemos 5- Parénquima 6- Tejidos de sotén

30 páginas

apuntes

-

Temario Parcial 2

He publicado nuevos apuntes de 1º Histología: Temario Parcial 2

Tema-10.-Introduccion-a-la-histologia-animal-Histologia-UDC.pdf
Tema-11.-Tejido-epitelial-Histologia-UDC.pdf
Tema-12.-Tejido-epitelial-glandular-Histologia-UDC.pdf
Tema-13.-Tejido-conectivo-Histologia-UDC.pdf
Tema-14.-Tejido-adiposo-Histologia-UDC.pdf
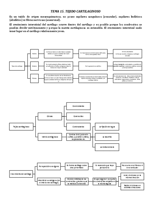
Tema-15.-Tejido-cartilaginoso-Histologia-UDC.pdf

He publicado nuevos practicas de 1º Histología: Practicas-histologia.pdf

22 páginas

He publicado nuevos apuntes de 1º Histología: Apuntes-histologia-2o-parcial.pdf

43 páginas

He publicado nuevos apuntes de 1º Histología: Apuntes-histologia-1er-parcial.pdf

36 páginas
Anónimo

@Anónimo

He publicado nuevos test de 1º Histología: Test-Histologia.pdf

23 páginas

apuntes

-

Apuntes completos histologia

He publicado nuevos apuntes de 1º Histología: Apuntes completos histologia

temas-10-22.pdf

apuntes

-

APUNTES HISTO

a partir das magistrales, apuntes god si me preguntan (teñen dibujitos en color)

APUNTES-HISTO-VEGETAL-MCB.pdf
APUNTES-HISTO-ANIMAL-MCB.pdf

Están hechos con dibujines de esquemas que yo me entero mejor y al final hay un resumen diciendo a lo que se parece cada dibujo que igual no os cuadra pero bueno :)

10 páginas

practicas

-

FOTOS MICRO HISTO

fotos de cada sección vista ao micro nas prácticas de gsim. ten cada unha as partes que hai que saberse, moi útil si me preguntan (así en plan soberbio)

FOTOS-PRACTICAS-HISTO-VEGETAL-MCB.pdf
FOTOS-PRACTICAS-HISTO-ANIMAL-MCB.pdf

anotaciones tomadas no laboratorio, breves explicacions do que vemos ao micro

13 páginas

apuntes

-

Temario Parcial 1

He publicado nuevos apuntes de 1º Histología: Temario Parcial 1

Tema-1.-Introduccion-a-la-Histologia-Histologia-UDC.pdf
Tema-2.-Pared-celular-vegetal-Histologia-UDC.pdf
Tema-3.-Organizacion-histologica-de-las-plantas-vasculares-Histologia-UDC.pdf
Tema-4.-Meristemos-Histologia-UDC.pdf
Tema-5.-Tejidos-vegetales-simples-Histologia-UDC.pdf
Tema-6.-Xilema-Histologia-UDC.pdf
Anónimo

@Anónimo

He publicado nuevos examenes de 1º Histología: Test-histologia-vegetal.pdf

19 páginas

He publicado nuevos apuntes de 1º Histología: histo-animal-10-21.docx

word

practicas

-

Apuntes Prácticas

He publicado nuevos practicas de 1º Histología: Apuntes Prácticas

P6.-Tejido-Oseo-Histologia-UDC.pdf
P0.-Procesamiento-de-muestras-para-microscopia-optica-Histologia-UDC.pdf

He publicado nuevos practicas de 1º Histología: Practica-1.pdf

5 páginas

He publicado nuevos practicas de 1º Histología: PRACTICA5HISTOLOGIAONLINE202021.pdf

8 páginas
Anónimo

@Anónimo

He publicado nuevos practicas de 1º Histología: Practica-Epidermis-Vegetal.pdf

1 página

Animal

39 páginas

Vegetal

36 páginas

He publicado nuevos examenes de 1º Histología: Animal-y-vegetal.pdf

12 páginas

apuntes

-

Apuntes Histología Animal

He publicado nuevos apuntes de 1º Histología: Apuntes Histología Animal

TEMA-10-INTRODUCCION-A-LA-HISTOLOGIA-ANIMAL.pdf
TEMA-13-TEJIDO-CONECTIVO.pdf
TEMA-15-TEJIDO-CARTILAGINOSO.pdf
TEMA-16-TEJIDO-OSEO.pdf
Anónimo

@Anónimo

He publicado nuevos examenes de 1º Histología: examen-histo-animal.pdf

7 páginas

He publicado nuevos apuntes de 1º Histología: Seminario-Tejido-Nervioso.pdf

6 páginas

apuntes

-

Apuntes Histología Vegetal

He publicado nuevos apuntes de 1º Histología: Apuntes Histología Vegetal

TEMA-1-INTRODUCCION-A-LA-HISTOLOGIA.pdf
TEMA-2-LA-PARED-CELULAR-VEGETAL.pdf
TEMA-3-Organizacion-histologica-de-las-plantas-vasculares.pdf
TEMA-4-MERISTEMOS.pdf
TEMA-5-TEJIDOS-VEGETALES-SIMPLES.pdf
Anónimo

@Anónimo

He publicado nuevos apuntes de 1º Histología: histo-primera-parte.pdf

40 páginas

He publicado nuevos apuntes de 1º Histología: apuntes-practicas-histologia-vegetal.pdf

12 páginas

He publicado nuevos apuntes de 1º Histología: Histologia-Vegetal.pdf

51 páginas

He publicado nuevos apuntes de 1º Histología: Histologia-animal.pdf

45 páginas
Anónimo

@Anónimo

He publicado nuevos apuntes de 1º Histología: HISTOLOGIA-2a-PARTE.pdf

36 páginas

He publicado nuevos apuntes de 1º Histología: PRACTICAS-HISTOLOGIA.pdf

24 páginas

He publicado nuevos apuntes de 1º Histología: Practicas-histologia.pdf

29 páginas

apuntes

-

Histología vegetal y animal

He publicado nuevos apuntes de 1º Histología: Histología vegetal y animal

Histologia-vegetal.pdf
Histologia-animal.pdf

He publicado nuevos practicas de 1º Histología: Practicas-de-histologia.pdf

29 páginas
Anónimo

@Anónimo

He publicado nuevos apuntes de 1º Histología: HISTOLOGIA-TEMAS-10-14.pdf

20 páginas

apuntes

-

histología animal

He publicado nuevos apuntes de 1º Histología: histología animal

t-22-tejido-nervioso-Ii.pdf
t15-tejido-cartilaginoso.pdf
t14-tejido-adiposo.pdf
t17-tejido-sanguineo.pdf
t16-tejido-oseo.pdf
t21-tejido-nervioso-I.pdf

apuntes

-

histología vegetal

He publicado nuevos apuntes de 1º Histología: histología vegetal

tema-6-xilema.pdf
tema-7-floema.pdf
tema-8-tejidos-protectores.pdf
tena-9-tejidos-y-estructuras-secretoras.pdf
Anónimo

@Anónimo

He publicado nuevos apuntes de 1º Histología: HISTOLOGIA-1a-PARTE.pdf

35 páginas

He publicado nuevos apuntes de 1º Histología: Histologia-1o-Parcial-Histologia-Vegetal.pdf

36 páginas

Apuntes por diapositivas

71 páginas

He publicado nuevos apuntes de 1º Histología: SEMINARIOS-HISTOLOGIA.pdf

14 páginas

He publicado nuevos test de 1º Histología: Test-Histo-vegetal.pdf

14 páginas

He publicado nuevos test de 1º Histología: Test-histo-animal.pdf

32 páginas

He publicado nuevos apuntes de 1º Histología: Tema-11-histo-animal.pdf

3 páginas

He publicado nuevos apuntes de 1º Histología: Tema-10-histo-animal.pdf

4 páginas

apuntes

-

Apuntes Histo vegetal 1-7

He publicado nuevos apuntes de 1º Histología: Apuntes Histo vegetal 1-7

Disposicion-Tejidos-Vegetales.pdf
Tema-1.pdf
Tema-3.pdf
Tema-5.1.pdf
Tema-5.2-2.pdf
Tema-5.pdf

He publicado nuevos test de 1º Histología: Test-Histo-vegetal.pdf

14 páginas

He publicado nuevos test de 1º Histología: Test-histo-animal-2.pdf

32 páginas

apuntes

-

APUNTES COMPLETOS

He publicado nuevos apuntes de 1º Histología: APUNTES COMPLETOS

HISTOLOGIA-VEGETAL.pdf
HISTOLOGIA-VEGETAL.pdf
HISTOLOGIA-VEGETAL.pdf
HISTOLOGIA-VEGETAL.pdf
HISTOLOGIA-VEGETAL.pdf
HISTOLOGIA-VEGETAL.pdf

apuntes

-

Histlogía animal

He publicado nuevos apuntes de 1º Histología: Histlogía animal

TEMA-12-Epitelio3.pdf
TEMA-10-Epitelio1.pdf
TEMA-9-IntroHisAnim.pdf
TEMA-13-Conectivo.pdf
TEMA-11-Epitelio2.pdf
TEMA-14-Adiposo.pdf

He publicado nuevos apuntes de 1º Histología: ANA-TEMAS-HISTO.pdf

16 páginas

He publicado nuevos apuntes de 1º Histología: DICCIONARIO-HISTO-P1.pdf

6 páginas

apuntes

-

Resúmenes Histología

He publicado nuevos apuntes de 1º Histología: Resúmenes Histología

T6-HISTO.pdf
T2-Pared-celular-vegetal-HISTO.pdf
T8-HISTO.pdf
T5-HISTO.pdf
T7.pdf
T7-HISTO.pdf

apuntes

-

APUNTES HISTO

He publicado nuevos apuntes de 1º Histología: APUNTES HISTO

T6HISTOLOGIA.pdf
T1HISTOLOGIA.pdf
T8HISTOLOGIA.pdf
T2HISTOLOGIA.pdf
T10HISTOLOGIA.pdf
T3HISTOLOGIA.pdf

He publicado nuevos practicas de 1º Histología: PRACTICA5HISTOLOGIAONLINE202021.docx

word

He publicado nuevos apuntes de 1º Histología: HISTOLOGIA-ANIMAL.pdf

83 páginas

He publicado nuevos apuntes de 1º Histología: Apuntes-Histologia.pdf

158 páginas

He publicado nuevos apuntes de 1º Histología: Esquemas-Histologia-vegetal.pdf

2 páginas

He publicado nuevos apuntes de 1º Histología: Esquemas-Histologia-animal.pdf

21 páginas

He publicado nuevos apuntes de 1º Histología: Apuntes-Histologia-vegetal.pdf

55 páginas