Historia del Mundo Contemporáneo

Todo
Apuntes
chevron_left
chevron_right

Bachillerato de Humanidades y Ciencias sociales

12 páginas

Bachillerato de Humanidades y Ciencias sociales

4 páginas

Bachillerato de Humanidades y Ciencias sociales

8 páginas
Anónimo

@Anónimo

apuntes

-

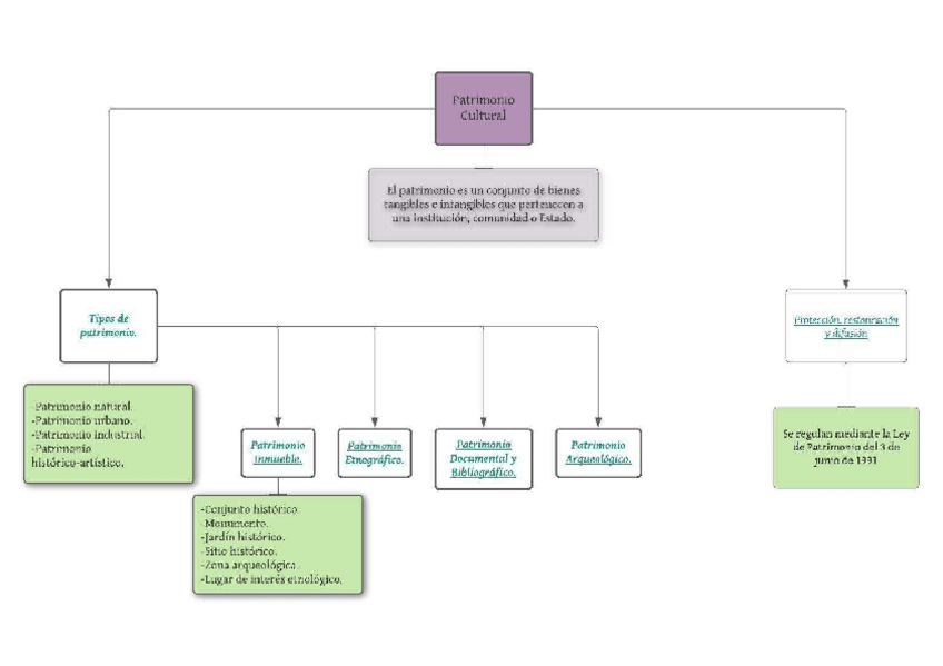
Patrimonio cultural

Bachillerato de Humanidades y Ciencias sociales

Resumen-PC.pdf
Esquema-PC.pdf
Anónimo

@Anónimo

apuntes

-

Historia del mundo contemporáneo

Bachillerato de Humanidades y Ciencias sociales

Resumen-HMC-tema-1.pdf
Tema-2-resumen-HMC.pdf
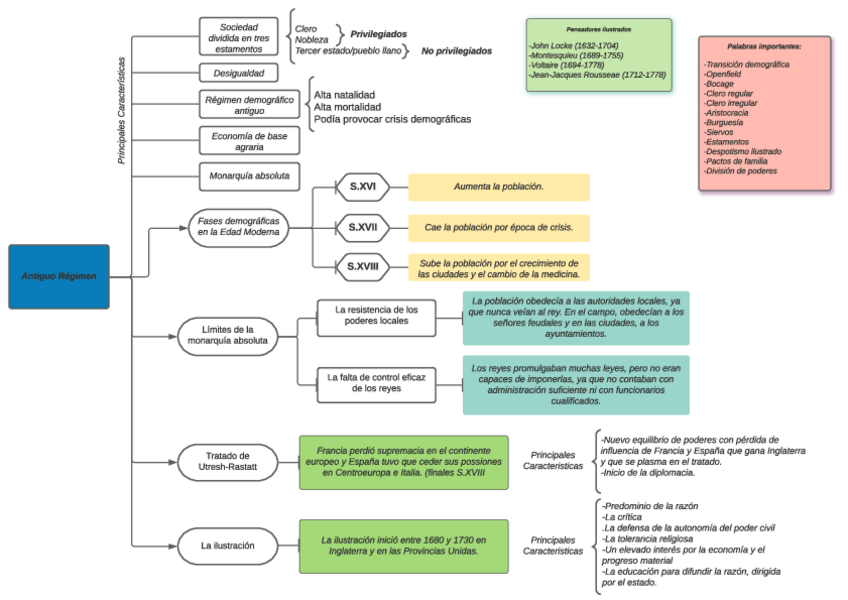
Esquema-Antiguo-Regimen-HMC-tema-1.pdf
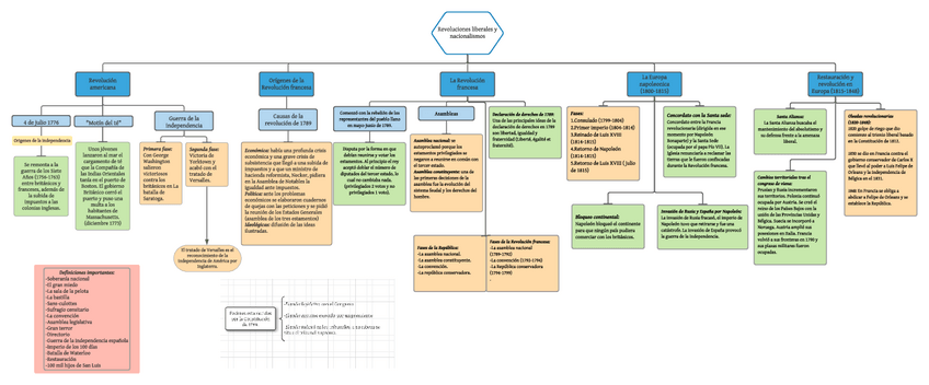
Esquema-Revoluciones-liberales-y-nacionalismo-tema-2-HMC.pdf
¡Estás al día!

¡Estás al día!

Has visto todos los archivos