Historia del Periodismo Español

chevron_left
chevron_right
Todo
Apuntes
Ejercicios
Exámenes
Prácticas
Trabajos
chevron_left
chevron_right

apuntes

-

Historia del Periodismo Español

He publicado nuevos apuntes de 3º Historia del Periodismo Español: Historia del Periodismo Español

BLOQUE-1-HPE-TEMA-INTRODUCTORIO-Y-TEMA-1-COMPLETOS.pdf
TEMA-2-LA-EXPANSION-DEL-SIGLO-XVIII.pdf
BLOQUE-1-HPE-COMPLETO.pdf
TEMA-3.-LA-GUERRA-DE-LA-INDEPENDENCIA-1808-1814.pdf
TEMA-4.-EN-LA-ONDA-DE-LOS-ENSAYOS-LIBERALES-1833-1874.pdf
BLOQUE-2-HPE-EL-TRIUNFO-DEL-MODELO-BURGUES-1808-1874.pdf

He publicado nuevos apuntes de 3º Historia del Periodismo Español: Tema-7-EL-DIFICIL-CAMINO-HACIA-LA-LEGITIMIDAD-DEMOCRATICA-1936-1982.pdf

5 páginas

He publicado nuevos apuntes de 3º Historia del Periodismo Español: Tema-6-EL-EXPERIMENTO-DE-LA-II-REPUBLICA.pdf

2 páginas

He publicado nuevos apuntes de 3º Historia del Periodismo Español: Tema-5-PERIODISMO-DE-MASAS-1875-1936.pdf

2 páginas

He publicado nuevos apuntes de 3º Historia del Periodismo Español: Tema-4-EN-LA-ONDA-DE-LOS-ENSAYOS-LIBERALES-1833-1874.pdf

7 páginas

He publicado nuevos apuntes de 3º Historia del Periodismo Español: Tema-3-La-guerra-de-la-independencia-y-el-reinado-de-fernando-vii.pdf

8 páginas

apuntes

-

Historia del Periodismo Español

He publicado nuevos apuntes de 3º Historia del Periodismo Español: Historia del Periodismo Español

Tema-1..pdf
Tema-2..pdf
Tema-3..pdf
Tema-4..pdf

He publicado nuevos apuntes de 3º Historia del Periodismo Español: Tema-2-LA-EXPANSION-DEL-SIGLO-XVIII.pdf

5 páginas

examenes

-

Modelo preguntas (parte teórica)

He publicado nuevos examenes de 3º Historia del Periodismo Español: Modelo preguntas (parte teórica)

MODELO-DE-PREGUNTA-1.pdf

He publicado nuevos apuntes de 3º Historia del Periodismo Español: TEMA-4-EN-LA-ONDA-DE-LOS-ENSAYOS-LIBERALES-1833-1874.pdf

17 páginas

He publicado nuevos apuntes de 3º Historia del Periodismo Español: Tema-1-LOS-ORIGENES-Y-EL-ANTIGUO-REGIMEN.pdf

7 páginas

He publicado nuevos apuntes de 3º Historia del Periodismo Español: TEMA-3.pdf

11 páginas

He publicado nuevos apuntes de 3º Historia del Periodismo Español: TEMA-2.pdf

8 páginas

He publicado nuevos apuntes de 3º Historia del Periodismo Español: TEMA-1.pdf

8 páginas

He publicado nuevos apuntes de 3º Historia del Periodismo Español: INTRODUCCION.pdf

3 páginas

He publicado nuevos apuntes de 3º Historia del Periodismo Español: TEMA-3-LA-GUERRA-DE-LA-INDEPENDENCIA-1808-1814.pdf.pdf

12 páginas

He publicado nuevos apuntes de 3º Historia del Periodismo Español: INTRODUCCION-TEMA-3-BASES-DE-LA-EXPLOSION-LIBERAL-DEL-SIGLO-XIX-1.pdf

3 páginas

He publicado nuevos apuntes de 3º Historia del Periodismo Español: TEMA-2-LA-EXPANSION-DEL-SIGLO-XVIII.pdf

8 páginas

He publicado nuevos apuntes de 3º Historia del Periodismo Español: TEMA-INTRODUCCION-LOS-ORIGENES-Y-EL-ANTIGUO-REGIMEN-Y-TEMA-1.pdf

11 páginas

He publicado nuevos apuntes de 3º Historia del Periodismo Español: Preguntaexamen-HPE.pdf

1 página

He publicado nuevos apuntes de 3º Historia del Periodismo Español: bateria-preguntas-y-respuestas.pdf

36 páginas

He publicado nuevos apuntes de 3º Historia del Periodismo Español: preguntas-examen-historia-1.pdf

10 páginas

He publicado nuevos examenes de 3º Historia del Periodismo Español: preguntas-examen-historia.pdf

10 páginas

He publicado nuevos examenes de 3º Historia del Periodismo Español: Pregunta-practica-examen.pdf

1 página

apuntes

-

Examen Julio 2025

He publicado nuevos apuntes de 3º Historia del Periodismo Español: Examen Julio 2025

Examen-Julio-2025.pdf
Examen-Resuelto.pdf

He publicado nuevos apuntes de 3º Historia del Periodismo Español: Periodicos.pdf

10 páginas

He publicado nuevos examenes de 3º Historia del Periodismo Español: Examen-Junio-2025.pdf

2 páginas

He publicado nuevos apuntes de 3º Historia del Periodismo Español: Bateria-de-preguntas.pdf

10 páginas

He publicado nuevos apuntes de 3º Historia del Periodismo Español: T6-HISTORIA-PER-ESPANOL.pdf

4 páginas

He publicado nuevos apuntes de 3º Historia del Periodismo Español: T5-HISTORIA-PER-ESPANOL.pdf

6 páginas

He publicado nuevos apuntes de 3º Historia del Periodismo Español: T4-HISTORIA-PER-ESPANOL.pdf

9 páginas

He publicado nuevos apuntes de 3º Historia del Periodismo Español: T3-HISTORIA-PER-ESPANOL.pdf

7 páginas

He publicado nuevos apuntes de 3º Historia del Periodismo Español: T2-HISTORIA-PER-ESPANOL.pdf

6 páginas

He publicado nuevos apuntes de 3º Historia del Periodismo Español: T1-HISTORIA-PER-ESPANOL.pdf

8 páginas

He publicado nuevos apuntes de 3º Historia del Periodismo Español: TEMAS-RESUMIDOS.pdf

9 páginas

He publicado nuevos examenes de 3º Historia del Periodismo Español: EXAMEN-JULIO-2025.pdf

1 página
Anónimo

@Anónimo

He publicado nuevos examenes de 3º Historia del Periodismo Español: Historia-del-Periodismo-Espanol-julio-24-25.pdf

1 página

He publicado nuevos apuntes de 3º Historia del Periodismo Español: Esquema-periodicos-HPE.png

Imagen

Trabajo final individual modalidad no continua con María José Ruiz

20 páginas

Trabajo individual final, está muy bien dicho por la profesora, es el tema de la Transición

23 páginas

He publicado nuevos apuntes de 3º Historia del Periodismo Español: Periodicos-Historia.pdf

4 páginas

Examen de Historia del Periodismo Español de junio 2025

1 página

apuntes

-

Temario Completo Historia del Periodismo Español

Apuntes del manual con preguntas

Tema-1-Las-conductas-renacentistas-y-el-gaceterismo-barroco.pdf
Tema-2-La-expansion-periodistica-del-XVIII.pdf
Tema-3-El-periodismo-durante-la-crisis-del-Antiguo-Regimen.pdf
Tema-4-Los-ensayos-liberales-del-Siglo-XIX.pdf
Tema-5-El-periodismo-durante-la-Restauracion.pdf
Tema-6-Evolucion-del-periodismo-durante-la-II-republica.pdf

He publicado nuevos examenes de 3º Historia del Periodismo Español: Bloque-IV-HPE.pdf

6 páginas
Anónimo

@Anónimo

He publicado nuevos examenes de 3º Historia del Periodismo Español: Lista-preguntas-HPE.pdf

2 páginas

He publicado nuevos examenes de 3º Historia del Periodismo Español: Bloque-III-HPE.pdf

6 páginas

He publicado nuevos examenes de 3º Historia del Periodismo Español: Bloque-I-HPE.pdf

7 páginas

He publicado nuevos examenes de 3º Historia del Periodismo Español: Bloque-II-HPE.pdf

11 páginas

He publicado nuevos apuntes de 3º Historia del Periodismo Español: Historia-del-periodismo-Espanol-Tema-7.pdf

16 páginas

He publicado nuevos apuntes de 3º Historia del Periodismo Español: Historia-del-periodismo-Espanol-Tema-6.pdf

9 páginas

apuntes

-

TEMARIO

He publicado nuevos apuntes de 3º Historia del Periodismo Español: TEMARIO

TEMA-4.pdf
TEMA-5.pdf
TEMA-6.pdf
TEMA-7.pdf
TEMA-8.pdf
TEMA-1.pdf

He publicado nuevos examenes de 3º Historia del Periodismo Español: ExamenHPEjunio2025.pdf

1 página

Apuntes asignatura completa para sacar un 10!!!

62 páginas

SUERTE!

21 páginas

He publicado nuevos apuntes de 3º Historia del Periodismo Español: EXAMEN-JUNIO-2025.pdf

1 página

He publicado nuevos examenes de 3º Historia del Periodismo Español: Examen-Julio-Historia-del-Periodismo-Espanol.pdf

1 página

apuntes

-

ESQUEMAS TEMAS Y PERIÓDICOS

He publicado nuevos apuntes de 3º Historia del Periodismo Español: ESQUEMAS TEMAS Y PERIÓDICOS

TEMA 2: Línea del tiempo Diario Noticioso (luego será Diario de Madrid).pdf
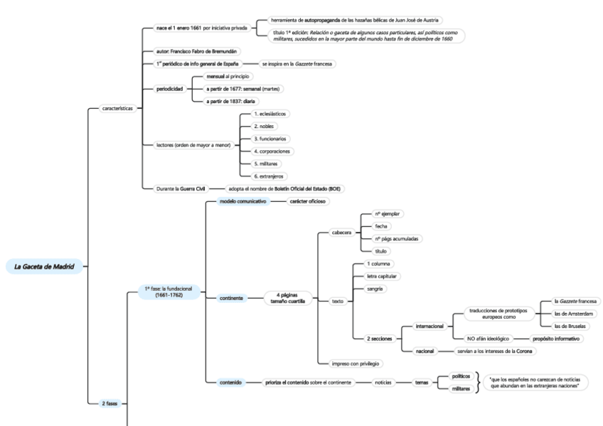
TEMA 2: Esquema La Gaceta de Madrid.pdf
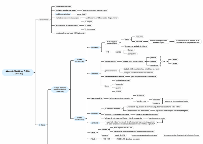
TEMA 2: Esquema Mercurio Histórico y Político.pdf

He publicado nuevos apuntes de 3º Historia del Periodismo Español: PERIODICOS-COMPLETOS.pdf

19 páginas

apuntes

-

Temario completo

saqué un 10 en la asignatura :)

T1.docx
T2.docx
contexto-t3.docx
t3.docx
T4.docx
T5.docx

He publicado nuevos apuntes de 3º Historia del Periodismo Español: T8.docx

word