Todo
Apuntes
Exámenes
Prácticas
publication
Test
Trabajos
chevron_left
chevron_right
Anónimo

@Anónimo

Esquema tema 4

1 página
Anónimo

@Anónimo

Esquema del tema 1 y 2 historia economica

2 páginas
Anónimo

@Anónimo

Esquema del tema 3 de historia economica

1 página

He publicado nuevos apuntes de 1º Historia Económica: Resumen-temas-1-8.pdf

18 páginas

apuntes

-

Temario Completo Historia Económica (Aprobado en Primera Convocatoria)

Asignatura aprobada en primera convocatoria

Conceptos-Clave-Historia-Economica.pdf
Tema-12-La-Gran-Recesion-Historia-Economica.pdf
Tema-11-La-Crisis-De-1970-Y-La-Revolucion-Conservadora-Historia-Economica.pdf
Tema-10-La-Gran-Depresion-Y-El-New-Deal-Historia-Economica.pdf
Tema-9-Economia-Y-Guerra-Historia-Economica.pdf
Tema-8-Sistemas-Monetarios-Internacionales-Historia-Economica.pdf
Anónimo

@Anónimo

He publicado nuevos apuntes de 1º Historia Económica: TEMARIO.pdf

8 páginas

apuntes

-

TEMAS DESARROLLO HISTORIA ECONÓMICA

He publicado nuevos apuntes de 1º Historia Económica: TEMAS DESARROLLO HISTORIA ECONÓMICA

EL-NEW-DEAL.pdf
LOS-FELICES-ANOS-20-EL-CRACK-DE-1929-Y-GRAN-DEPRESION.pdf

apuntes

-

APUNTES HISTORIA ECONÓMICA

ESQUEMAS Y RESUMENES

Esquema-Tema-4.pdf
TEMA-6.pdf

apuntes

-

Historia Económica

He publicado nuevos apuntes de 1º Historia Económica: Historia Económica

Tema-1.pdf
Tema-2.pdf
Tema-3.pdf
Tema-4-LA-PRIMERA-GLOBALIZACION.pdf
Tema-5-LA-EDAD-D0RADA-DEL-CAPITALISMO-Y-LA-SEGUNDA-GLOBALIZACION.pdf
Tema-6-LA-SEGUNDA-GLOBALIZACION.pdf

apuntes

-

TEMAS DE DESARROLLO EN 2ªCONVOCATORIA HISTORIA

He publicado nuevos apuntes de 1º Historia Económica: TEMAS DE DESARROLLO EN 2ªCONVOCATORIA HISTORIA

LA-PRIMERA-REVOLUCION-INDUSTRIAL.pdf
SISTEMAS-MONETARIOS-INTERNACIONALES.pdf
CRISIS-DE-1970-Y-REVOLUCION-CONSERVADORA.pdf

apuntes

-

ESQUEMAS DE MIS TEMAS

He publicado nuevos apuntes de 1º Historia Económica: ESQUEMAS DE MIS TEMAS

Esquema-Tema-1.pdf
Esquema-Tema-9.pdf
Esquema-Tema-5.pdf
Esquema-Tema-2.pdf
Esquema-Tema-13.pdf
Esquema-Tema-6.pdf

He publicado nuevos apuntes de 1º Historia Económica: T7.-Economias-planificadas.-La-URSS..docx

word

He publicado nuevos apuntes de 1º Historia Económica: T5.-2a-Globalizacion..docx

word

He publicado nuevos apuntes de 1º Historia Económica: T6.-Comercio-internacional..docx

word

He publicado nuevos apuntes de 1º Historia Económica: T4.-El-estatuto-del-empresario..docx

word

He publicado nuevos apuntes de 1º Historia Económica: T3.-Primera-Globalizacion..docx

word

He publicado nuevos apuntes de 1º Historia Económica: T4.-Edad-dorada-del-capitalismo..docx

word

He publicado nuevos apuntes de 1º Historia Económica: T2.-1a-Revolucion-Industrial.docx

word

He publicado nuevos apuntes de 1º Historia Económica: T3.-El-empresario-mercantil.docx

word

He publicado nuevos apuntes de 1º Historia Económica: T2.-La-empresa..docx

word

He publicado nuevos apuntes de 1º Historia Económica: T1.-Introduccion-al-derecho-patrimonial-privado.docx

word

He publicado nuevos apuntes de 1º Historia Económica: T1.-Economias-agrarias.docx

word

He publicado nuevos apuntes de 1º Historia Económica: TEMA-2-SOCIEDADES-AGRARIAS.pdf

4 páginas

He publicado nuevos apuntes de 1º Historia Económica: TEMA-3-LA-PRIMERA-REVOLUCION-INDUSTRIAL..pdf

2 páginas

He publicado nuevos apuntes de 1º Historia Económica: TEMA-4-LA-PRIMERA-GLOBALIZACION..pdf

2 páginas

He publicado nuevos apuntes de 1º Historia Económica: TEMA-5-LA-EDAD-DORADA-DEL-CAPITALISMO.pdf

4 páginas

He publicado nuevos apuntes de 1º Historia Económica: TEMA-6-LA-SEGUNDA-GLOBALIZACION.pdf

2 páginas

He publicado nuevos apuntes de 1º Historia Económica: TEMA-7-LAS-ECONOMIAS-PLANIFICADAS-CENTRALIZADAS..pdf

3 páginas

He publicado nuevos apuntes de 1º Historia Económica: TEMA-8-SISTEMAS-MONETARIOS-INTERNACIONALES.pdf

4 páginas

He publicado nuevos apuntes de 1º Historia Económica: TEMA-9-LA-PRIMERA-GUERRA-MUNDIAL.pdf

2 páginas

He publicado nuevos apuntes de 1º Historia Económica: TEMA-10-LA-SEGUNDA-GUERRA-MUNDIAL..pdf

3 páginas

He publicado nuevos apuntes de 1º Historia Económica: TEMA-12-EL-NEW-DEAL.pdf

2 páginas

He publicado nuevos apuntes de 1º Historia Económica: TEMA-11-CRACK-DE-1929-Y-LA-GRAN-DEPRESION.pdf

2 páginas

He publicado nuevos apuntes de 1º Historia Económica: TEMA-13-LA-CRISIS-DE-1970-Y-LA-REVOLUCION-CONSERVADORA.pdf

3 páginas

He publicado nuevos apuntes de 1º Historia Económica: TEMA-14-LA-GRAN-RECESION.pdf

1 página

apuntes

-

Temas + Posibles preguntas

He publicado nuevos apuntes de 1º Historia Económica: Temas + Posibles preguntas

POSIBLES-PREGUNTAS-Y-EXAMEN-ENERO-2024.pdf
TEMA-1-Y-2.pdf
TEMA-3-LA-PRIMERA-GLOBALIZACION.pdf
TEMA-4-LA-EDAD-DORADA-DEL-CAPITALISMO-Y-LA-SEGUNDA-GLOBALIZACION.pdf
TEMA-5--LA-ECONOMIA-DE-PLANIFICACION-CENTRALIZADA.pdf
TEMA-6-EL-COMERCIO-INTERNACIONAL.pdf

He publicado nuevos examenes de 1º Historia Económica: Preguntas-examen-2023-2024.pdf

1 página

apuntes

-

temas 1,2,3,4,5,6,7,8,9 Y 10

He publicado nuevos apuntes de 1º Historia Económica: temas 1,2,3,4,5,6,7,8,9 Y 10

TEMA-1.pdf
TEMA-2.pdf
TEMA-3.pdf
TEMA-4.pdf
TEMA-6.pdf
TEMA-10.pdf

He publicado nuevos practicas de 1º Historia Económica: 1-lectura-historia-economica.pdf

14 páginas

He publicado nuevos practicas de 1º Historia Económica: imprimir-lectura-2-historia-economica.pdf

16 páginas

He publicado nuevos apuntes de 1º Historia Económica: POSIBLES-PREGUNTAS-EXAMEN.pdf

6 páginas

apuntes

-

lecturas EPDs

He publicado nuevos apuntes de 1º Historia Económica: lecturas EPDs

lectura-1-resumen.pdf
lectura-2-resumen.pdf
lectura-3-resumen.pdf
lectura-4-resumen.pdf
lectura-5-epd.pdf

apuntes

-

Desarrollo Posibles preguntas

He publicado nuevos apuntes de 1º Historia Económica: Desarrollo Posibles preguntas

Factores-de-Demanda-en-la-Edad-Dorada-del-Capitalismo.pdf
Factores-pre-industriales.pdf
Politica-monetaria-fiscal-de-New-Deal.pdf
Felices-anos-20.pdf
La-Gran-Depresion.pdf
Politicas-de-la-Revolucion-Conservadora.pdf
Anónimo

@Anónimo

He publicado nuevos apuntes de 1º Historia Económica: TEMARIO-COMPLETO.pdf

4 páginas

He publicado nuevos apuntes de 1º Historia Económica: Posibles-Preguntas-de-Historia-Economica..pdf

1 página

apuntes

-

Crisis de 1970 y revolución conservadora

He publicado nuevos apuntes de 1º Historia Económica: Crisis de 1970 y revolución conservadora

Esquema-Crisis-de-1970-y-revolucion-conservadora.pdf
Referencias-de-clase.pdf

apuntes

-

La Gran Depresión, Crac y New Deal

He publicado nuevos apuntes de 1º Historia Económica: La Gran Depresión, Crac y New Deal

Esquemas-de-La-Gran-Depresion-el-Crac-y-New-Deal.pdf
Referencias-clase-1.pdf
Referencias-clase-2.pdf

apuntes

-

1ª y 2ª Guerra Mundial

He publicado nuevos apuntes de 1º Historia Económica: 1ª y 2ª Guerra Mundial

Esquemas-Economias-y-Guerra.pdf
Referencias-clase-1.pdf
Referencias-clase-2.pdf
Referencias-clase-3.pdf
Referencias-clase-4.pdf

apuntes

-

Sistemas Monetarios Internacionales

He publicado nuevos apuntes de 1º Historia Económica: Sistemas Monetarios Internacionales

Esquema-diferentes-monedas-referencias.pdf
Esquema-Sistemas-Monetarios-Internacionales.pdf
Referencias-clase-7-1.pdf
Referencias-clase-7-2.pdf

apuntes

-

Economía en la URSS

He publicado nuevos apuntes de 1º Historia Económica: Economía en la URSS

Esquema-Economia-en-la-URSS.pdf
Referencias-clase-6.pdf

apuntes

-

Segunda Globalización

He publicado nuevos apuntes de 1º Historia Económica: Segunda Globalización

Esquema-Segunda-Globalizacion.pdf
Referencias-clase.pdf

apuntes

-

Edad Dorada del Capitalismo

He publicado nuevos apuntes de 1º Historia Económica: Edad Dorada del Capitalismo

Esquema-Edad-Dorada-del-Capitalismo.pdf
Referencias-clase-5.pdf

He publicado nuevos apuntes de 1º Historia Económica: -Felices-Anos-20.pdf

4 páginas

No son los temas desarrollados, son apuntes de clase

2 páginas

no son los temas desarrollados, son apuntes tomados en clase

3 páginas

no es el tema desarrollado, son los apuntes cogidos en clase

5 páginas
Anónimo

@Anónimo

apuntes

-

Apuntes de Mauricio Historia

He publicado nuevos apuntes de 1º Historia Económica: Apuntes de Mauricio Historia

TEMA-12.pdf

apuntes

-

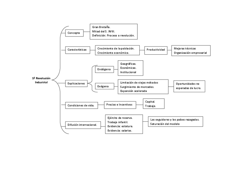
1ª Revolución Industrial

He publicado nuevos apuntes de 1º Historia Económica: 1ª Revolución Industrial

Esquema-1a-Rev.pdf
Referencias-clase-3.pdf
1a-Revolucion-Industrial.pdf

apuntes

-

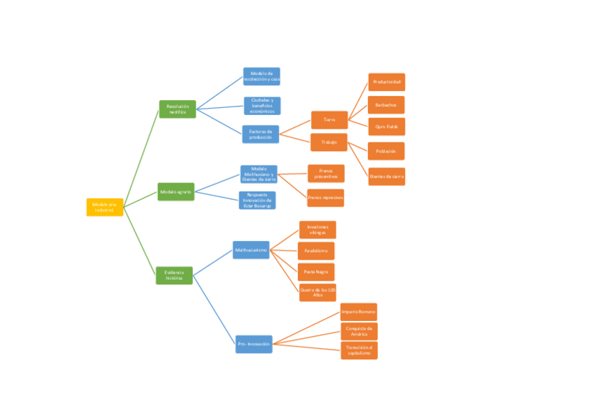
Modelo Pre-Industrial

He publicado nuevos apuntes de 1º Historia Económica: Modelo Pre-Industrial

Referencias-Clase-2.pdf
Sociedades-Agrarias.pdf
Esquema.pdf

apuntes

-

1ª Globalización

He publicado nuevos apuntes de 1º Historia Económica: 1ª Globalización

Esquema-1a-Globalizacion.pdf
Referencias-clase-4.pdf
1a-Globalizacion-.pdf