Historia Política y Social Contemporánea

chevron_left
chevron_right
Todo
Apuntes
Exámenes
chevron_left
chevron_right

Cronología de todos los planes de reconstrucción tras la 2GM. La 2GM. Guerra Fría. Etapa de la presidencia de Reagan durante la Guerra Fría.

5 páginas

Plan nuevo UEMC Historia Contemporánea, Publicidad y medios de comunicación

5 páginas

He publicado nuevos apuntes de 1º Historia Política y Social Contemporánea: Tema-2.docx

word

He publicado nuevos apuntes de 1º Historia Política y Social Contemporánea: Tema-4.docx

word

He publicado nuevos apuntes de 1º Historia Política y Social Contemporánea: Tema-3.docx

word

He publicado nuevos apuntes de 1º Historia Política y Social Contemporánea: T4.-Transiciones-y-memoria.pdf

5 páginas

He publicado nuevos apuntes de 1º Historia Política y Social Contemporánea: T3.-Guerras-y-conflictos-en-el-siglo-XX-parte1.pdf

7 páginas

He publicado nuevos apuntes de 1º Historia Política y Social Contemporánea: T3.-Guerras-y-conflictos-en-el-siglo-XX-parte2.pdf

3 páginas

He publicado nuevos apuntes de 1º Historia Política y Social Contemporánea: T2.-Ideologias-y-movimientos-sociales.pdf

21 páginas

He publicado nuevos apuntes de 1º Historia Política y Social Contemporánea: Parcial-2-corregido.pdf

15 páginas

He publicado nuevos examenes de 1º Historia Política y Social Contemporánea: Preguntas-examenes-historia.pdf

1 página

apuntes

-

historia politica y social contemporanea

He publicado nuevos apuntes de 1º Historia Política y Social Contemporánea: historia politica y social contemporanea

Tema-2-La-Primera-Guerra-Mundial-y-la-Revolucion-Rusa.pdf
Tema-3-PERIODO-ENTREGUERRAS.pdf
tema-4-segunda-guerra-mundial.pdf

He publicado nuevos apuntes de 1º Historia Política y Social Contemporánea: Tema-1-BALANCE-SIGLO19.pdf

5 páginas

He publicado nuevos apuntes de 1º Historia Política y Social Contemporánea: T4.pdf

5 páginas

He publicado nuevos apuntes de 1º Historia Política y Social Contemporánea: REVOLUCION-RUSA-DE-1917-2.png

Imagen

He publicado nuevos apuntes de 1º Historia Política y Social Contemporánea: T2.pdf

3 páginas

He publicado nuevos apuntes de 1º Historia Política y Social Contemporánea: tema-3-historia-periodo-de-entreguerras.pdf

4 páginas

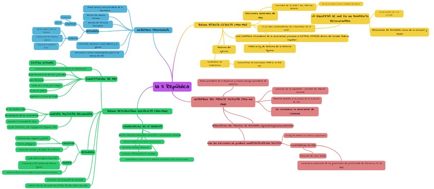
He publicado nuevos apuntes de 1º Historia Política y Social Contemporánea: II-Republica-final.jpg

Imagen

He publicado nuevos apuntes de 1º Historia Política y Social Contemporánea: cuadro-comparativo-totalitarismos.docx

word

He publicado nuevos apuntes de 1º Historia Política y Social Contemporánea: APUNTES DE HISTORIA.pdf

7 páginas
¡Estás al día!

¡Estás al día!

Has visto todos los archivos