Historia Social y Política Contemporánea

chevron_left
chevron_right
Todo
Apuntes
Exámenes
chevron_left
chevron_right

He publicado nuevos examenes de 1º Historia Social y Política Contemporánea: Parcial-14-mayo-2020.pdf

5 páginas

He publicado nuevos examenes de 1º Historia Social y Política Contemporánea: Historia.pdf

4 páginas

He publicado nuevos apuntes de 1º Historia Social y Política Contemporánea: TEMA-1-LIBERALISMO-POLITICO-Y-ECONOMICO.pdf

1 página

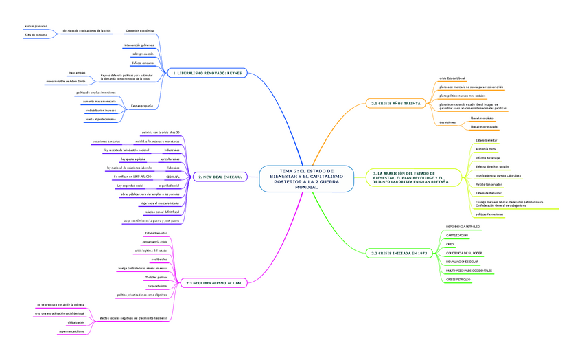
He publicado nuevos apuntes de 1º Historia Social y Política Contemporánea: Mapa-Mental.pdf

1 página
Anónimo

@Anónimo

He publicado nuevos apuntes de 1º Historia Social y Política Contemporánea: Cronograma-temas-1-2-3-4.pdf

4 páginas
¡Estás al día!

¡Estás al día!

Has visto todos los archivos