Informática Aplicada
Todo
Apuntes
chevron_left
chevron_right
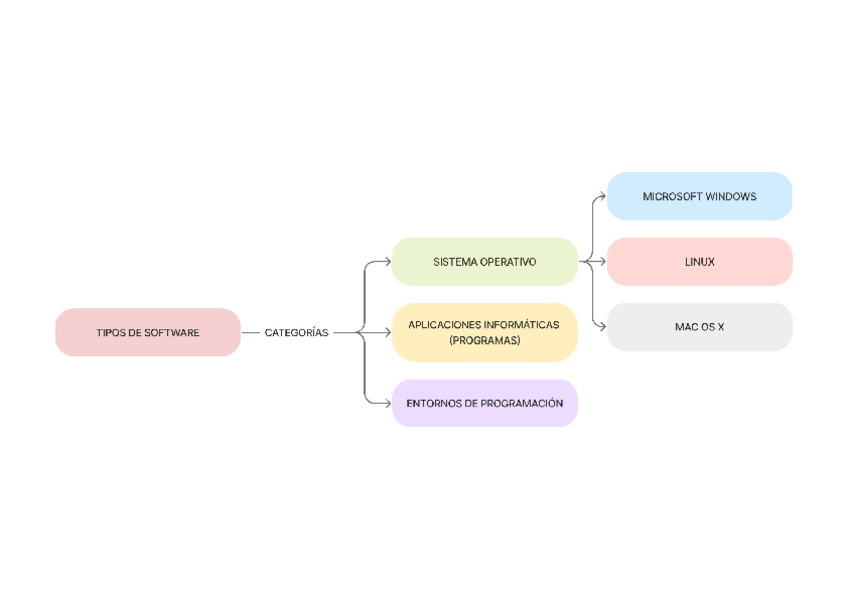
He publicado nuevos apuntes de 1º Informática Aplicada: Esquemas-Tema-1.pdf
¡Estás al día!
Has visto todos los archivos
He publicado nuevos apuntes de 1º Informática Aplicada: Esquemas-Tema-1.pdf
¡Estás al día!
Has visto todos los archivos