Todo
Apuntes
Ejercicios
Exámenes
Prácticas
publication
chevron_left
chevron_right

practicas

-

Memorias IG

Memorias detalladas explicando como se hace cada una de las prácticas de la asignatura

Practica-3-IG.pdf
Practica-4-IG.pdf
Practica-5-IG.pdf
Practicas-2-5-IG.pdf

apuntes

-

PRÁCTICA 4

He publicado nuevos apuntes de 3º Informática Gráfica: PRÁCTICA 4

Miniatura no disponible
practicaobjetosB3.cc

apuntes

-

PRÁCTICA 3

He publicado nuevos apuntes de 3º Informática Gráfica: PRÁCTICA 3

Miniatura no disponible
practicaobjetosB3.cc
MODELO-JERARQUICO.pdf

apuntes

-

PRÁCTICA 2

He publicado nuevos apuntes de 3º Informática Gráfica: PRÁCTICA 2

Miniatura no disponible
practicaobjetosB2.cc

apuntes

-

PRÁCTICA 1

He publicado nuevos apuntes de 3º Informática Gráfica: PRÁCTICA 1

Miniatura no disponible
practica1B.cc

apuntes

-

PRÁCTICA 0

He publicado nuevos apuntes de 3º Informática Gráfica: PRÁCTICA 0

Miniatura no disponible
practica0.cpp

He publicado nuevos apuntes de 3º Informática Gráfica: preguntas-teoria-examenes.pdf

8 páginas

examenes

-

Examen prácticas 4 y 5

He publicado nuevos examenes de 3º Informática Gráfica: Examen prácticas 4 y 5

ventanas-tejado-2048x1024.jpg
solucion-.cpp.pdf
solucion-.h.pdf
Examen-Practica-4-y-5-IG.pdf

Examen 2024 de IG resuelto por mí(no corregido)

10 páginas

He publicado nuevos apuntes de 3º Informática Gráfica: PREGUNTAS-FRECUENTES-IG-EXAMENES.pdf

8 páginas

He publicado nuevos apuntes de 3º Informática Gráfica: APUNTES-Y-PREGUNTAS-FRECUENTES-EXAMEN-IG.pdf

13 páginas
Anónimo

@Anónimo

examenes

-

Posibles_Preguntas_de_Teoría_IG

(Grupos C y D)

PreguntasdeTeoriaIGLeccion2.pdf
PreguntasdeTeoriaIGLeccion3.pdf
PreguntasdeTeoriaIGLeccion4.pdf
PreguntasdeTeoriaIGLeccion5.pdf
PreguntasdeTeoriaIGLeccion7.pdf
PreguntasdeTeoriaIGLeccion8.pdf

examenes

-

EXAMEN PRÁCTICAS 1,2,3 IG

He publicado nuevos examenes de 3º Informática Gráfica: EXAMEN PRÁCTICAS 1,2,3 IG

PREGUNTAS-EXAMEN-IG-PRACTICAS-123.pdf
PREGUNTAS-EXAMEN-IG-PRACTICAS-2.pdf
Anónimo

@Anónimo

Ejercicios de exámenes de otros años sobre la práctica 2.

3 páginas
Anónimo

@Anónimo

Ejercicios de exámenes de otros años sobre la práctica 3.

6 páginas
Anónimo

@Anónimo

Ejercicios de exámenes de otros años sobre la práctica 1.

3 páginas

apuntes

-

APUNTES EXAMEN PRÁCTICAS 1,2,3

He publicado nuevos apuntes de 3º Informática Gráfica: APUNTES EXAMEN PRÁCTICAS 1,2,3

APUNTES-EXAMEN-IG-PRACTICAS-123.pdf

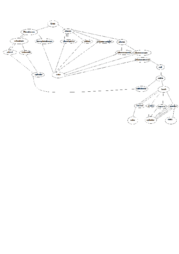
He publicado nuevos ejercicios de 3º Informática Gráfica: Grafoobjetojerarquico.pdf

1 página
Anónimo

@Anónimo

He publicado nuevos examenes de 3º Informática Gráfica: EXEnero2024.pdf

3 páginas

apuntes

-

RELACIÓN PROBLEMAS IG CON SOLUCIONES

Hay dos archivos uno que son los enunciados y otro para la resolución.

RELACION-PROBLEMAS-IG-COMPLETA.pdf
Ejercicios.pdf

He publicado nuevos ejercicios de 3º Informática Gráfica: Ejercicio-5-teoria-ig.pdf

3 páginas

He publicado nuevos ejercicios de 3º Informática Gráfica: Ejercicio-4-teoria-ig.pdf

4 páginas

He publicado nuevos ejercicios de 3º Informática Gráfica: Ejercicio-2-teoria-ig.pdf

2 páginas

He publicado nuevos ejercicios de 3º Informática Gráfica: Ejercicio-1-teoria-ig.pdf

5 páginas

He publicado nuevos practicas de 3º Informática Gráfica: Codigo-todas-las-practicas-ig.pdf

64 páginas

He publicado nuevos apuntes de 3º Informática Gráfica: Teoria-IG-para-aprobar.pdf

6 páginas

He publicado nuevos ejercicios de 3º Informática Gráfica: Preguntas-Resueltas.pdf

13 páginas

ejercicios

-

EJERCICIOS IG RESUELTOS

He publicado nuevos ejercicios de 3º Informática Gráfica: EJERCICIOS IG RESUELTOS

TEXTURAS.pdf
RECOPILACION-GRAFOS-EXAMENES.pdf
LUCES-ESFERA.pdf
GRAFO-COCHE.pdf
EJERCICIO-TEXTURAS.pdf

examenes

-

EXÁMENES RESUELTOS

He publicado nuevos examenes de 3º Informática Gráfica: EXÁMENES RESUELTOS

EXAMEN-SEPTIEMBRE-2016.pdf
EXAMEN-SEPTIEMBRE-2013.pdf
EXAMEN-FEBRERO-2021.pdf
EXAMEN-FEBRERO-2016.pdf
EXAMEN-FEBRERO-2015.pdf
EXAMEN-ENERO-2023.pdf

He publicado nuevos apuntes de 3º Informática Gráfica: PREGUNTAS-IG-de-examen-o-posibles.pdf

38 páginas

apuntes

-

TEMARIO RESUMIDO IG (todos los temas)

He publicado nuevos apuntes de 3º Informática Gráfica: TEMARIO RESUMIDO IG (todos los temas)

TEMA-5-IG-23-24.pdf
TEMA-4-IG-23-24.pdf
TEMA-3-IG-23-24.pdf
TEMA-2-IG-23-24.pdf
TEMA-1-IG-23-24.pdf
Anónimo

@Anónimo

He publicado nuevos examenes de 3º Informática Gráfica: Examen-Practicas-enero-2024.pdf

2 páginas

apuntes

-

DOMINGO-ApuntesDiapositivas

He publicado nuevos apuntes de 3º Informática Gráfica: DOMINGO-ApuntesDiapositivas

DOMINGO-Proyeccion-Pick-FrameBufferyZ-Buffer.pdf
DOMINGO-Modelos-Revolucion-Transformaciones-Ply.pdf
DOMINGO-Iluminacion-Texturas.pdf

He publicado nuevos examenes de 3º Informática Gráfica: Examen-Resuelto-Enero-2022.pdf

4 páginas

He publicado nuevos examenes de 3º Informática Gráfica: Examen-Resuelto-Enero-2023.pdf

7 páginas

apuntes

-

DOMINGO-ApuntesClase

Apuntes tomados en clases de teoria de Domingo (P3, P4 y P5))

DOMINGO-ApuntesClase-P5.pdf
DOMINGO-ApuntesClase-P4.pdf
DOMINGO-ApuntesClase-P3.pdf

He publicado nuevos apuntes de 3º Informática Gráfica: TEMAS-3-Y-4-GRUPO-C.pdf

11 páginas

He publicado nuevos apuntes de 3º Informática Gráfica: InformaticaGraficatodalateoria.pdf

45 páginas
Anónimo

@Anónimo

examenes

-

Otro parcial practicas 2023

He publicado nuevos examenes de 3º Informática Gráfica: Otro parcial practicas 2023

D2p3.pdf
D2p2.pdf
D2p1.pdf
Anónimo

@Anónimo

examenes

-

Parcial 1 PRACTICAS 2023

He publicado nuevos examenes de 3º Informática Gráfica: Parcial 1 PRACTICAS 2023

D1p1.pdf
D1p2.pdf
D1p3.pdf

He publicado nuevos apuntes de 3º Informática Gráfica: TEMA-2-MODELADO.pdf

6 páginas

He publicado nuevos apuntes de 3º Informática Gráfica: TEMA-1-INTRODUCCION.pdf

14 páginas

He publicado nuevos ejercicios de 3º Informática Gráfica: Ejercicios-T1-del-1-al-13.pdf

7 páginas

practicas

-

Prácticas IG

He publicado nuevos practicas de 3º Informática Gráfica: Prácticas IG

Miniatura no disponible
practicas-codigo-IG.zip
practicas-grafo-p3-IG.pdf
practicas-grafo-p4-p5-IG.pdf

examenes

-

Examenes practicos 2021 resueltos

He publicado nuevos examenes de 3º Informática Gráfica: Examenes practicos 2021 resueltos

2021-01-22-18-10-57147.pdf
Examen-practico-resuelto.pdf
Preguntaspracticas.pdf
examen-practico-resuelto2.pdf
P1.pdf
Preguntaspracticas.pdf

examenes

-

Examenes años anteriores

He publicado nuevos examenes de 3º Informática Gráfica: Examenes años anteriores

FILE094.pdf
examenteoria190121.pdf
propuestaexamen180117.pdf
examenpracticasunico190121.pdf
FILE079.pdf
examenfinal1301204.pdf
Anónimo

@Anónimo

He publicado nuevos apuntes de 3º Informática Gráfica: Examen-final-practica-Melero.pdf

2 páginas

He publicado nuevos examenes de 3º Informática Gráfica: Grafo-Enero-2023-resuelto.pdf

4 páginas

He publicado nuevos examenes de 3º Informática Gráfica: Grafo Ordinaria 22-23 Resuelto.pdf

4 páginas

Resumen de todo el temario de IG y varios exámenes resueltos.

32 páginas

He publicado nuevos examenes de 3º Informática Gráfica: Examen-Ordinaria-2023-4-modelos.pdf

8 páginas

Todos los exámenes de prácticas son siempre así

1 página

He publicado nuevos examenes de 3º Informática Gráfica: Examen Ordinaria 21-22 Resuelto.pdf

5 páginas

He publicado nuevos apuntes de 3º Informática Gráfica: grafoOrdinaria21-22Resuelto.pdf

3 páginas

He publicado nuevos examenes de 3º Informática Gráfica: PREGUNTASEXAMEN.pdf

5 páginas

He publicado nuevos apuntes de 3º Informática Gráfica: TeoriaTema4.pdf

2 páginas

He publicado nuevos apuntes de 3º Informática Gráfica: TeoriaTema3.pdf

8 páginas

He publicado nuevos apuntes de 3º Informática Gráfica: IG-Paracetamol-T1-4.pdf

8 páginas

He publicado nuevos examenes de 3º Informática Gráfica: Recopilacion-Ejercicios-Grafos-y-Transformaciones.pdf

5 páginas

He publicado nuevos apuntes de 3º Informática Gráfica: TeoriaTema2.pdf

6 páginas