Ingenieria de Fabricación

chevron_left
chevron_right
Todo
Apuntes
Exámenes
publication
Test
Trabajos
chevron_left
chevron_right

autoevaluacion

He publicado nuevos apuntes de 2º Ingenieria de Fabricación: BLOQUE-3.pdf

78 páginas

He publicado nuevos examenes de 2º Ingenieria de Fabricación: Preguntas-3-parcial.pdf

16 páginas

apuntes

-

Ingeniería de fabricación BLOQUE 2

Lo subrayado en verde son preguntas de otros años. Lo subrayado en rojo son posibles preguntas.

Tema-10-11.pdf
Tema-12-13.pdf
Tema-14-15.pdf
Tema-16-17.pdf
Tema-18-19.pdf

Todos los temas resumidos juntos. Lo subrayado en naranja son cosas que han caído en preguntas de otros años

75 páginas

apuntes

-

Resumen temas 1-9

He publicado nuevos apuntes de 2º Ingenieria de Fabricación: Resumen temas 1-9

RESUMEN-TEMA-1.pdf
RESUMEN-TEMA-2.pdf
RESUMEN-TEMA-3.pdf
RESUMEN-TEMA-4.pdf
RESUMEN-TEMA-5.pdf
RESUMEN-TEMA-6.pdf

He publicado nuevos apuntes de 2º Ingenieria de Fabricación: Preguntas-UnidasMayoria-bien.pdf

91 páginas

He publicado nuevos apuntes de 2º Ingenieria de Fabricación: Resumen-TODOS-los-TEMAS.pdf

27 páginas

He publicado nuevos apuntes de 2º Ingenieria de Fabricación: Preguntas.pdf

8 páginas

apuntes

-

Diapositivas

He publicado nuevos apuntes de 2º Ingenieria de Fabricación: Diapositivas

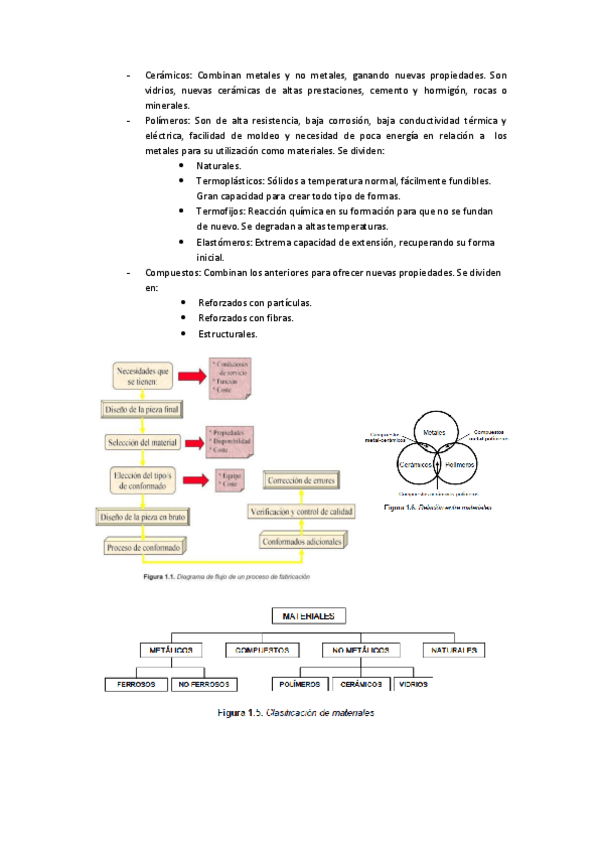
Tema-1.-Introduccion.pdf
Tema-2.-Seleccion-de-materiales-y-procesos.pdf
Tema-3.-Introduccion-a-procesos-de-fundicion.pdf
Tema-4.-Procesos-de-fundicion-I.pdf
Tema-5.-Procesos-de-fundicion-II.pdf
Tema-6.-Aspectos-tecnologicos-de-la-fundicion.pdf
Anónimo

@Anónimo

La clave

19 páginas
Anónimo

@Anónimo

Dudo que encuentres más preguntas

60 páginas
Anónimo

@Anónimo

He publicado nuevos apuntes de 2º Ingenieria de Fabricación: Preguntas-corregidas-TEMA-9.pdf

9 páginas

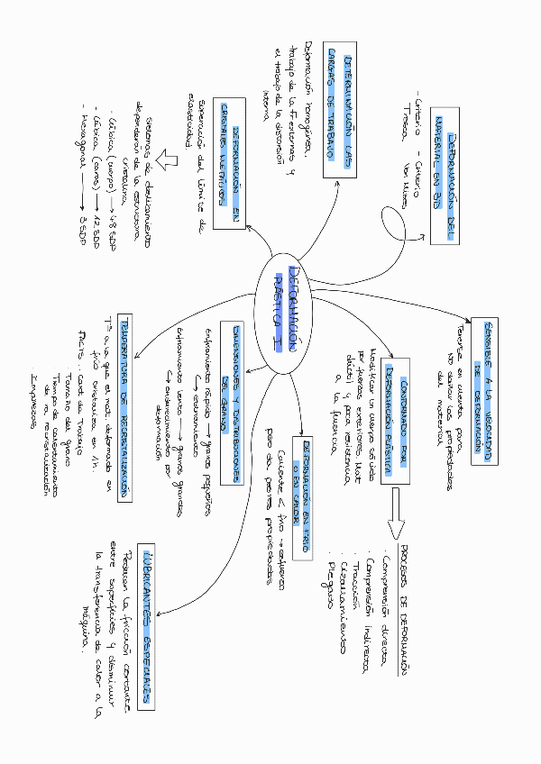
He publicado nuevos apuntes de 2º Ingenieria de Fabricación: Tema-1.jpg

Imagen

apuntes

-

ESQUEMAS 2 PARCIAL

He publicado nuevos apuntes de 2º Ingenieria de Fabricación: ESQUEMAS 2 PARCIAL

Tema12-Deformacion-plastica-III.pdf
Tema13-Deformacion-plastica-IV.pdf
Tema11-Deformacion-plastica-II.pdf
Tema14-Introduccion-a-la-soldadura.pdf
Tema15-Soldadura-II.pdf
Tema10-Deformacion-plastica-I.pdf
Anónimo

@Anónimo

He publicado nuevos examenes de 2º Ingenieria de Fabricación: PreguntasParcial1-1.pdf

20 páginas

apuntes

-

APRUEBA FABRI EN 1 HORA (trae tutorial)

He publicado nuevos apuntes de 2º Ingenieria de Fabricación: APRUEBA FABRI EN 1 HORA (trae tutorial)

Miniatura no disponible
Test-Ing.zip
Aprueba-en-1-HORA.pdf
Anónimo

@Anónimo

Recopilación de LINKS para poder estudiarlo muy facilmente

8 páginas

apuntes

-

PARCIAL 1 RESUMEN X TEMA

Temas [1,9]

tema-3.pdf
tema-1.pdf
tema-2.pdf
tema-7.pdf
tema-9.pdf
tema-4.pdf

Preguntas y sus soluciones de Un parcial de Ingeniería de Fabricación

3 páginas

He publicado nuevos examenes de 2º Ingenieria de Fabricación: preguntas-examen-Bloque-3.pdf

9 páginas

He publicado nuevos apuntes de 2º Ingenieria de Fabricación: Preguntas-examen-2.pdf

13 páginas

He publicado nuevos apuntes de 2º Ingenieria de Fabricación: Preguntas-examen-bloque-1.pdf

5 páginas

He publicado nuevos apuntes de 2º Ingenieria de Fabricación: INGENIERIA-DE-FABRICACION-convertido.pdf

74 páginas

apuntes

-

Esquemas Diapositivas de clase

He publicado nuevos apuntes de 2º Ingenieria de Fabricación: Esquemas Diapositivas de clase

Esquema-6.pdf
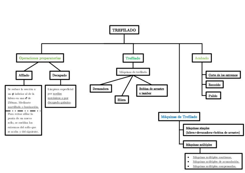
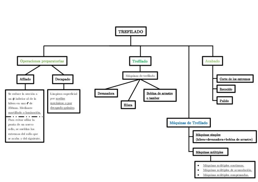
Esquema-Trefilado.pdf
Esquema-1.pdf
Esquema-3.pdf
Esquema-5.pdf
Esquema-4.pdf

test

-

Recopilación Tests Autoevaluación 3

He publicado nuevos test de 2º Ingenieria de Fabricación: Recopilación Tests Autoevaluación 3

Autoevaluacion-3-Parte-1.pdf
Autoevaluacion-3-Parte-3.pdf
Autoevaluacion-3-Parte-4.pdf
Autoevaluacion-3-Parte-5.pdf
Autoevaluacion-3-Parte-2.pdf
Autoevaluacion-3-Parte-6.pdf

test

-

Recopilación Tests Autoevaluación 2

He publicado nuevos test de 2º Ingenieria de Fabricación: Recopilación Tests Autoevaluación 2

Autoevaluacion-2-Parte-1.pdf
Autoevaluacion-2-Parte-2.pdf
Autoevaluacion-2-Parte-7.pdf
Autoevaluacion-2-Parte-5.pdf
Autoevaluacion-2-Parte-4.pdf
Autoevaluacion-2-Parte-6.pdf

test

-

Recopilación Tests Autoevaluación 1

He publicado nuevos test de 2º Ingenieria de Fabricación: Recopilación Tests Autoevaluación 1

Autoevaluacion-1-Parte-1.pdf
Autoevaluacion-1-Parte-4.pdf
Autoevaluacion-1-Parte-8.pdf
Autoevaluacion-1-Parte-2.pdf
Autoevaluacion-1-Parte-7.pdf
Autoevaluacion-1-Parte-3.pdf

examenes

-

preguntas recopilación

He publicado nuevos examenes de 2º Ingenieria de Fabricación: preguntas recopilación

preguntas-examen-1.pdf
preguntas-examen-1.docx
preguntas-examen-3.docx
preguntas-examen-7.pdf
preguntas-examen-5.pdf
preguntas-examen-2.docx

He publicado nuevos trabajos de 2º Ingenieria de Fabricación: B09.pdf

1 página

He publicado nuevos apuntes de 2º Ingenieria de Fabricación: Posibles-preguntas-tercer-parcial.pdf

3 páginas

He publicado nuevos apuntes de 2º Ingenieria de Fabricación: Resumen-procesos-fabricacion.pdf

35 páginas

He publicado nuevos test de 2º Ingenieria de Fabricación: AUTOEVALUACIÓN.pdf

37 páginas

examenes

-

Autoevaluación primer bloque RESUELTO

He publicado nuevos examenes de 2º Ingenieria de Fabricación: Autoevaluación primer bloque RESUELTO

20181107_000840.jpg
20181107_000840.jpg
20181107_000855.jpg
20181107_000909.jpg
20181107_000918.jpg
20181107_000930.jpg
¡Estás al día!

¡Estás al día!

Has visto todos los archivos