Ingeniería de Protocolos

chevron_left
chevron_right
Todo
Apuntes
Ejercicios
Exámenes
Prácticas
chevron_left
chevron_right

Ejercicios de exámenes.

8 páginas
Anónimo

@Anónimo

Ejercicios de exámenes.

10 páginas

He publicado nuevos examenes de 3º Ingeniería de Protocolos: Examenes-Protocolos.pdf

48 páginas

Apuntes de ingeniería de protocolos con ejercicios y exámenes resueltos

242 páginas

He publicado nuevos apuntes de 4º Ingeniería de Protocolos: Teoria-Tema-6.pdf

3 páginas

He publicado nuevos apuntes de 4º Ingeniería de Protocolos: Teoria-Tema-3.pdf

5 páginas

He publicado nuevos apuntes de 4º Ingeniería de Protocolos: Resumen-Primera-Parte-Teoria.pdf

2 páginas

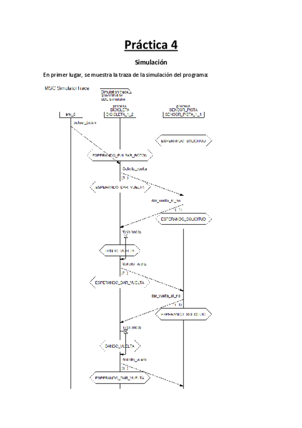
He publicado nuevos apuntes de 4º Ingeniería de Protocolos: Practica IV - Rendimiento y Diagnostico Red.pdf

10 páginas

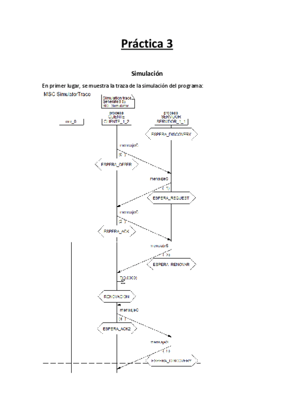
He publicado nuevos apuntes de 4º Ingeniería de Protocolos: Practica III - CLI Wireshark.pdf

10 páginas

He publicado nuevos apuntes de 4º Ingeniería de Protocolos: Practica II - Análisis Protocolos NGI.pdf

3 páginas

He publicado nuevos apuntes de 4º Ingeniería de Protocolos: Practica I - Análisis Rendimiento Wireshark.pdf

9 páginas

He publicado nuevos apuntes de 4º Ingeniería de Protocolos: LWIP-TAP - Memoria.pdf

13 páginas

He publicado nuevos apuntes de 4º Ingeniería de Protocolos: SDN - Practica 2.pdf

7 páginas

He publicado nuevos apuntes de 4º Ingeniería de Protocolos: Practica Inicial - Análisis de Estándares.pdf

3 páginas

He publicado nuevos apuntes de 4º Ingeniería de Protocolos: SDN - Practica 1.pdf

9 páginas
Anónimo

@Anónimo

He publicado nuevos examenes de 4º Ingeniería de Protocolos: ExamenParcialSPIN-23-24.pdf

1 página

practicas

-

Prácticas Wireshark

He publicado nuevos practicas de 4º Ingeniería de Protocolos: Prácticas Wireshark

Practica-1.pdf
Practica-2.pdf
Practica-3.pdf
Practica-4.pdf
Practica-5.pdf
Practica-6.pdf

He publicado nuevos practicas de 4º Ingeniería de Protocolos: Práctica-LWIP-TAP.pdf

9 páginas

He publicado nuevos apuntes de 4º Ingeniería de Protocolos: RESUMEN-LIBRO-SDL.pdf

13 páginas

He publicado nuevos apuntes de 4º Ingeniería de Protocolos: APUNTES-ASN.1.pdf

19 páginas

He publicado nuevos apuntes de 4º Ingeniería de Protocolos: APUNTES-ASN.1.pdf

17 páginas

He publicado nuevos apuntes de 4º Ingeniería de Protocolos: APUNTES-SDN.pdf

12 páginas

He publicado nuevos apuntes de 4º Ingeniería de Protocolos: APUNTES-ANALISIS-DE-RENDIMIENTO.pdf

4 páginas

He publicado nuevos apuntes de 4º Ingeniería de Protocolos: practica4-protocolos-1.pdf

9 páginas

He publicado nuevos apuntes de 4º Ingeniería de Protocolos: PracticaII-protocolos.pdf

13 páginas

He publicado nuevos apuntes de 4º Ingeniería de Protocolos: Practica-3-protocolos.pdf

4 páginas

He publicado nuevos apuntes de 4º Ingeniería de Protocolos: MEMORIA-PRACTICA-PROTOCOLOS.pdf

9 páginas

He publicado nuevos apuntes de 4º Ingeniería de Protocolos: APUNTES-INGENIERIA-DE-PROTOCOLOS.pdf

10 páginas

He publicado nuevos apuntes de 4º Ingeniería de Protocolos: Practica-6-Protocolos-4.pdf

7 páginas

He publicado nuevos apuntes de 4º Ingeniería de Protocolos: Ing-protocolos-practica-1.pdf

8 páginas

He publicado nuevos apuntes de 4º Ingeniería de Protocolos: temas012y3ingprot.pdf

72 páginas

He publicado nuevos apuntes de 4º Ingeniería de Protocolos: temas01y2ingprot.pdf

59 páginas

practicas

-

Todas las prácticas

He publicado nuevos practicas de 4º Ingeniería de Protocolos: Todas las prácticas

v76.pdf
Practica-4.pdf
Practica-2.pdf
Practica-3.pdf
DemonGame-validacion.pdf
BitProtocol-validacion.pdf

He publicado nuevos apuntes de 4º Ingeniería de Protocolos: PREGUNTAS-Y-TEORIA-PROTOCOLOS.pdf

19 páginas

He publicado nuevos practicas de 4º Ingeniería de Protocolos: MEMORIA-PRACTICA-LWIP-TAP-por-Luis-Miguel-Garcia-Marin.pdf

8 páginas

practicas

-

SDL Simulación-Validación Práctica 7 TCP

He publicado nuevos practicas de 4º Ingeniería de Protocolos: SDL Simulación-Validación Práctica 7 TCP

SIMULACION-Y-VALIDACION-DE-LA-PRACTICA-7.pdf
Miniatura no disponible
practica7tcp.zip

practicas

-

SDL Simulación-Validación Práctica 6

He publicado nuevos practicas de 4º Ingeniería de Protocolos: SDL Simulación-Validación Práctica 6

VALIDACION-DEMONGAME-MODIFICADO.pdf
VALIDACION-BITPROTOCOL-ORIGINAL.pdf
VALIDACION-BITPROTOCOL-MODIFICADO.pdf
VALIDACION-V76.pdf
VALIDACION-DEMONGAME-ORIGINAL.pdf

practicas

-

SDL Simulación-Validación Práctica 5

He publicado nuevos practicas de 4º Ingeniería de Protocolos: SDL Simulación-Validación Práctica 5

Practica-5-Modelado-y-simulacion-de-protocolos-con-SDL.pdf
Miniatura no disponible
BitProtocolMOD-y-DemonGameMOD.zip

practicas

-

SDL Simulación-Validación Práctica 2-3-4

He publicado nuevos practicas de 4º Ingeniería de Protocolos: SDL Simulación-Validación Práctica 2-3-4

SIMULACION-Y-VALIDACION-DE-LA-PRACTICA-2.pdf
Miniatura no disponible
practica2emisorreceptor.zip
Miniatura no disponible
practica3dhcp.zip
Miniatura no disponible
practica4bicicleta.zip
SIMULACION-Y-VALIDACION-DE-LA-PRACTICA-3-DHCP.pdf
SIMULACION-Y-VALIDACION-DE-LA-PRACTICA-4.pdf

practicas

-

PRÁCTICAS ANÁLISIS DE PROTOCOLOS

He publicado nuevos practicas de 4º Ingeniería de Protocolos: PRÁCTICAS ANÁLISIS DE PROTOCOLOS

Practica-6-Ingenieria-de-Protocolos-por-Luis-Miguel-Garcia-Marin.pdf
Practica-2-Ingenieria-de-Protocolos-por-Luis-Miguel-Garcia-Marin.pdf
Practica-1-Ingenieria-de-Protocolos-por-Luis-Miguel-Garcia-Marin.pdf
Practica-5-Ingenieria-de-Protocolos-por-Luis-Miguel-Garcia-Marin.pdf
Practica-4-Ingenieria-de-Protocolos-por-Luis-Miguel-Garcia-Marin.pdf
Practica-3-Ingenieria-de-Protocolos-por-Luis-Miguel-Garcia-Marin.pdf

He publicado nuevos examenes de 3º Ingeniería de Protocolos: examenes-proto-1-1.pdf

48 páginas

apuntes

-

Resúmenes

He publicado nuevos apuntes de 4º Ingeniería de Protocolos: Resúmenes

T4-Implementacion-de-protocolos.docx
T4-LWIP-TAP.docx
t2.docx
Tema-3.docx
t1.docx
Resumen-para-el-examen-final.docx

practicas

-

Prácticas de Delia y Juanita

He publicado nuevos practicas de 4º Ingeniería de Protocolos: Prácticas de Delia y Juanita

T1-ejercicio1.pdf
T3-PARADAESPERAAntonioFT.zip
Miniatura no disponible
T4-lwip-tap-Final.zip
T4-lwip-tap-Depuracion.zip
T4-LWIP-TAP-inicial.zip
T3-Practica-4.pdf
¡Estás al día!

¡Estás al día!

Has visto todos los archivos