Todo
Apuntes
Ejercicios
Exámenes
Prácticas
Test
Trabajos
chevron_left
chevron_right

He publicado nuevos apuntes de 3º Ingeniería de Requisitos: IR.-Tema-3-espanol.pdf

3 páginas

He publicado nuevos apuntes de 3º Ingeniería de Requisitos: preguntas-IR-teoria-por-temas.pdf

27 páginas

Super resumen y + 50 preguntas tipo test interactivas

3 páginas

apuntes

-

IR - PREGUNTAS Y RESPUESTAS DE LAS AUTOEVALUACIONES

He publicado nuevos apuntes de 3º Ingeniería de Requisitos: IR - PREGUNTAS Y RESPUESTAS DE LAS AUTOEVALUACIONES

Preguntas-de-autoevaluacion-Solucion.pdf
Preguntas-de-autoevaluacion.pdf

He publicado nuevos apuntes de 3º Ingeniería de Requisitos: Requirements-engineering-summarized-notes.pdf

16 páginas

amo ir

6 páginas

siuuuuu

3 páginas

pa vosotro

6 páginas

He publicado nuevos apuntes de 3º Ingeniería de Requisitos: T11-Verificacion-de-requisitos.pdf

3 páginas

He publicado nuevos apuntes de 3º Ingeniería de Requisitos: T9-Diagramas-de-Estados.pdf

3 páginas

He publicado nuevos apuntes de 3º Ingeniería de Requisitos: T10-Analisis-de-casos-de-Uso.pdf

4 páginas

He publicado nuevos examenes de 3º Ingeniería de Requisitos: ENLADE-DE-DESCARGA-8-TESTS-DE-AUTOEVALUACION-IR.pdf

1 página

apuntes

-

RESUMENES TODOS LOS TEMAS IR

He publicado nuevos apuntes de 3º Ingeniería de Requisitos: RESUMENES TODOS LOS TEMAS IR

IR-T1.pdf
IR-T2.pdf
IR-T3.pdf
IR-T4.pdf
IR-T5.pdf
IR-T6.pdf

tema más corto que ?

2 páginas

He publicado nuevos apuntes de 3º Ingeniería de Requisitos: Resumen-IR-tema-2.pdf

5 páginas

He publicado nuevos apuntes de 3º Ingeniería de Requisitos: Tema-4-Modelado-de-Proceso-de-Negocios.pdf

6 páginas

amo ir(me de fiesta!!!!!!!!!!) q asco he dao

5 páginas

He publicado nuevos apuntes de 3º Ingeniería de Requisitos: Tema-3-Elicitacion-de-requisitos.pdf

8 páginas

tema tre de i erre

6 páginas

He publicado nuevos apuntes de 3º Ingeniería de Requisitos: Tema-1-Conceptos-basicos-de-la-IS.pdf

3 páginas

He publicado nuevos apuntes de 3º Ingeniería de Requisitos: Tema-2-Introduccion-a-IR.pdf

6 páginas

segundo tema de IR! VAMOSSSSSSSSSSSSSSSSSSS

5 páginas

no solo tenemos el primer tema de dp1, también el de ir, que esto no ha hecho más que empezar!! (??)

3 páginas

trabajos

-

Proyecto

He publicado nuevos trabajos de 3º Ingeniería de Requisitos: Proyecto

Documento-de-Analisis-del-Sistema-Acerinox.pdf
Documento-de-Requisitos-del-Sistema-Acerinox.pdf
Informe-prototipo-funcional.pdf

He publicado nuevos apuntes de 3º Ingeniería de Requisitos: IR-Soluciones-preguntas-Tipo-Test.pdf

15 páginas

He publicado nuevos apuntes de 3º Ingeniería de Requisitos: TODOS-LOS-TESTS-DE-IR-CORRECTOS.pdf

15 páginas

He publicado nuevos apuntes de 3º Ingeniería de Requisitos: APUNTES-TODOS-LOS-TEMAS-TRADUCIDOS.pdf

48 páginas

He publicado nuevos apuntes de 3º Ingeniería de Requisitos: Teoria-IR-TODOS-los-temas.pdf

24 páginas

He publicado nuevos apuntes de 3º Ingeniería de Requisitos: Apuntes-temas-1-9.pdf

18 páginas

apuntes

-

Ejercicios uml IR

es una primer aversion asi rapida para que tengais algo sobre lo que fijaros, intentare dejar el uml mas clarito en versiones proximas

Ejercicio-Library-lending-IR-uml.pdf
ejercicio-Homeowners-association-IR-uml.pdf

apuntes

-

IR, RESÚMENES de TODOS los TEMAS en ESPAÑOL

He publicado nuevos apuntes de 3º Ingeniería de Requisitos: IR, RESÚMENES de TODOS los TEMAS en ESPAÑOL

IR-Resumen-T1-Conceptos-basicos-de-la-Ingenieria-del-Software.pdf
IR-Resumen-T2-Introduccion-a-la-Ingenieria-de-Requisitos.pdf
IR-Resumen-T3-Requirements-Elicitation.pdf
IR-Resumen-T4-Modelado-de-procesos-de-negocio.pdf
IR-Resumen-T5-Historias-de-Usuario.pdf
IR-Resumen-T6-Casos-de-uso.pdf

He publicado nuevos apuntes de 3º Ingeniería de Requisitos: Tema-1.pdf

4 páginas

apuntes

-

Apuntes IR para el examen

He publicado nuevos apuntes de 3º Ingeniería de Requisitos: Apuntes IR para el examen

TEMA-3-REQUIREMENTS-ELICITATION.pdf
TEMA-1-SOFTWARE-ENGINEERING-BASICS.pdf
TEMA-2-INTRODUCCION-A-LA-INGENIERIA-DE-REQUISITOS.pdf
TEMA-4-INTRODUCCION-A-LA-MODELIZACION-DE-PROCESOS-DE-NEGOCIO.pdf
Tema-5.pdf

apuntes

-

Transparencias traducidas

He publicado nuevos apuntes de 3º Ingeniería de Requisitos: Transparencias traducidas

IR-ESP-06-Lilly-1999Usecasepitfalls.pdf
IR-ESP-07-RequirementsAnalysisandNegotiation.pdf
IR-ESP-08-Static-Modeling-Class-Diagrams.pdf
IR-ESP-09-Behavior-Modeling-State-Diagrams.pdf
IR-ESP-10-Behavior-Modeling-Use-Case-Analysis.pdf
IR-ESP-11-Requirements-Verification.pdf

trabajos

-

Trabajo IR 22/23 docs

He publicado nuevos trabajos de 3º Ingeniería de Requisitos: Trabajo IR 22/23 docs

Documento-Analisis-del-Sistema.pdf
Documento-Requisitos-del-Sistema.pdf

He publicado nuevos apuntes de 3º Ingeniería de Requisitos: Resumen-español-Tema-3-IR.pdf

8 páginas

apuntes

-

APUNTES

He publicado nuevos apuntes de 3º Ingeniería de Requisitos: APUNTES

APUNTES-TEMA-1.pdf

He publicado nuevos apuntes de 3º Ingeniería de Requisitos: Resumen-español-Tema-2-IR.pdf

4 páginas

He publicado nuevos apuntes de 3º Ingeniería de Requisitos: Resumen-español-Tema-1-IR.pdf

5 páginas
Anónimo

@Anónimo

trabajos

-

Trabajo de IR (con mock-ups)

Trabajo completo

Especificacion-de-Requisitos-del-Sistema.pdf
Documento-de-Analisis-del-Sistema.pdf
Prototipo-funcional-Usuario.pdf
Prototipo-funcional-Administrador.pdf

He publicado nuevos examenes de 3º Ingeniería de Requisitos: IR-Resuelto.pdf

23 páginas

apuntes

-

Teoría

He publicado nuevos apuntes de 3º Ingeniería de Requisitos: Teoría

TEMA-5.pdf
TEMA-2.pdf
TEMA-3.pdf
TEMA-11.pdf
TEMA-6.pdf
TEMA-7.pdf
Anónimo

@Anónimo

He publicado nuevos apuntes de 3º Ingeniería de Requisitos: Tema7AnlisisyNegociacindeRequisitos.pdf

10 páginas
Anónimo

@Anónimo

He publicado nuevos apuntes de 3º Ingeniería de Requisitos: Tema7RequirementsAnalysisandNegotiation.pdf

10 páginas
Anónimo

@Anónimo

He publicado nuevos apuntes de 3º Ingeniería de Requisitos: Tema6DocumentacindelosRequisitosFuncionalesCasosdeUso.pdf

9 páginas
Anónimo

@Anónimo

He publicado nuevos apuntes de 3º Ingeniería de Requisitos: Tema6FunctionalRequirementsDocumentationUseCases.pdf

9 páginas
Anónimo

@Anónimo

He publicado nuevos apuntes de 3º Ingeniería de Requisitos: Tema5IntroduccinalModeladodelosProcesosdeNegocio.pdf

15 páginas
Anónimo

@Anónimo

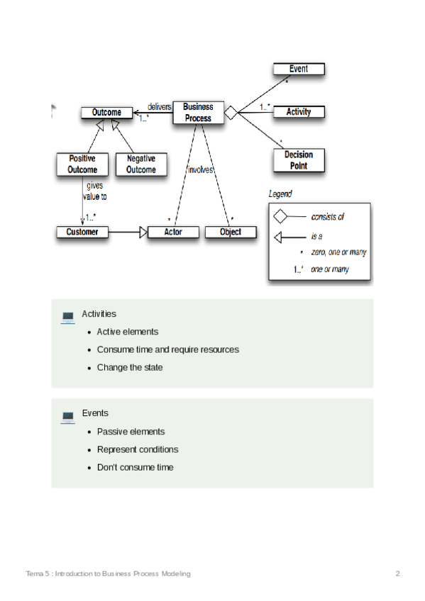
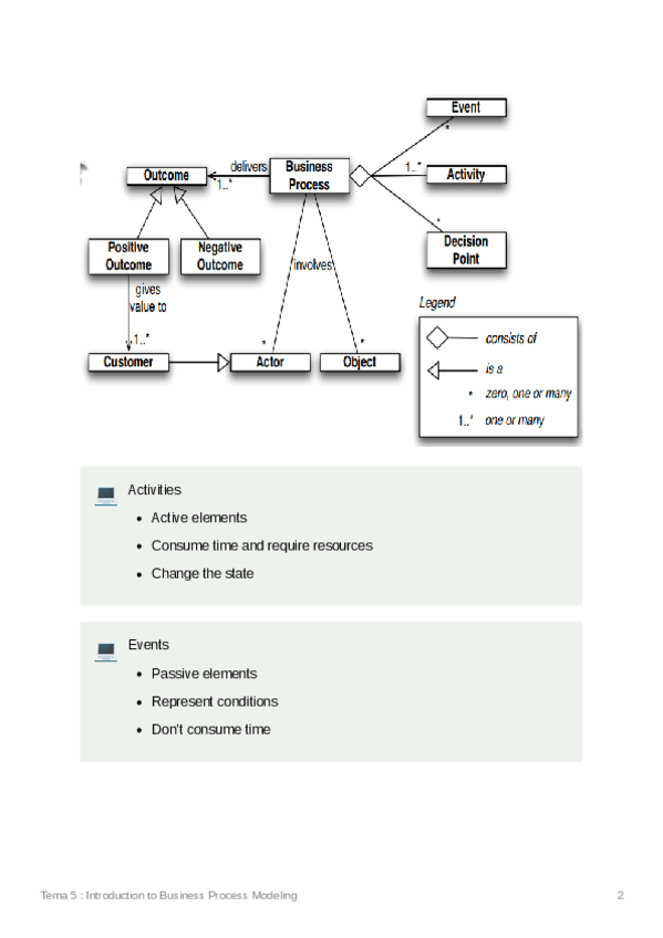
He publicado nuevos apuntes de 3º Ingeniería de Requisitos: Tema5IntroductiontoBusinessProcessModeling.pdf

14 páginas
Anónimo

@Anónimo

He publicado nuevos apuntes de 3º Ingeniería de Requisitos: Tema4DocumentacindelosRequisitosdelclienteHistoriasdeUsuario.pdf

4 páginas
Anónimo

@Anónimo

He publicado nuevos apuntes de 3º Ingeniería de Requisitos: Tema4CustomerRequirementsDocumentationUserStories.pdf

4 páginas
Anónimo

@Anónimo

He publicado nuevos apuntes de 3º Ingeniería de Requisitos: Tema3ElicitacindeRequisitos.pdf

9 páginas
Anónimo

@Anónimo

He publicado nuevos apuntes de 3º Ingeniería de Requisitos: Tema3RequirementsElicitation.pdf

10 páginas
Anónimo

@Anónimo

He publicado nuevos apuntes de 3º Ingeniería de Requisitos: Tema2IntroduccinalaIngenieradeRequisitos.pdf

9 páginas
Anónimo

@Anónimo

He publicado nuevos apuntes de 3º Ingeniería de Requisitos: Tema1BsicosdelaIngenieradelSoftware.pdf

6 páginas
Anónimo

@Anónimo

He publicado nuevos apuntes de 3º Ingeniería de Requisitos: Tema5IntroductiontoBusinessProcessModeling.pdf

14 páginas

apuntes

-

Temario resumido en español

He publicado nuevos apuntes de 3º Ingeniería de Requisitos: Temario resumido en español

Tema-1-Conceptos-Basicos.pdf
Tema-3-Elicitacion-de-requisitos.pdf
Tema-2-Introduccion-a-la-Ingenieria-de-Requisitos.pdf
Tema-4-Introduccion-al-modelado-de-procesos-de-negocio.pdf
Anónimo

@Anónimo

He publicado nuevos apuntes de 3º Ingeniería de Requisitos: Tema2IntroductiontoRequirementsEngineering.pdf

10 páginas
Anónimo

@Anónimo

He publicado nuevos apuntes de 3º Ingeniería de Requisitos: Tema1SoftwareEngineeringBasics.pdf

6 páginas

He publicado nuevos apuntes de 3º Ingeniería de Requisitos: Resumen-IR.pdf

52 páginas

apuntes

-

RESUMENES DE TEMAS

He publicado nuevos apuntes de 3º Ingeniería de Requisitos: RESUMENES DE TEMAS

TEMAs-2.pdf
TEMAs-3.pdf
TEMAs-4.pdf
TEMAs-1.pdf
TEMA-5.pdf
TEMA8-.pdf