chevron_left
chevron_right
Todo
Apuntes
Ejercicios
Prácticas
chevron_left
chevron_right

He publicado nuevos apuntes de 2º Ingeniería del Software: SE_APUNTESdeTODO.pdf

3 páginas

He publicado nuevos apuntes de 2º Ingeniería del Software: SE_Eskema.pdf

2 páginas

apuntes

-

Ingeniería del software

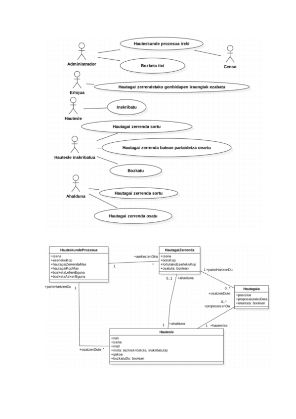
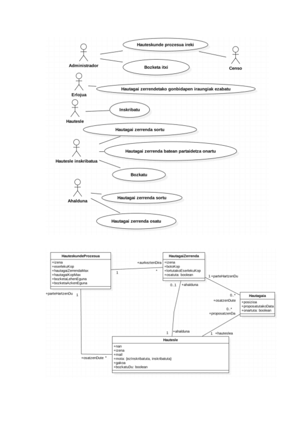
He publicado nuevos apuntes de 2º Ingeniería del Software: Ingeniería del software

20150729172302062Ingenieria-del-software-Parte5.pdf
Anónimo

@Anónimo

practicas

-

Laborategiak

He publicado nuevos practicas de 2º Ingeniería del Software: Laborategiak

Miniatura no disponible
Marroia.zip
Miniatura no disponible
lab1.zip
Miniatura no disponible
LAB04.zip
Miniatura no disponible
LAB3.zip
Miniatura no disponible
lab6-WebServices.zip

He publicado nuevos apuntes de 2º Ingeniería del Software: Bets21-master.zip

Miniatura no disponible
zip
Anónimo

@Anónimo

practicas

-

Proiektua

He publicado nuevos practicas de 2º Ingeniería del Software: Proiektua

Miniatura no disponible
SIGLOBALA.zip
1IterazioaSI.zip
siiterazioa2.zip
siiterazioa210.0.zip
Bets2.zip
Miniatura no disponible
Bets3.zip

apuntes

-

Apuntes + Ejercicios Resueltos

He publicado nuevos apuntes de 2º Ingeniería del Software: Apuntes + Ejercicios Resueltos

Resumen-MCU.pdf
Resumen-MCD-Y-MCOM.pdf
Resumen-Diseno.pdf
Anónimo

@Anónimo

ejercicios

-

Diseinua

He publicado nuevos ejercicios de 2º Ingeniería del Software: Diseinua

elektionSD.pdf
Hegaldiak-Eskak-Diseinua.pdf
Zinemaldia-Eskak-Diseinua.pdf
TenisPisten-Eskak-Diseinua.pdf
Anónimo

@Anónimo

apuntes

-

Eskakizunen bilketa

He publicado nuevos apuntes de 2º Ingeniería del Software: Eskakizunen bilketa

Elektion.pdf
Pizzatel.pdf
ZinemaldiaEskakizunak.pdf
TenisEskakizunak.pdf
HegaldiakEskakizunak.pdf
LiburutegiaEbazpena.pdf
Anónimo

@Anónimo

practicas

-

starUML

He publicado nuevos practicas de 2º Ingeniería del Software: starUML

Miniatura no disponible
starUMLEnkanteak.mdj
Miniatura no disponible
Dibisak2018.mdj
Miniatura no disponible
betsFINALA.mdj
Miniatura no disponible
landetetxeak2017.mdj
¡Estás al día!

¡Estás al día!

Has visto todos los archivos